Аналоговi електроннi пристроi
Змiст
1. Задача №1. Однокаскадний пiдсилювач
Графоаналiтичний розрахунок робочого режиму
Розрахунок параметрiв транзистора
Розрахунок кiл змiщення каскаду
2. Задача №2. Пiдсилювач потужностi середнього класу якостi
Вибiр схеми пiдсилювача
Висновок
Лiтература
Додатки
1. Задача № 1. Однокаскадний пiдсилювач
Завдання:
Розрахувати каскад пiдсилення на бiполярному транзисторi за параметрами:
дiапазон частот пiдсилювальних коливань 20Гц..12 кГц;
опiр навантаження Rн = 5 кОм;
напруга джерела живлення Ек = 15,0 В;
опiр резистора навантаження Rк = 1,0 кОм;
амплiтуда змiнного струму бази РЖmб = 0,045 мА;
допустима потужнiсть розсiювання на колекторi Рк. макс = 240 мВт.

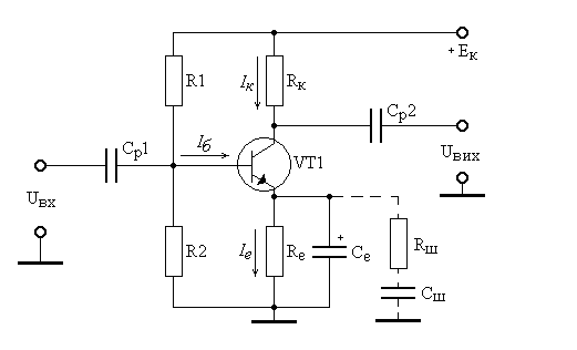
Рисунок 1.1 - Схема каскаду пiдсилення, що розраховуiться.
Аналiз схеми. Каскад пiдсилення, що наведено на рис.1.1, i пiдсилювачем напруги. Вихiдна напруга з'являiться внаслiдок протiкання колекторного струму iк по резистору навантаження Rн (перетворення струму у напругу). Вхiдна змiнна напруга Uвх подаiться через роздiлювальний конденсатор Ср1 на перехiд база - емiтер, вона змiнюi струм бази iб, якiй викликаi набагато бiльший струм iк, котрий викликаi падiння напруги iк Rн.
Транзистор ввiмкнутий за схемою зi спiльним емiтером: джерело сигналу, емiтер та навантаження каскаду мають спiльну точку. Схема мiстить кола живлення з фiксованою напругою Uбе й емiтерну стабiлiзацiю робочоi точки, яка ТСрунтуiться на послiдовному негативному зворотному звтАЩязку НЗЗ через резистор Rе. Напруга UR2 >URе на 0,1..0,5В, i транзистор вiдкритий, тобто перехiд база-емiтер змiщенi у прямому напрямку при вiдсутностi вхiдного сигналу. Конденсатором Се заблоковано резистор Rе за змiнним струмом. Мiсцевий НЗЗ, потрiбний для стабiлiзацii показникiв пiдсилювача та зниження спотворень.
Розрахунок схеми вибираiмо графоаналiтичний метод розрахунку робочого режиму транзистора.
Графоаналiтичний розрахунок робочого режиму
За початковими даними вибираiмо транзистор виходячи з того, що пряма навантаження на вихiдних характеристиках повинна перетинати сiмейство тих характеристик, що забезпечують потрiбний розмах вхiдного струму. Один з таких транзисторiв - КТ 312А. Його параметри:
Ik max = 30 mA.
Uкэ max = 20 В.
Uкб max = 20 В.
Pк max = 225мВт.
h21э = 10 - 100.
fгр = 300 МГц.
1. Схема використовуiться для пiдсилення малих сигналiв без спотворень. Напруга змiнного сигналу може мати як позитивне, так i негативне значення. Тому й при рiвному нулю вхiдному сигналi (режим спокою) у транзисторi повиннi iснувати струми бази та колектора, а для розрахунку робочого режиму транзистора потребуються сiмейства вхiдних i вихiдних характеристик. Якi для даного транзистора приведенi в додатку А.
2. На сiмействi вихiдних ВАХ наводимо криву максимально допустимоi потужностi. Для цього надаiмо рiзнi значення Uке в межах значень наведеноi характеристики, обчислюiмо струм колектора за формулою:
Iк = Рк. макс / Uке. (1.1)
та зтАЩiднуiмо отриманi точки.
3. Хiд навантажувальноi прямоi за постiйним струмом i положення робочоi точки визначаiться точкою Ек на вiсi абсцис, при цьому пряма перетинаi вiсь ординат в точцi за формулою:
. (1.2)
Через цi позначенi точки необхiдно провести пряму навантаження.
Опiр Rе потрiбно визначити виходячи з таких мiркувань. Для пiдвищення коефiцiiнта стабiлiзацii збiльшують Rе наскiльки дозволяi джерело та зменшують
Rб = R1/R2 (1.3)
Але при малому Rб зростаi струм споживання транзистора та погiршуються його енергетичнi показники. Як правило,
URе = (0,15тАж0,2) ∙ Ек. (1.4)
URе = 0,2 ∙ 15 = 3 В.
Орiiнтуючись на типовий режим транзистора Uке = 5В,
РЖко = РЖе = 1тАж5 мА.
Приймаiмо значення РЖко = 5мА i визначаiмо Rе за формулою:
Rе = URе / РЖе. (1.5)
Rе = 3/5 ∙10-3 = 600 Ом.
Отже iз ряду номiналiв Е24 приймаiмо резистор рiвний 600 Ом.
Визначаiмо його потужнiсть
PR = I2 ∙ R (1.6)
PRе = (5 ∙10-3)2 ∙ 600 = 0,015 Вт.
Приймаiмо потужнiсть резистора рiвною 0,125 Вт.
За формулою 1.2 розраховуiмо Iк
= 9,4 мА.
та вiдмiчаiмо РЖк на графiку 1 (додаток А), будуiмо навантажувальну пряму.
4. Обираiмо на навантажувальноi прямоi положення робочоi точки спокою А так, щоб забезпечити задану змiну змiнноi складовоi струму бази РЖmб в позитивному та негативному напрямках. Робоча точка визначить постiйну складову струму бази РЖбо, яка дорiвнюi 150 мкА (струм бази в режимi спокою), постiйну складову струму колектора РЖко (струм колектора в режимi спокою), постiйну складову напруги на колекторi Uкео (наруга спокою на колекторi), яка дорiвнюi 12 В.
5. Амплiтуда змiнноi складовоi струму колектора
РЖmк = (РЖк макс - РЖк мiн) / 2 (1.7)
РЖmк = (7 - 3,5) / 2 = 1,75 мА.
6. Амплiтуда змiнноi напруги на навантаженнi
Um н = РЖmк ∙ Rк. (1.8)
Um н = 1,75 ∙10-3 ∙ 1 ∙ 103 = 1,75 В.
7. Коефiцiiнт пiдсилення за струмом
КРЖ = РЖmк / РЖmб. (1.9)
КРЖ = 1,75 ∙10-3/45 ∙10-6 = 39.
8. Вихiдна потужнiсть
Рвих = 0,5 ∙ РЖmк ∙ Um н. (1.10)
Рвих = 0,5 ∙ 1,75 ∙10-3 ∙ 1,75 = 1,53 мВт.
9. Потужнiсть, що споживаiться в колекторному колi
Рспож = Ек ∙ РЖко. (1.11)
Рспож = 15 ∙ 5 ∙ 10-3 = 0,075 Вт.
10. ККД колекторного кола
h = Рвих /Рспож ∙ 100%. (1.12)
h = (1,53 ∙10-3/0,075) ∙ 100 = 2,04%
11. На вхiднiй ВАХ, графiк 2 додаток А, позначаiмо точку А, котра вiдповiдаi РЖбо, i за графiком знаходимо Uбео = 0,7 В, а для значень РЖбмакс i РЖб мiн (точка Б i В на графiку) - вiдповiдно Uбе макс = 0,77 В i Uбе мiн = 0,71 В.
12. Амплiтуда вхiдноi напруги
Umб = (Uб макс - Uб мiн) /2. (1.13)
Umб = (0,77 - 0,71) / 2 = 30 мВ.
13. Коефiцiiнт пiдсилення за напругою
КU = Um н / Umб. (1.14)
КU = 1,75/0,03 = 58,3.
14. Коефiцiiнт пiдсилення за потужнiстю
КР = КРЖ ∙ КU. (1.15)
КР = 39 ∙ 58,3 = 2275.
15. Вхiдна потужнiсть
Рвх = 0,5 В· РЖmб В· Umб. (1.16)
Рвх = 0,5 В· 0,045 ∙10-3 В· 0,03 = 0,675 мкВт.
16. Вхiдний опiр
Rвх = Umб / РЖmб. (1.17)
Rвх = 0,03/0,045 ∙10-3 = 667 Ом.
Розрахунок параметрiв транзистора
1. Для отриманих значень Uкео i РЖко визначимо h - параметри транзистора:
а) h21е - коефiцiiнт передачi струму в режимi к. з. на виходi для змiнного струму за точками Г i Д на графiку 1 додаток А:
h21е= b = DРЖк/ DРЖб (1.18)
при Uке=соnst;
h21е = 12∙10-3/0,2∙10-3 = 60;
б) h22е - вихiдну провiднiсть транзистора в режимi х. х. на входi для змiнного струму за точками Е i Ж на тому ж графiку:
h22е = DРЖк / DUке (1.19)
при РЖб = соnst;
h22е = 2 ∙ 10-3/5 = 0,4 мСм;
в) h11е - вхiдний опiр транзистора в режимi к. з. на виходi для змiнного струму за точками М i Н на графiку 2 додаток А:
h11е = DUбе / DРЖб (1.20)
при Uке = соnst;
h11е= 40 ∙ 10-3/50 ∙ 10-3 = 800 Ом;
г) S - крутизну характеристики транзистора:
S = h21е / h11е; (1.21)
S = 60/800 = 0,075
д) Rвих - вихiдний опiр:
Rвих = 1/h22е. (1.22)
Rвих = 1/0,4 ∙ 10-3 = 2500 Ом.
2. Визначимо параметри каскаду за приблизними формулами та порiвняiмо з результатами графоаналiтичного розрахунку:
КРЖ = h21е ∙ Rвих / (Rн + Rвих); (1.23)
КРЖ = 60 ∙ 2500/ (5 ∙ 103 + 2500) = 50;
за результатами графоаналiтичного розрахунку КРЖ = 39;
Rвх = h11е = 800 Ом;
за результатами графоаналiтичного розрахунку Rвх = 667 Ом;
КU = h21е ∙ Rн / Rвх; (1.24)
КU = 60 ∙ 1 ∙ 103/800 = 75
за результатами графоаналiтичного розрахунку КU = 147
Кр = КРЖ ∙ КU (1.25)
Кр = 50∙ 75 = 3750.
Розрахунок кiл змiщення каскаду
1. Струм подiльника R1 // R2
РЖпод = Ек / (R1+R2) В» 10 ∙ РЖбо. (1.26)
РЖпод В» 10 ∙ 0,8 ∙ 10-3 = 0,8 мА
2. Опiр резистора R2
R2 = (URе + Uбео) / РЖпод. (1.27)
R2 = (3 + 0,74) / 0,8 ∙ 10-3 = 4,675 кОм.
РЖз ряду номiналiв Е24 приймаiмо резистор рiвний 3,3 кОм.
Визначаiмо його потужнiсть за формулою 1.6
PR2 = (0,8 ∙ 10-3)2 ∙ 4,675 ∙ 103 = 0,003 Вт.
Приймаiмо потужнiсть резистора рiвною 0,125 Вт.
3. Опiр резистора R1
R1= Ек / РЖпод - R2. (1.28), R1= 15/0,8 ∙ 10-3 - 4,675 ∙ 103 = 14,075 кОм.
РЖз ряду номiналiв Е24 приймаiмо резистор рiвний 14 кОм.
Визначаiмо його потужнiсть за формулою 1.6
PR1 = (0,8 ∙ 10-3)2 ∙ 14 ∙ 103 = 0,009 Вт.
Приймаiмо потужнiсть резистора рiвною 0,125 Вт.
4. РДмнiсть, що шунтуi резистор Rе
Се ³ 1/2 ∙ p ∙ Вжн ∙ R1 // R2 // h21е ∙ rе,
де вхiдний опiр з боку бази rе = 25/РЖк = 5
Се >
(1.29)
Се >
= 29 × 10-6 Ф
РЖз ряду номiналiв Е24 в бiльшу сторону приймаiмо iмнiсть рiвною 30 мкФ
5. Вхiдна та вихiдна iмнiсть звтАЩязку розраховуiться на нижнiй граничнiй частотi
Ср1 = 1/ 2pВжн R1 // R2 // [h21е (rе +Rш)].
Ср1 = 
Ср1=
= 29 × 10-6 Ф
РЖз ряду номiналiв Е24 в бiльшу сторону приймаiмо iмнiсть рiвною 30 мкФ
Ср2 > 
Ср2 =
= 1,59 (мкФ)
РЖз ряду номiналiв Е24 в бiльшу сторону приймаiмо iмнiсть рiвною 1,6 мкФ
2. Задача № 2. Пiдсилювач потужностi середнього класу якостi
Завдання.
Розрахувати пiдсилювач потужностi середнього класу якостi.
Вихiднi данi:
потужнiсть на виходi Rн = 50 Вт,
опiр навантаження RН = 8 Ом,
напруга сигналу на входi UВХ = 1,8 В,
нижня гранична частота fН = 20Гц,
гранична частота транзисторiв fa³ 3 МГц,
режим АВ, напруга живлення - симетрична.
Вибiр схеми пiдсилювача
Згiдно до вимог, якi ставляться до пiдсилювачiв середнього класу якостi, складемо таку схему (рис.2.1): вхiдний каскад - диференцiйний на транзисторах VT1 i VT2 (вiдмiнна стабiльнiсть за постiйним струмом, мiж каскадами не потрiбнi роздiлювальнi конденсатори, два входи), промiжний каскад - пiдсилювач зi СЕ на транзисторi VT3, вихiдний каскад - двотактний емiтерний повторювач на транзисторах VT4 i VT5, мiж базами яких включенi дiоди VD1тАжVD3 для змiщення каскаду в стан провiдностi (для полiпшення температурноi компенсацii дiоди повиннi мати тепловий контакт з вихiдними транзисторами), режим роботи АВ, вихiдна напруга надходить в коло зворотного звтАЩязку R4, R5, C2 (наявнiсть С2 означаi, що коефiцiiнт зворотного звтАЩязку за постiйним струмом дорiвнюi одиницi, це мiнiмiзуi дрейф i гарантуi зневажено мале значення постiйноi напруги на виходi пiдсилювача - тому не потрiбнi конденсатори на виходi). За допомогою резисторiв R7, R8 виконуiться невеликий зворотнiй звтАЩязок за струмом, який полiпшуi стабiльнiсть за постiйним струмом.

Рисунок 2.1 - Схема пiдсилювача потужностi з НЗЗ.
Розрахунок схеми:
1. Визначаiмо за невеликим запасом потужнiсть, яку повиннi вiддавати транзистори обох плеч каскаду
Р~³ 1,1В· Рн. (2.1)
Р~³ 1,1В· 50 ³ 55 Вт.
Приймаiмо потужнiсть, яку повиннi вiддавати транзистори обох плеч каскаду Р~= 60 Вт.
2. Потрiбна амплiтуда напруги на навантаженнi
(2.2)
= 31 В.
3. Максимальнiй вихiдний струм (струм колектора)
(2.3)
= 3,9 А.
4. Потрiбна напруга живлення
(2.4)
= 64 В.
де Uк min - напруга на колекторi, що вiдповiдаi початку лiнiйноi частки характеристик колекторного струму. Приймаiмо Uк min = 1,0 В.
5. Вибираiмо потужнi транзистори протилежного типу провiдностi (так звану комплементарну пару) VT4 i VT5 за потужнiстю Р~i
. За довiдковими даними позначаiмо середнi значення bо. Транзистори, якi можуть бути використанi в данiй схемi - це КТ 816В та КТ 817В, iхнi параметри: КТ 818АКТ 819А
Pк max = 25 Вт,Pк max = 25 Вт,
Uкбо = 60 B,Uкбо = 60 B,
h21е ³ 25,h21е ³ 25,РЖКМ = 3А, РЖКМ = 3А,
fa³ 3 МГц, fa³ 3 МГц,
тир p-n-pтир n-p-n
Приймаiмо середнi значення bо рiвним 25 для VT4 i VT5.
6. Пiдсилювач класу АВ повинен мати достатньо великий струм спокою у момент переходу сигналу через нуль, тобто тодi протягом деякого iнтервалу часу обидва транзистори находитимуться у станi провiдностi, що забезпечуiться за допомогою дiодiв VD1тАжVD3 змiщених у прямому напрямку. Вони повиннi забезпечити потрiбну напругу змiщення DU. Яка створюiться сумою напруг база-емiтер Uбе обох транзисторiв VT4 i VТ5 i РЖо (R7 + R8), тобто DU = 2Uбе + РЖо (R7 + R8). Звичайно приймають для потужних транзисторiв Uбе = 0,6В (кожному транзистору потрiбнi 0,6 В на переходi база-емiтер для того, щоб через нього протiкав помiтний струм).
Струм спокою РЖо слiд вибрати з мiнiмуму перехiдних нелiнiйних спотворень. Якщо потужнiсть на гучномовцi обмежена 1 Вт, то РЖо = 5тАж10 мА. Для потужностi 10тАж30 Вт - РЖо = 40тАж60 мА. Тому обираiмо струм спокою рiвний РЖо = 60 мА. Опiр резисторiв R7,R8 вибирають не бiльш як декiлька ом або менше, а падiння напруги на них дорiвнюi не бiльш декiлькох частин вольта. Разом з тим вони ввiмкнути послiдовно з Rн i тому зменшують потужнiсть, яка вiддаiться в навантаження. Виходячи з цього доцiльнiше прийняти РЖо (R7 + R8) = Uбе= 0,6В i визначаiмо R7 = R8, тобто
R7 = R8 = Uбе / РЖо × 2 (2.5)
R7 = R8 = 0,6/ (100 × 10-3 × 2) = 3 Ом.
РЖз ряду номiналiв Е24 приймаiмо резистори рiвнi 3 Ом.
Приймаiмо потужнiсть резисторiв рiвною 0,125 Вт.
Для роботи транзисторiв VT4 i VТ5 потрiбнi 0,6 В на переходi база-емiтер, для цього потрiбнi три дiоди, кожен з котрих даi Uд = 0,6 В.
7. Вибираiмо дiоди 2Д 106А. Находимо з ВАХ (додаток Б)
струм РЖд = 20 мА, який потрiбен для отримання Uд.
8. Вхiдний сигнал до двотактного каскаду знiмаiться з колектора промiжного каскаду на VT3, у якому R6 i колекторним резистором i формуi струм РЖд для змiщення дiодiв, тому струм спокою VT3 РЖ03 = РЖд = 20 мА, а на резисторi R6 падаi приблизно тАЬ-Еж". Визначаiмо опiр резистора
R6 = Еж / РЖоз. (2.6)
R6 = 64/0,02 = 3,2 кОм.
РЖз ряду номiналiв Е24 приймаiмо резистор рiвний 3,24 кОм.
9. За номiнальним вихiдним струмом i середнiм коефiцiiнтом пiдсилення за струмом b0 вибраних транзисторiв VT4, VT5 струм колектора VT3.
(2.7)
0,156 А.
10. Потужнiсть, яка розсiюiться транзистором VT3 у режимi спокою,
Р3 = Еж × РЖ03. (2.8)
Р3 = 64 × 0,02= 6,4 Вт.
Вибираiмо транзистор VT3 за критерiiм надiйностi. ГТ 406В
Pк max = 10 Вт,
Uкбо = 80 B,
h21е ³ 30,РЖКМ = 5А,
fa³ 3 МГц,
тир p-n-p
Позначаiмо b3 = 25
11. База транзистора VT3 приiднана до колектору VT1, тому резистор R2 треба вибрати таким, щоб струм спокою VT1 створював падiння напруги UR2 = UД, тодi струми РЖК1 i РЖК2 диференцiйноi пари будуть рiвнi мiж собою. Виходячи з цього UR2 = Uд = 0,6 В. Вибираiмо значення струмiв РЖК1 = РЖК2 (диференцiальний каскад працюi з малими струмами, наприклад 1 мА), тодi визначаiмо:
R2 = UR2/РЖК1. (2.9)
R2 = 0,6/1× 10-3 = 600 Ом.
РЖз ряду номiналiв Е24 приймаiмо резистор рiвний 620 Ом.
Приймаiмо потужнiсть резистора рiвною 0,125 Вт.
12. Потенцiал емiтерiв VT1,VT2 в режимi спокою можна прийняти рiвним нулю, тодi струм
РЖе = РЖе1 + РЖе2 = (-Еж) / R3. (2.10)
Звичайно:
РЖе @ РЖК1 + РЖК2 (2.11)
РЖе = 1 ∙ 10-3 + 1 ∙ 10-3 = 2 мА
Визначаiмо R3 за формулою:
R3 = (-Еж) / РЖе. (2.11), R3 = 64/2 ∙ 10-3 = 32 кОм.
РЖз ряду номiналiв Е24 приймаiмо резистор рiвний 32,4 кОм. Приймаiмо потужнiсть резистора рiвною 0,125 Вт.
13. Для забезпечення мiцностi на пробiй VT1 i VT2 слiд вибрати транзистори, якi мають:
Uке ³ 2 × Еж, (2.12)
Uке ³ 2 × 64 ³ 128 В.,
малий тепловий струм i достатнi високий коефiцiiнт. За даними параметрами вибираiмо транзистори КТ 630В.
Uке max = 150 B,
h21е = 40..120,РЖКМ = 1 А,
fa³ 3 МГц,
Визначаiмо середнiй коефiцiiнт пiдсилення транзисторiв:
b1 = b2 = (40 + 120) / 2 = 80.
14. Коефiцiiнт пiдсилення пiдсилювача по напрузi:
(2.13)
= 11,1.
15. Для сигналу коефiцiiнт зворотного звтАЩязку bзз = R5/ (R4+R5). Треба вибрати опiр R4. Звичайно для симетричноi роботи диференцiального пiдсилювача опори баз VT1 i VT2 повиннi бути рiвними, тобто R4 = R1. Паралельне зтАЩiднання R1 та опiр з боку бази VT1 визначаi вхiдний опiр пiдсилювача. З цих умов вибираiмо R4 = R1 = 50тАж100 кОм.
РЖз ряду номiналiв Е24 приймаiмо резистори номiналом 50 кОм.
Приймаiмо потужнiсть резисторiв рiвною 0,125 Вт, тому, що через них протiкають малi струми.
Тодi:
R5 = R4/ (Кu - 1). (2.14)
R5 = 50 × 103/ (11,1 - 1) = 5 кОм.
Струми через резистор протiкають не значнi, тому приймаiмо його потужнiсть рiвною 0,125 Вт.
16. РДмнiсть конденсатора кола зворотного звтАЩязку С2 розраховуiться виходячи з нижнiх граничних частот fН
(2.15)
= 1,59 мкФ.
РЖз ряду номiналiв приймаiмо конденсатор рiвний 2 мкФ.
17. РДмнiсть роздiлювального конденсатора визначаiться з умови:
1/wC1 = Rвх / 10, (2.16)
де Rвх @ R1, звiдси:
(2.17)
= 0,16 мкФ.
РЖз ряду номiналiв приймаiмо конденсатор рiвний 2 мкФ.
Аналiз схеми. Коло ЗЗ розiмкнуто у точцi В, а правий вивiд R4 заземлений. Вхiдний опiр пiдсилювача визначаiться паралельним зтАЩiднанням опору R1 i вхiдному опору транзистора VT1, який складаiться з збiльшеного в h21е разiв власного емiтерного опору rе плюс опiр з боку емiтера VT2 з урахуванням кола ЗЗ (R5):
, (2.18)
де rе = 25/РЖк [мА].
Rвх = 80 × (2 × (25/5) × 10-3 + 5 × 103/80) = 5 × 103 Ом.
Вихiдний опiр пiдсилювача:
Rвих = (Rе / h21е + R7). (2.19)
де опiр Rе = R6, тому що на вихiднi транзистори практично працюi джерело з опором R6 (опiр колектора VT3 значний).
Rвих = (3,2 × 103/25+ 3) = 131 Ом.
Опiр навантаження диференцiйного каскаду визначаiться паралельним зтАЩiднанням R2 i вхiдним опором з боку Rбе транзистора VT3. Тодi коефiцiiнт пiдсилення диференцiальноi пари
,
Кд =
(2.20)
де rе3 = 25/РЖо3 = 25/20 = 1,25 Ом,
а вхiдний опiр з боку бази VT3
Rвх = h21е ×rе3. (2.21), Rвх = 25 × 1,25 = 31,25 Ом.
Пiдставляiмо данi значення в формулу (2.20)
Кд =
= 11,88
Коефiцiiнт пiдсилення промiжного каскаду.
Кз = R6/rе3. (2.22)
Кз = 3,2/1,25 = 2,56.
У точцi спокою повний коефiцiiнт пiдсилення становить
Кп = Кд × Кз. (2.23)
Кп = 11,88 × 2,56 = 30,4.
Зауважимо, що К3 залежить вiд струму РЖк3, тому вiн змiнюiться при змiнi сигналу.
Коло ЗЗ замкнено. Коло ЗЗ являi собою подiльник напруги з вiдношенням плечей bЗЗ. Тодi коефiцiiнт пiдсилення у петлi ЗЗ
К = Кп × bЗЗ. (2.24)
К = 30,4 × 25 = 760
Вхiдний iмпеданс збiльшуiться у (1+К) разiв i визначаiться паралельним зтАЩiднанням опору (1+К) × Rвх та R1:
Rвх33 = (1+ К) × Rвх × R1/ (К × Rвх+ R1). (2.25)
Rвх33 =
= 16,1кОм.
Можна вважати, що вхiдний опiр визначаiться резистором змiщення R1.
Вихiдний опiр, навпаки, зменшуiться у (1+К) разiв. Тодi:
RвихЗЗ = Rвих / (1 + К). (2.26)
RвихЗЗ = 131 (1 + 760) = 0,17.
Коефiцiiнт пiдсилення:
Кпзз= Кп / (1+К). (2.27)
Кпзз= 30,4/ (1 + 760) = 0,039.
Висновок
В данiй розрахунково-графiчнiй роботi при графоаналiтичному методi розрахунку робочого режиму транзистора, задача 1, присутнi деякi розбiжностi, що внеслися при побудовi графiкiв. З розрахунку пiдсилювача напруги та пiдсилювача потужностi ми дiйшли висновку, що на АЧХ пiдсилювачiв на низький частотах найбiльше впливають роздiлювальнi iмностi та конденсатор Се. Мiсцевий НЗЗ, потрiбний для стабiлiзацii показникiв пiдсилювача та зниження спотворень. Розрахунковi данi дозволяють висловить, що негативний зворотний звтАЩязок iстотно полiпшуi характеристики пiдсилювача, в першу чергу зростаi стабiльнiсть пiдсилювання.
Також, для розрахунку багатокаскадного пiдсилювача можна, не використовуючи вихiднi характеристики транзисторiв. Коефiцiiнт пiдсилення обраховуiться виходячи з параметрiв зворотного зв'язку, що значно зменшуi клопоти з графiчною частиною роботи, або взагалi iх виключаi. Таке схематичне рiшення, яке обране для роботи i далеко не оптимальним, маiться на увазi малi мiсцевi негативнi зворотнi зв'язки, що робить схему нестабiльною. Вмикати таку схему без загального НЗЗ (R4, R5) взагалi немаi нiякого сенсу, бо вона просто не працюватиме, перейшовши в режим насичення одного з вихiдних транзисторiв. Як показують результати симуляцii, робота пiдсилювача набагато лiнiйнiша, що пояснюiться меншою кiлькiстю конденсаторiв у схемi та наявнiстю НЗЗ.
Лiтература
1. Терещук П.М. и др. Полупроводниковые приемно-усилительные устройства Справочник радиолюбителя. - К.: Наукова думка, 1987. - 801с.
2. Брежнева К.М. и др. Транзисторы Для Аппаратуры Широкого Применения., - М.: Радио и связь, 1981. - 658 с.
3. Москатов Е.А., Справочник по полупроводниковым приборам - М.: Журнал тАЬРадиотАЭ, 2005. - 208 с., ил. М.: Связь, 1977. - 359 с.
4 ГОСТ 2.417-68. Правила выполнения чертежей печатных плат. - 17 с.
5. Войшвилло Г.В. Усилительные устройства., - М.: - М.: Радио и связь, 1983. - 264 с.
7. Титце У. Шенк К. Полупроводниковая схемотехника: Справ. руко-водство: Пер. с нем. - М.: Мир, 1983. - 512 с.
8. Проектирование усилительных устройств: Учеб. пособие / Под ред. Н.В. Терпугова. - М.: Высш. шк., 1982.
Додатки


Вместе с этим смотрят:
IP-телефония. Особенности цифровой офисной связи