Блок интерфейсных адаптеров
СОДЕРЖАНИЕ
1. Разработка технического задания
2. Литературно-патентный поиск
3. Анализ исходных данных и основные технические требования к разрабатываемой конструкции
3.1. Анализ климатических факторов
3.2. Анализ дестабилизирующих факторов
4. Выбор и обоснование элементной базы, унифицированных узлов, установочных изделий и материалов конструкции
4.1 Выбор и обоснование элементной базы
4.2 Выбор и обоснование унифицированных узлов и установочных изделий
4.3 Выбор материалов
5. Описание схемы электрической структурной, электрической принципиальной
5.1 Описание схемы электрической структурной
5.2 Описание схемы электрической принципиальной
6. Выбор и обоснование компоновочной схемы, методов и принципов конструирования
6.1 Выбор и обоснование компоновочной схемы
6.2 Выбор и обоснование методов конструирования
7. Выбор способов и методов теплозащиты, герметизации, виброзащиты и экранирования
7.1 Выбор способа теплозащиты
7.2 Выбор способов и методов герметизации
7.3 Выбор способов и методов экранирования
7.4 Выбор способов и методов виброзащиты
8. Расчет конструктивных параметров изделия
8.1 Компоновочный расчет блоков РЭС
8.2 Расчет теплового режима
8.3 Расчет надежности
8.4 Расчет механической прочности
8.5 Расчет конструктивно-технологических параметров печатной платы..
8.6 Расчет электромагнитной совместимости
9. Анализ и учет требований эргономики и технической эстетики
10. Мероприятия по защите от коррозии, влаги, электрического удара, электромагнитных полей и механических нагрузок
11. Технико-экономическое обоснование конструкции
Заключение
Литература
ВВЕДЕНИЕ
Производство РЭА в настоящее время развивается высокими темпами, находит все более широкое применение во многих областях народного хозяйства и в значительной мере определяет уровень научно-технического прогресса. Современная РЭА используется в радиолокации, радионавигации, системах связи, вычислительной технике, машиностроении, на транспорте, в физических, химических, медицинских и биологических исследованиях и т. д. В связи с этим возникает потребность в расширении функциональных возможностей РЭА и серьезном улучшении таких технико-экономических показателей как надежность, стоимость, габариты, масса. Эти задачи могут быть решены только на основе рассмотрения целого комплекса вопросов системо- и схемотехники, конструирования и технологии, производства и эксплуатации. Именно на стадиях конструирования и производства РЭА реализуются системо- и схемотехнические идеи, создаются изделия, отвечающие современным требованиям. Проектирование современной РЭА - сложный процесс, в котором взаимно увязаны принципы действия радиотехнических систем, - схемы и конструкции аппаратуры и технология ее изготовления. Требования, предъявляемые к РЭА, постоянно ожесточаются, а усложнение аппаратуры приводит к необходимости внедрения последних достижений науки и техники в разработку, конструирование и технологию РЭА. Радиоэлектроника немыслима сегодня без новой технической базы, в первую очередь, функциональной электроники и микроэлектроники. Создание интегральных микросхем , сверхбольших интегральных схем (СБИС), изделий функциональной микроэлектроники и многослойного монтажа позволило резко повысить надежность РЭА, уменьшить ее габариты, массу. Основное требование при проектировании РЭА состоит в том, чтобы создаваемое устройство было эффективнее своего аналога, т. е. превосходило его по качеству функционирования, степени миниатюризации и технико-экономической целесообразности. Современные методы конструирования должны обеспечивать: снижение стоимости, в том числе и энергоемкости; уменьшение объема и массы; расширение области использования микроэлектронной базы; увеличение степени интеграции, микроминиатюризацию межэлементных соединений и элементов несущих конструкций; магнитную совместимость и интенсификацию теплоотвода; взаимосвязь оператора и аппаратуры; широкое внедрение методов оптимального конструирования; высокую технологичность, однородность структуры; максимальное использование стандартизации. В данном дипломном проекте необходимо разработать конструкцию блока интерфейсных адаптеров центрального вычислителя системы технического зрения. В ходе дипломного проектирования решаются следующие задачи:
- проводится разработка технического задания с точки зрения конструктора РЭА;
- анализируется схема электрическая принципиальная;
- обосновываются элементная база и материалы проектируемого изделия;
- проводится выбор базовой несущей конструкции;
- производится компоновочный расчет;
- на этапе разработки конструкции печатной платы выполняется расчет проводящего рисунка. Детально оценивается помехоустойчивость платы;
- анализируется тепловой режим;
- оценивается виброзащищенность и устойчивость конструкции в отношении механических воздействий;
- проводится расчет надежности;
- разрабатывается комплект конструкторской документации.
1 РАЗРАБОТКА ТЕХНИЧЕСКОГО ЗАДАНИЯ
1.1 Цель и назначение разработки
1.1.1 Целью разработки является изучение методов и приемов конструирования и автоматизации устройств и узлов РЭС различного назначения.
1.1.2 Назначение разработки - создание конструктивно законченного устройства на базе микропроцессорной техники.
1.1.3 Разработка должна обеспечить создание базовой модели блока интерфейсных адаптеров.
1.1.4 Дальнейшее развитие разработки должно выполняться путем создания модификаций базовой модели, отличающихся конфигурацией и изменениями функций на основе частных технических заданий.
1.1.5 Блок интерфейсных адаптеров предназначен для передачи информации от внешних устройств системы технического зрения на пульты операторов слежения, сопровождения и целеуказаний, а также с системы автоматического управления на внешние устройства.
1.2 Основание для разработки
1.2.1 Основанием для разработки является программа курса ВлКРЭА и АПВ» для вузов по специальности Т08.01, утвержденная Министерством образования Республики Беларусь 1995г.
1.3 Наименование и область применения
1.3.1 Блок интерфейсных адаптеров центрального вычислителя системы технического зрения предназначен для использования в помещениях с повышенной влажностью и искусственно регулируемыми условиями (закрытые отапливаемые помещения).
1.3.2 Областью применения блока интерфейсных адаптеров является система технического зрения.
1.4 Источники разработки
1.4.1 Источниками разработки является схема электрическая принципиальная блока интерфейсных адаптеров центрального вычислителя системы технического зрения.
1.4.2 Разработка блока интерфейсных адаптеров должна выполнятся на базе следующих патентов:
- сетевой контроллер, А.с. 1564641, Н 04 Q 9/00, СНГ, МКИ №18 1990г.;
- устройство преобразования и коммутации сигналов, А.с. 1566505, Н 04 Q 9/00, СНГ, МКИ №19 1990г.;
- устройство передачи и приема информации для интегрированной сети связи, А.с. 1734241, Н 04 Q 9/00, СНГ, МКИ №18 1992г.;
- система управления передачей данных, А.с. 1-23039, Н 04 Q 9/00, Япония, ИСМ №2 1990г.;
- система передачи данных, А.с. 1- 48719, Н 04 Q 9/14, Япония, ИСМ №6 1990г.;
- устройство управления доступом к общему каналу связи, А.с. 1598215, Н 04 Q 9/00, ФРГ, ИСМ №1 1991г.;
1.5 Технические требования
1.5.1 Состав изделия и требования к конструктивному исполнению устройства
1.5.1.1 Блок интерфейсных адаптеров должен содержать следующие составные части:
¾ преобразователь аналогово-цифровой;
¾ схема сопряжения с пультом оператора слежения;
¾ схема сопряжения с пультом оператора сопровождения;
¾ схема сопряжения с пультом оператора целеуказаний;
¾ адаптер ЭВМ;
¾ схема сопряжения с визиром видиообзора;
¾ схема сопряжения с АРЛС;
¾ модуль питания РТР-2008 (5 В, 20 А).
1.5.1.2 Блок интерфейсных адаптеров должен изготавливаться в соответствии с требованиями ГОСТ 21552 - 84, соответствовать требованиям настоящего ТЗ, ТУ и комплекта конструкторской документации.
1.5.1.3 Принцип построения блока интерфейсных адаптеров должен обеспечивать:
¾ взаимозаменяемость сменных одноименных составных частей;
¾ возможность построения и расширения, совершенствования и изменения технико-эксплуатационных характеристик;
¾ ремонтопригодность.
1.5.1.4 Габаритные размеры корпуса блока должны быть не более, м :
длина - 0,483;
ширина - 0,295;
высота - 0,264.
1.5.1.5 Масса блока должна быть не более 5 кг.
1.5.1.6 Конструктивно блок должен предусматривать установку в стойку по направляющим и закрепление в ней винтами.
1.5.1.7 Конструкция блока должна обеспечивать:
¾ удобство эксплуатации;
¾ возможность ремонта;
¾ доступ ко всем элементам, узлам, требующим регулирования или замены в процессе эксплуатации.
1.5.1.8 Структура блока и его конструктивное выполнение должны обеспечивать объединение составных частей в единый базовый конструктив.
1.5.1.9 Блок должен быть работоспособным при электропитании от однофазной сети переменного тока номинальным напряжением 220В и частотой переменного тока 50 Гц, при этом нормы качества электрической энергии при электропитании от государственной энергетической системы - по ГОСТ 13109-67.
1.5.1.10 Электрическая прочность изоляции блока интерфейсных адаптеров между токоведущими цепями, а также между токоведущими цепями и корпусом в нормальных климатических условиях эксплуатации должна обеспечивать отсутствие пробоев и поверхностных перекрытий изоляции.
1.5.1.11 По устойчивости к воздействию температуры и влажности окружающей среды блок интерфейсных адаптеров должен соответствовать климатическому исполнению к категории размещения УХЛ 4.2 по ГОСТ 15150-69.
1.5.1.12 Для антикоррозионной защиты поверхность деталей, сборочных единиц и блока в целом применять гальванические и лакокрасочные покрытия.
1.5.2 Показатели назначения
1.5.2.1 Потребляемая мощность блока, Вт, не более 30.
1.5.2.2 Скорость приема-передачи по каналу передачи
информации, Мбит/с 2.
1.5.2.3 Максимальное расстояние при скорости передачи
2 Мбит/с, м 120.
Допускается передача на большие расстояния при пропорциональном уменьшении скорости, но не менее 28800 бит/с.
1.5.2.4 Максимальное число подключаемых внешних устройств 14.
1.5.2.5 Каждая цепь взаимосвязи должна быть реализована так, чтобы она питалась напряжением со стороны приемника.
1.5.3 Требования к надежности
1.5.3.1 Показатели должны соответствовать заданным значениям при нормальных климатических условиях (температура окружающей среды +20В°С, относительная влажность 60 %, атмосферное давление (84..1037)102 Па); с отклонениями напряжения сети 220В от +10% до -15% от номинального значения, частотой (50В±1) Гц.
1.5.3.2 Средняя наработка на отказ, ч 121114.
1.5.3.3 Вероятность безотказной работы 0,9.
1.5.3.4 Среднее время восстановления, ч 0,5.
1.5.3.5 Коэффициент технического использования, не менее 0,95.
1.5.3.6 Средний срок службы - не менее 10 лет с учетом проведения восстановительных работ.
1.5.3.7 Средний срок сохраняемости (до ввода в эксплуатацию) - не менее 9 месяцев.
1.5.3.8 После восстановления работоспособности, по окончании ремонтно-восстановительных работ, изделие должно сохранять показатели назначения, изложенные в настоящем документе.
1.5.4 Требования к технологическому и метрологическому обеспечению разработки, производства и эксплуатации
1.5.4.1 Параметры блока интерфейсных адаптеров должны контролироваться с помощью стандартных измерительных приборов обслуживающим персоналом средней квалификации.
1.5.4.2 Требования к технологичности должны соответствовать ГОСТ 14.201-83.
1.5.4.3 Конструкция изделия должна обеспечивать возможность выполнения монтажных работ с соблюдением требований технических условий на установку и пайку комплектующих изделий.
1.5.4.4 Конструкция изделия в целом и отдельных сложных узлов должна обеспечивать сборку при изготовлении без создания и применения специального оборудования.
1.5.4.5 При изготовлении блока интерфейсных адаптеров должны применяться стандартные методы и универсальные средства измерений, серийное испытательное оборудование. Допускается для проведения климатических проверок при технологическом прогоне применять специально приготовленную камеру или специально оборудованное оборудование.
1.5.4.6 Конструкция блока должна обеспечивать его сборку и монтаж при подготовке к эксплуатации без применения специальных оборудований, приспособлений и инструмента.
1.5.5 Требования к уровню унификации и стандартизации
1.5.5.1 Конструкция блока интерфейсных адаптеров должна быть оформлена в унифицированном корпусе для субблоков кассетного типа. Основой корпуса является каркас, образованный двумя литыми из алюминиевого сплава рамками, соединенными между собой продольными профилированными планками.
1.5.5.2 В качестве комплектующих единиц и деталей (коммутационные, установочные, крепежные, изделия электроники) должны применяться серийно выпускаемые изделия.
1.5.5.3 Сборочные единицы типа монтажных плат, панелей, крепежных и установочных узлов должны быть унифицированными.
1.5.5.4 В конструкции блока интерфейсных адаптеров должны быть заимствованы сборочные единицы, узлы и детали из ранее разработанных изделий.
1.5.5.5 Параметры уровня унификации и стандартизации блока должны быть следующими:
¾ коэффициент применяемости Кпр= 60 %.
1.5.6 Требования безопасности и требования по охране труда
1.5.6.1 Конструкцией блока интерфейсных адаптеров должна быть обеспечена безопасность персонала при эксплуатации. Общие требования электрической и механической безопасности по ГОСТ 12.2.007.0-75 и ГОСТ 25861-83.
1.5.6.2 Конструкция блока должна исключать попадание внутрь посторонних предметов.
1.5.6.3 По способу защиты человека от поражения электрическим током блок интерфейсных адаптеров должен быть изготовлен в соответствии с требованиями ГОСТ 12.2.007-75 и ГОСТ 25861-83. Класс защиты - 2.
1.5.6.4 Меры защиты от поражения электрическим током должны соответствовать требованиям ГОСТ 25861-83 и ГОСТ 12.1.019-75.
1.5.6.5 В блоке интерфейсных адаптеров должна быть обеспечена защита от коротких замыканий.
1.5.6.6 Общие требования к обеспечению пожарной безопасности в производственных помещениях по ГОСТ 12.1.004-85.
1.5.7 Условия эксплуатации, требования к техническому
обслуживанию и ремонту
1.5.7.1 Блок интерфейсных адаптеров должен быть выполнен для климатического исполнения УХЛ 4.2 согласно ГОСТ 15150-69 и нормально функционировать при следующих климатических условиях:
¾ верхнее значение температуры окружающей среды, В°С +35;
¾ нижнее значение температуры окружающей среды, В°С +10;
¾ относительная влажность воздуха при температуре +20В°С, % 60.
1.5.7.2 Предельно допустимые условия эксплуатации блока интерфейсных адаптеров должны соответствовать:
¾ верхнее значение температуры окружающей среды, В°С +40;
¾ нижнее значение температуры окружающей среды, В°С +1;
¾ относительная влажность воздуха при температуре +25В°С, % 80;
¾ атмосферное давление, кПа (мм рт.ст.) 84,0..107,0 (630..800).
1.5.7.3 Время подготовки блока интерфейсных адаптеров к использованию после транспортировки и хранения не должно превышать 10 минут.
1.5.7.4 Рабочий режим в блоке должен устанавливаться не более чем через 3 минуты после включения.
1.5.7.5 К обслуживанию блока интерфейсных адаптеров должны допускаться лица прошедшие подготовку и имеющие квалификационную группу не ниже второй по работе на электроустановках с напряжением до 1000 В, прошедшие инструктаж по технике безопасности.
1.5.8 Эстетические и эргономические требования
1.5.8.1 Блок интерфейсных адаптеров должен отвечать общим требованиям эстетики по ГОСТ 24750-81.
1.5.9 Требования к маркировке и упаковке
1.5.9.1 Маркировка должна наносится на табличку, прикрепленную к корпусу блока интерфейсных адаптеров и изготовленную в соответствии с требованиями ГОСТ 12969-67 и ГОСТ 12971-67.
1.5.9.2 Маркировку выполняют любым способом. Способ и качество выполнения маркировки должно обеспечивать четкое и ясное изображение ее в течении срока службы блока интерфейсных адаптеров.
1.5.9.3 Маркировка должна содержать:
¾ наименование или товарный знак предприятия-изготовителя;
¾ шифр и условное обозначение блока интерфейсных адаптеров;
¾ порядковый номер блока интерфейсных адаптеров по системе нумерации предприятия-изготовителя;
¾ дату изготовления (год и месяц).
1.5.9.4 Маркировка потребительской тары с изделием должна содержать:
¾ наименование предприятия-изготовителя;
¾ наименование и условное обозначение изделия;
¾ год и месяц упаковки.
1.5.9.5 Упаковка должна выполняться в виде картонного ящика с вкладышами из пенополиуретана.
1.5.9.6 Упаковка должна обеспечивать сохранность изделия при погрузочно-разгрузочных работах, транспортировании, хранении и необходимую защиту от внешних воздействий.
1.5.9.7 Каждое изделие в упаковке должно фиксироваться в транспортной таре.
1.5.10 Требования к транспортировке и хранению
1.5.10.1 Блок интерфейсных адаптеров в упаковке предприятия-изготовителя транспортируют на любое расстояние автомобильным и железнодорожным транспортом (в закрытых транспортных средствах), авиационным транспортом (в герметизированных отсеках самолетов), водным транспортом (в трюмах судов). Транспортирование должно осуществляться в соответствии с правилами перевозок, действующими на каждом виде транспорта.
1.5.10.2 Условия транспортирования блока интерфейсных адаптеров в таре для транспортирования должны быть:
¾ температура окружающего воздуха, В°С -50..+50;
¾ относительная влажность воздуха при +30В°С, % 95;
¾ атмосферное давление, кПа (мм рт.ст.) 84,0..107,0 (630..800).
1.5.10.3 Размещение и крепление упакованных изделий в транспортных средствах должно обеспечивать их устойчивое положение, исключить возможность ударов их друг о друга.
1.5.10.4 Блок интерфейсных адаптеров должен храниться в упаковке в складских помещениях у изготовителя и потребителя при температуре воздуха 5..35В°С и относительной влажности воздуха не более 85 %. В помещениях для хранения не должно быть агрессивных примесей (паров, кислот, щелочей), вызывающих коррозию.
1.5.10.5 Изделие следует хранить на стеллажах.
1.5.10.6 Расстояние между стенами, полом хранилища и изделием должно быть не менее 100мм, а между отопительными устройствами не менее 0,5м.
1.6 Экономические показатели
1.6.1 Сравнительные характеристики разрабатываемого изделия на основе источников разработки.
1.6.2 Предполагаемый годовой выпуск до 25 тыс. в год.
1.7 Порядок контроля и приемки
1.7.1 Для приемки работы на этапе проведения испытаний необходимо предоставить три образца блока интерфейсных адаптеров.
1.7.2 Испытания должны проводиться по программе и методике испытаний.
1.7.3 Для приемки предоставляются следующие документы:
¾ техническое задание;
¾ комплект конструкторской документации;
¾ ведомость покупных изделий;
¾ программа и методика испытаний;
¾ эксплуатационные документы;
¾ программа метрологической аттестации;
¾ методики проверки.
1.7.4 Приемочные испытания проводят разработчик, приемосдатчик, изготовитель.
1.7.5 В случае несоответствия основных параметров блока интерфейсных адаптеров, его отправляют в ремонт. После ремонта проводят проверку и настройку блока интерфейсных адаптеров.
1.7.6 Аттестацию опытного образца проводит разработчик с участием заказчика.
2 ЛИТЕРАТУРНО - ПАТЕНТНЫЙ ПОИСК
2.1 Патентный поиск
В данном разделе проводится патентный поиск на разрабатываемую конструкцию блока интерфейсных адаптеров глубиной 7 лет, начиная с 1997 года по странам СНГ и зарубежным странам, которые являются ведущими в области радиоэлектронной промышленности.
Автором [1] предлагается сетевой контроллер, содержащий линейный узел, преобразователь кода, входной регистр, узел проверки информации по паритету, выходной регистр, мультиплексор условий приема-передачи, блок микропрограммного управления приема-передачи, блок постоянной памяти микропрограмм приема-передачи, конвейерный регистр приема-передачи, тактовый генератор.
Рассматриваемое устройство отличается тем, что с целью повышения скорости передачи информации и расширения протокольных функций контроллера, в него введены регистр приема, регистр передачи, мультиплексор условий обработки, блок микропрограммного управления обработки, блок постоянной памяти микропрограмм обработки, конвейерный регистр обработки, блок постоянной памяти уставок, процессор, регистр адреса, блок буферной памяти приема-передачи.
В работе [2] рассматривается устройство передачи и приема информации, содержащее приемник и передатчик, к управляющему входу которого подключен первый выход блока управления, блок выделения синхроимпульсов и дешифратор адреса получателя, входы которых объединены и подключены к выходу приемника, а также блок памяти и блок буферной памяти.
Устройство отличается тем, что с целью повышения пропускной способности путем обеспечения приема и передачи информации в режимах коммутации каналов сообщений и пакетов, дешифратор начала канального интервала, дешифратор сигналов типа коммутации, последовательно соединенные счетчик, первый и второй регистры сдвига, элемент ИЛИ, счетчик канальных интервалов, регистр состояния источника и мультиплексор, регистр адреса источника подключены к выходу приемника, другой выход которого подключен к первому информационному входу передатчика.
В патенте [3] рассматривается устройство преобразования и коммутации сигналов. Предлагаемое устройство содержит группу каналов, каждый из которых содержит группу входных преобразователей кода, информационные входы которых являются входами устройства для подключения к входящим линиям связи, группу блоков фиксации времени, блок памяти адресов, информационные входы которого соединены с входом управления устройства, блок обслуживания трактов.
Отличительной особенностью является то, что с целью упрощения устройства, в него введены блок служебных сигналов, блок выдачи сигналов, регистр, блок преобразования сигналов, блок коммутации и счетчик записи.
Автором [4] рассматривается устройство для опроса информационных датчиков, содержащее генератор тактовых импульсов, n узлов опроса, каждый из которых содержит последовательно соединенные блок учета времени обработки информации, триггер, первый и второй элементы И, коммутационный элемент, ждущий мультивибратор.
Предлагаемое устройство отличается тем, что с целью увеличения числа опрашиваемых датчиков при сохранении достоверности передачи информации, введены последовательно соединенные второй триггер, первый вход которого соединен с выходом первого элемента ИЛИ, и элемент И, выход которого соединен со вторым входом первого ключа.
Устройство коммутации асинхронных разноскоростных дискретных сигналов, рассматриваемое в работе [5], содержит N регистров исходящих линий, первый выход каждого из которых через соответствующий из N блоков сравнения соединен с первым входом соответствующего из N триггеров, второй вход каждого из N блоков сравнения соединен с выходом соответствующего из N счетчиков, а также блок памяти адресов.
Отличительной особенностью устройства коммутации является то, что с целью исключения потерь информации при коммутации, введены блок памяти информации, блок записи, блок чтения, блок управления коэффициентом деления, блок синхронизации и блок блокировки.
В работе [6] предлагается система управления передачей данных. В системе циклический доступ к контрольным и управляющим терминалам, соединенным с главной панелью управления через линию связи и обладающими отдельными специфическими каналами, производится посредством сигнала передачи F, состоящего из стартового сигнала S, контрольного сигнала C, сигнала L управления и интервала T контрольного сигнала.
Система отличается тем, что к каждому терминалу подключены соответствующие переключатели. В случае изменения хотя бы одного из выходных сигналов переключателей формируются контрольные данные, после чего эти денные временно запоминаются. При совпадении посланного от панели сигнала С с местным каналом терминал посылает запомненные контрольные данные на панель.
В патенте [7] рассматривается связная коммутационная сеть для сигналов изображения и данных, содержащая блок коммутации, в который входят синхронный и асинхронный узлы. Предусматривается подключение к этим узлам (через линии пакетной связи непосредственно) абонентов с синхронными и асинхронными блоками.
Отличительной особенностью является то, что у абонентов исходящие пакеты снабжаются маркировочным сигналом в соответствии с их происхождением от оконечных блоков с прерывным цифровым возникновением связи. На входе коммутационного блока имеются блок изменения направления и реагирующий на упомянутый маркировочный сигнал детектор, с помощью которого пакеты направляются к синхронной или асинхронной частям коммутационного блока.
В системе передачи данных, предлагаемой автором [8], центральный процессор 1 соединен с блоком управления передачей 2, в который поступают выходные сигналы с таймера 4 и который соединен каналом передачи данных 10 с множеством терминалов 9, соединенных с таймерами 5 и аппаратурой 6. В блоке 2 имеется второй блок памяти, запоминающий все содержимое первого блока памяти. Временные сигналы, данные управления передаются битсерийно в постоянные интервалы времени между блоком 2 и терминалами 9.
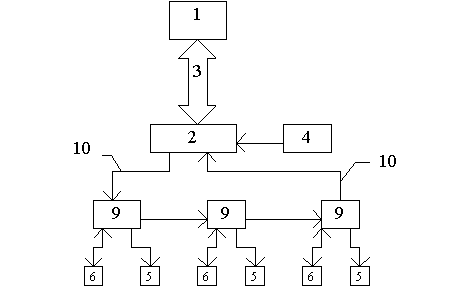
Структурная схема системы передачи данных приведена на рисунке 2.1

Рисунок 2.1 - Структурная схема системы передачи данных
Автором [9] предлагается устройство управления доступом к общему каналу связи. Изобретение относится к передаче дискретной информации и может найти применение в системах связи и вычислительных системах с общим каналом связи, а также в системах телеметрии, телеуправления и телесигнализации. Целью изобретения является повышение пропускной способности канала связи. Поставленная цель достигается путем введения мультиплексора, блока ключей, четвертого элемента ИЛИ, пятого элемента ИЛИ, распределителя импульсов, второго инвертора, четвертого элемента И, пятого элемента И и абонентских каналов. Если на выходе терминала нет сигнала, импульсы продолжают опрос очередного терминала. Если на выходе следующего терминала имеется сигнал, этот сигнал преобразуется без задержки и передается в линию связи.
В работе [10] рассматривается система контроля и управления. Система содержит центральное устройство и один или несколько терминалов, подключенных к центральному устройству через общую линию передачи таким образом, что устройство может получить доступ к терминалам путем адресного опроса. Каждый терминал имеет устройство для установки адреса, содержащего определенное число битов. Центральное устройство может передавать адресные данные на терминалы. Количество битов адресных данных может изменяться в определенных пределах, не превышающих числа битов определенного адреса. Каждый терминал имеет схему, сравнивающую адресные данные с частью определенного адреса, имеющей то же число битов, что и адресные данные, переданные от центрального устройства. При совпадении этих данных устанавливается связь с данным терминалом.
В патенте [11] рассматривается система управления устройством телеконтроля. При включении питания периферийного терминала системы телеконтроля функциональный режим терминала устанавливается в соответствии с данными, считанными с запоминающего устройства.
При приеме светового установочного сигнала от центрального контроллера установочный код, содержащийся в этом сигнале, проверяется на соответствие коду, записанному в ЗУ, далее они считываются из этого ЗУ и передаются по каналу к центральному контроллеру, где отображаются на дисплее, что позволяет пользователю осуществлять их контроль.
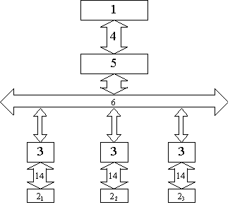
Автором [12] предлагается система телеуправления. Для телеуправления (ТУ) нагрузками местных контроллеров 21, 22,.. с центрального пульта 1 достаточна подача инструкции ТУ от пульта 1 на центральный интерфейс 5 по командной шине 4. В этом случае, основываясь на указанной инструкции, интерфейс 5 передает заранее определенные информационные посылки к терминальным интерфейсам 3, подключенным к общей шине данных 6. Поскольку вся обработка данных при информационном обмене выполняется центральным интерфейсом 6, а от пульта 1 требуется только подача инструкции ТУ, объем обрабатываемой информации на центральном пульте существенно сокращается.
Структурная схема системы телеуправления представлена на рисунке 2.2

Рисунок 2.2 - Структурная схема системы телеуправления
Разрабатываемый блок интерфейсных адаптеров отличается тем, что с целью повышения скорости доступа к передаваемой информации последовательный опрос заменен одновременным опросом сразу всех внешних устройств. Это приводит к некоторому увеличению потребляемой мощности, однако получаемый выигрыш в скорости получения информации позволяет пренебречь этим недостатком. В блоке также предусмотрена возможность подключения дополнительных интерфейсных адаптеров без ухудшения основных характеристик.
2.2 Литературный обзор
Разрабатываемый блок интерфейсных адаптеров центрального вычислителя системы технического зрения предназначен для обеспечения взаимосвязи между пультом оператора и внешними устройствами системы технического зрения. К внешним устройствам системы технического зрения относятся РЛС, визир внешнего обзора, система реального времени и т.д.
Конкретно, в блоке интерфейсных адаптеров разрабатывается адаптер АРЛС. Одна из основных задач, выполняемых современной РЛС, состоит в обнаружении цели и вычислении параметров ее траектории. Таким образом, РЛС - это инструмент, который позволяет во время полета цели в зоне действия станции определить координатные и сигнальные характеристики цели.
В зависимости от типа РЛС координатными характеристиками могут быть самые различные параметры: прямоугольные либо сферические координаты, радиальная скорость, угловые составляющие скорости и т.д. Параметры траектории являются выходными данными, и точность их определения - одна из основных характеристик РЛС.
Дополнительные трудности оценки параметров траектории возникают при входе космических и баллистических объектов в плотные слои атмосферы. При этом происходит их торможение, скорость которого зависит от баллистического коэффициента.
Развитие воздушно-космических средств различного назначения ставит перед РЛС новые специфические задачи, выходящие за рамки обнаруженеия объектов и определения их местоположения в пространстве. К таким задачам, для решения которых требуется информация о сигнальных характеристиках, следует отнести, например, определение типа летательного объекта, селекцию баллистических целей, опознавание космических объектов. Важными также являются задачи исследования физических процессов, протекающих при движении баллистических и космических объектов, и обеспечения их испытаний.
В основе обнаружения и распознования целей по сигнальным характеристикам лежит явление вторичного излучения, т.е. рассеяние части падающей энергии из-за наличия резкой границы изменения проводимости, диэлектрической постоянной или магнитной проницаемости среды.
В настоящее время за рубежом большое значение отводится радиопротиводействию станциям, осуществляемому с помощью искусственых помех. К искусственным относятся все помехи, создаваемые преднамеренно для нарушения нормальной работы РЛС.
Для автоматизации работы РЛС применяют ЭВМ. Она решает все основные задачи по управлению станцией: управляет лучом РЛС, осуществляет обработку радиолокационной информации, селекцию и иденцификацию целей, выдает в требуемом в виде информацию потребителю и др.
Таким образом, в современных сложных РЛС применяют полностью автоматизированную систему обработки радиолокационной информации с помощью ЭВМ. При этом как автоматизированное обнаружение и оценка координат целей, так и обнаружение траекторий и слежение за траекториями целей с помощью ЭВМ является неотъемлемой частью процесса функционирования РЛС.
В последнее время в связи с созданием быстродействующих ЭВМ в радиолокации предпочтение отдается цифровым методам обработки сигналов, т.е. цифровой фильтрации и спектральному анализу. При этом обработка сигналов производится в реальном масштабе времени на ЭВМ и, следовательно, исключаются все сложности, связанные с точностью изготовления и стабильностью аналоговых фильтров.
3 АНАЛИЗ ИСХОДНЫХ ДАННЫХ И ОСНОВНЫЕ ТЕХНИЧЕСКИЕ ТРЕБОВАНИЯ К РАЗРАБАТЫВАЕМОЙ КОНСТРУКЦИИ
3.1 Анализ климатических факторов
Изделия должны сохранять свои параметры в пределах норм, установленных техническими заданиями, стандартами или техническими условиями в течение сроков службы и сроков сохраняемости, указанных в техническом задании после или в процессе воздействия климатических факторов, значения которых установлены ГОСТ 15150-69.
Изделия предназначают для эксплуатации в одном или нескольких макроклиматических районах и изготавливают в различных климатических исполнениях.
Разрабатываемое устройство предназначено для эксплуатации в районах с умеренным и холодным климатами.
К макроклиматическому району с умеренным климатом относятся районы, где средняя из абсолютных максимумов температура воздуха равна или ниже + 40 В°С, а средняя из ежегодных абсолютных минимумов температура воздуха равна или выше - 45 В°С.
К макроклиматическому району с холодным климатом относятся районы, в которых средняя из ежегодных абсолютных минимумов температура воздуха ниже - 45 В°С.
Исходя из вышесказанного, блок интерфейсных адаптеров будет изготавливаться в климатическом исполнении УХЛ.
Следует отметить, что изделия в исполнении УХЛ могут эксплуатироваться в теплом влажном, жарком сухом и очень жарком сухом климатических районах по ГОСТ 16350-80, в которых средняя из ежегодных абсолютных максимумов температура воздуха выше 40 В°С, и сочетание температуры, равной или выше О В°С, и относительной влажности, равной или выше 80%, наблюдается более 1 часов в сутки за непрерывный период более двух месяцев в году.
Изделия в различных климатических исполнениях в зависимости от места размещения при эксплуатации в воздушной среде на высотах до 4300 м изготавливают по категориям размещения изделий.
Разрабатываемый блок интерфейсных адаптеров предназначен для эксплуатации в помещениях (объемах) с искусственно регулируемыми климатическими условиями, например, в закрытых отапливаемых или охлаждаемых и вентилируемых производственных и других помещениях (отсутствие воздействия атмосферных осадков, прямого солнечного излучения, ветра, песка, пыли наружного воздуха, отсутствие или существенное уменьшение воздействия рассеянного солнечного излучения и конденсации влаги) , а конкретнее - в лабораторных, капитальных жилых и других подобного типа помещениях. Следовательно, блок интерфейсных адаптеров относится к категории исполнения 4.2.
Нормальные значения климатических факторов внешней среды при эксплуатации изделий принимают равными следующим значениям:
¾ верхнее рабочее значение температуры окружающего
воздуха при эксплуатации, В°С + 35;
¾ нижнее рабочее значение температуры окружающего
воздуха при эксплуатации, В°С +10;
¾ верхнее предельное рабочее значение температуры
окружающего воздуха при эксплуатации, В°С +40;
¾ нижнее предельное рабочее значение температуры
окружающего воздуха при эксплуатации, В°С +1;
¾ величина изменения температуры окружающего воздуха
за 8 ч., В°С 40;
Вместе с этим смотрят:
IP-телефония. Особенности цифровой офисной связи