Защита информации в сетях связи с гарантированным качеством обслуживания
Министерство Российской федерации
по связи и информатизации
Сибирский государственный университет
телекоммуникаций и информатики
С.Н. Новиков
защита информации
в сетях связи с гарантированным качеством обслуживания
учебное пособие
Новосибирск
2003
УДК 681.327.8(031)+681.3224(031)
С.Н. Новиков. Защита информации в сетях связи с гарантированным качеством обслуживания / Учебное пособие. ¾ Новосибирск: 2003.¾ 84 с.: ил.
Учебное пособие посвящено вопросам защиты информации в сетях связи с гарантированным качеством обслуживания (ATM и IP v6.0). В частности, представлены специальные протоколы и механизмы, обеспечивающие защиту соединений ATM и IP v6.0.
Приведены основные определения, сокращения и выражения, которые часто встречаются в литературе на английском языке по данной тематике.
При написании учебного пособия использованы материалы ATM Forum, IETF, монографий, статей отечественных и зарубежных авторов.
Для специалистов в области сетей связи и защиты информации, аспирантов и студентов старших курсов, обучающихся по специальностям: 200900 тАУ сети связи и системы коммутации; 201800 тАУ защищенные системы связи.
Каф. РТС
Иллюстраций ¾ 33, таблиц ¾ 3, приложений ¾ 3,
список литературы ¾ 16 названий.
Рецензенты:
Утверждено редакционно-издательским советом СибГУТИ
в качестве учебного пособия.
ã Сибирский государственный университет
телекоммуникаций и информатики, 2003 г.
ОГЛАВЛЕНИЕ
введение................................................... 5
1 Общие положения....................................... 6
1.1 Основные определения................................... 6
1.2 Требования к системам телекоммуникаций................. 7
1.2 Классификация нарушений передачи информации.......... 8
1.3 Сервисные службы, профиль защиты и соединения защиты информации.................................................. 12
Контрольные вопросы...................................... 16
2 криптографические системы.......................... 18
2.1 Криптосистема с одним ключом.......................... 18
2.2 Криптосистемы с открытым ключом....................... 20
2.3 Распределение открытых ключей......................... 23
2.4 Применение криптосистемы с открытым ключом для распределения секретных ключей.............................................. 26
2.5 Применение криптосистемы с открытым ключом для аутентификации пользователя со стороны автономного объекта................... 29
Контрольные вопросы...................................... 31
3 общие критерии оценки безопасности информационных технологий................................................... 33
3.1 Целевая направленность общих критериев................ 33
3.2 Концепция общих критериев............................. 34
3.3 Профили защиты....................................... 34
3.4 Нормативные документы оценки безопасности информационных технологий в Российской Федерации............................ 34
4 защита информации в сетях с технологией ATM..... 35
4.1 Обмен информацией между агентами защиты............. 35
4.1 Защита информации в плоскости пользователя............ 36
4.1 Сервисные службы защиты информации плоскости пользователя 36
4.2 Службы поддержки...................................... 38
4.2 Защита информации плоскости управления............... 41
4.2 Сервисные службы защиты информации плоскости управления 41
4.3 Защита информации плоскости менеджмента............. 42
4.3 Сервисные службы защиты информации плоскости менеджмента 42
Контрольные вопросы...................................... 42
5 защита информации в сетях с технологией IP........ 43
5.1........................................................ 43
приложение 1 англо-русский словарь.................. 44
Список сокращений...................................... 46
список литературы...................................... 47
введение
Ни одна сфера жизни современного общества не может функционировать без развитой информационной структуры. Национальный информационный ресурс является сегодня одним из главных источников экономической и военной мощи государства. Проникая во все сферы деятельности государства, информация приобретает конкретное политическое, экономическое и материальное выражение. На этом фоне все более актуальный характер приобретает в последние десятилетия и, особенно в настоящее время, задача обеспечения информационной безопасности Российской Федерации как неотъемлемого элемента ее национальной безопасности, а защита информации превращается в одну из приоритетных государственных задач.
Вопросы защиты информации всегда занимали особое место в любом обществе и государстве. В настоящее время, когда сохраняется лавинообразное распространение компьютерных систем и их взаимодействие посредством телекоммуникационных сетей, защита информации пользователей и служебной информации выступает на одно из первых мест.
1 Общие положения
1.1 Основные определения
Введем некоторые понятия и определения, необходимые в дальнейшем.
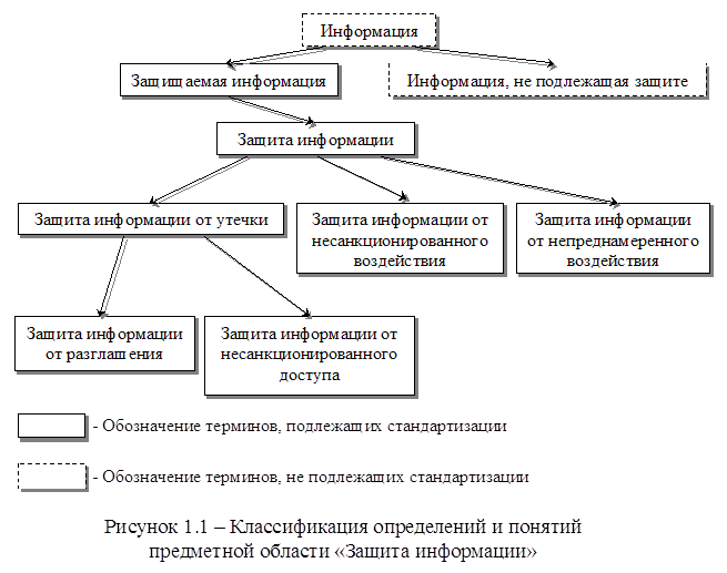
На рисунке 1.1 приведена классификация основных определений и понятий предметной области ВлЗащита информацииВ» [1, 2].

Информация [1]тАУ сведения о лицах, предметах, фактах, событиях, явлениях и процессах независимо от формы их представления.
Защищаемая информация тАУ информация, являющаяся предметом собственности и подлежащая защите в соответствии с требованиями правовых документов или требованиями, устанавливаемыми собственником информации. Собственником информации может быть: государство, юридическое лицо, группа физических лиц, отдельное физическое лицо.
Защита информации тАУ деятельность, направленная на предотвращение утечки защищаемой информации, несанкционированных и непреднамеренных воздействий на защищаемую информацию.
Защита информации от утечки тАУ деятельность, направленная на предотвращение неконтролируемого распространения защищаемой информации в результате ее разглашения, несанкционированного доступа к информации и получения защищаемой информации разведками.
Защита информации от несанкционированного воздействия тАУ деятельность, направленная на предотвращение воздействия на защищаемую информацию с нарушением установленных прав и (или) правил на изменение информации, приводящего к ее искажению, уничтожению, блокированию доступа к информации, а также к утрате, уничтожению или сбою функционирования носителя информации.
Защита информации от непреднамеренного воздействия тАУ деятельность, направленная на предотвращение воздействия на защищаемую информацию ошибок ее пользователя, сбоя технических и программных средств информационных систем, природных явлений или иных нецеленаправленных на изменение информации мероприятий, приводящих к искажению, уничтожению, копированию, блокированию доступа к информации, а также к утрате, уничтожению или сбою функционирования носителя информации.
Защита информации от разглашения тАУ деятельность, направленная на предотвращение несанкционированного доведения защищаемой информации до потребителей, не имеющих права доступа к этой информации.
Защита информации от несанкционированного доступа тАУ деятельность, направленная на предотвращение получения защищаемой информации заинтересованным субъектом с нарушением установленных правовыми документами или собственником, владельцем информации прав или правил доступа к защищаемой информации.
1.2 Требования к системам телекоммуникаций
Приведем основные требования, предъявляемые пользователями к системам телекоммуникаций с позиций обеспечения защиты передаваемой информации. Системы телекоммуникаций должны обеспечить:
q конфиденциальность информации тАУ обеспечение просмотра информации в приемлемом формате только для пользователей, имеющих право доступа к этой информации;
q целостность информации тАУ обеспечение неизменности информации при ее передаче;
q аутентичность информации тАУ обеспечение надежной идентификации источника сообщения, а также гарантия того, что источник не является поддельным.
q доступность информации тАУ гарантия доступа санкционированных пользователей к информации.
1.2 Классификация нарушений передачи информации
Нормальная передача информации (рисунок 1.2 а)) в сетях с гарантируемым качеством обслуживания пользователей подразумевает выполнение трех этапов (рисунок 1.2 а)) [3, 4].
1. В плоскости менеджмента тАУ формирование и корректировка баз данных (БД) о состоянии элементов сети. Конечным результатом функционирования данного этапа является формирование плана распределения информации на сети - расчет таблиц маршрутизации (ТМ) во всех узлах для каждой службы электросвязи.
2. В плоскости управления (стек протоколов сигнализации) - организацию маршрута между узлом тАУ источником (УИ) и узлом тАУ получателем (УП) в виде виртуального коммутируемого либо постоянного соединения (канала или тракта). Конечным результатом функционирования данного этапа является заполнение и обнуление таблиц коммутации (ТК).
3. В плоскости пользователя - непосредственная передача пользовательской информации.
При этом передача всех видов информации в сети (служебной тАУ для формирования БД и ТК; пользовательской) осуществляется по своим отдельно выделенным виртуальным соединениям (каналам и трактам).
Под нарушением передачи информации будем понимать одну из ситуаций, которые могут быть организованы нарушителем (рисунок 1.3).
В· Прерывание или разъединение (рисунок 1. 3. а)). Информация уничтожается или становится недоступной либо непригодной для использования. В этом случае нарушается доступность информации. Примером таких нарушений может быть воздействие нарушителя на элементы сети (линии связи (ЛС), узлы коммутации (УК), устройства управления, БД и так далее) с целью их уничтожения или приведение в нерабочее состояние.
В· Перехват (рисунок 1. 3. б)). К информации открывается несанкционированный доступ. Нарушается конфиденциальность передаваемой информации. Примером такого типа нарушений является несанкционированное подключение к каналу связи.

В· Модификация (рисунок 1. 3. в)). К информации открывается несанкционированный доступ с целью изменения информации. При этом нарушается конфиденциальность передаваемой информации и ее целостность. Целью такого типа нарушений является изменение информации, передаваемой по сети.
В· Фальсификация (рисунок 1. 3. г)). Нарушитель выдает себя за источник информации. При этом нарушается аутентичность информации. Примером такого типа нарушений является отправка поддельных сообщений по сети.

Приведенные выше типы нарушений можно разделить на две группы:
q активные;
q пассивные.
К первой группе относятся:
В· прерывание - нарушение доступности и конфиденциальности;
В· модификация - нарушение целостности;
В· фальсификация - нарушение аутентичности.

Данный тип нарушений имеет активный характер воздействия на элементы сети и передаваемую информацию. Основная цель этих нарушений состоит в изменении либо уничтожении потоков информации на сети.
К пассивным нарушениям относится перехват с целью получения передаваемой информации, ее анализа и использования в определенных целях.
Достаточно уверенно можно утверждать, что пассивные нарушения ставят своей конечной целью переход в группу активных нарушений.
Приведенная выше классификация нарушений защиты информации представлена в таблице 1.1.
Перечисленные виды нарушений могут иметь место, как в плоскости пользователя, так и в плоскостях управления и менеджмента (рисунок 1.2 б)). Причем, активные виды нарушений (прерывание, модификация и фальсификация) в плоскости менеджмента ведут к нарушениям либо уничтожению информации, хранимой в базах данных УК. В результате нарушаются таблицы маршрутизации и как результат тАУ невозможность нормального функционирования плоскостей управления (сигнализации) и пользователя.
1.3 Сервисные службы, профиль защиты и соединения защиты информации
Сервисные службы защиты информации (рисунок 1.4) являются ответственными за обеспечение основных требований пользователей, предъявляемых к телекоммуникационным системам (с точки зрения ее надежности). Причем данные службы должны функционировать во всех трех плоскостях: менеджмента, управления и пользовательской.

Совокупность сервисных служб защиты информации, обеспечивающих требования пользователей, образуют профиль защиты.
За установку и прекращение действия той или иной службы отвечают агенты защиты (Security Agent , SA). Согласование служб защиты между агентами происходит через соединения защиты. По этим соединениям производится обмен информацией защиты.
Рисунок 1.5 демонстрирует самый простой вариант организации соединения защиты - агенты защиты размещены в пределах конечных систем пользователей. В данном случае конечные системы и агенты защиты взаимодействуют с сетью через интерфейс Влпользователь тАУ сеть + защитаВ» (UNI+Sec).
Агенты защиты для виртуального соединения (канала либо тракта), который установлен между конечными системами пользователей, последовательно выполняют следующие действия:
В· определяют вид сервисных служб защиты, которые должны быть применены к данному виртуальному соединению;
В· согласовывают службы защиты между собой;
В· применяют требуемые службы защиты к данному виртуальному соединению.


Количество соединений защиты должно быть равно количеству установленных служб защиты. То есть, если для данного виртуального соединения одновременно требуется аутентификация, конфиденциальность и достоверность данных, то устанавливается три самостоятельных соединения защиты.
Рисунок 1.6 показывает другой вариант организации соединения защиты. В этом случае один агент защиты размещается на конечной системе пользователя, а другой на коммутаторе виртуальных каналов. Соответственно, пользователи и агенты защиты взаимодействуют с сетью связи через интерфейсы Влпользователь тАУ сетьВ» (UNI) либо UNI+Sec; коммутатор виртуальных каналов через интерфейс Влузел тАУ сеть + защитаВ» (NNI+Sec). В данном случае агент защиты, размещенный в пределах коммутатора виртуальных каналов, имеет возможность обеспечивать службы защиты не только для пользователя П2, но и для других узлов и сетей, которые подсоединяются к данному коммутатору виртуальных каналов. Часто таких агентов защиты называют брандмауэрами. Фактически брандмауэр тАУ это шлюз, который выполняет функции защиты сети от несанкционированного доступа из вне (например, из другой сети).
Различают три типа брандмауэров (рисунок 1.7).
Шлюз уровня приложений часто называют прокси тАУ сервером (proxy server) - выполняет функции ретранслятора данных для ограниченного числа приложений пользователя. То есть, если в шлюзе не организована поддержка того или иного приложения, то соответствующий сервис не предоставляется, и данные соответствующего типа не могут пройти через брандмауэр.

Фильтрующий маршрутизатор. Точнее это маршрутизатор, в дополнительные функции которого входит фильтрование пакетов (packet-filtering router). Используется на сетях с коммутацией пакетов в режиме дейтаграмм. То есть, в тех технологиях передачи информации на сетях связи, в которых плоскость сигнализации (предварительного установления соединения между УИ и УП) отсутствует (например, IP V 4). В данном случае принятие решения о передаче по сети поступившего пакета данных основывается на значениях его полей заголовка транспортного уровня. Поэтому брандмауэры такого типа обычно реализуются в виде списка правил, применяемых к значениям полей заголовка транспортного уровня.
Шлюз уровня коммутации тАУ защита реализуется в плоскости управления (на уровне сигнализации) путем разрешения или запрета тех или иных соединений.
Для увеличения надежности защиты виртуальных соединений (каналов и трактов) возможно использование более одной пары агентов защиты и более одного соединения защиты. В данном случае формируется топология соединений защиты, в основе которой заложен принцип вложения и не пересечения соединений защиты вдоль всего маршрута между УИ и УП (или конечными системами пользователей). Пример принципа вложения и не пересечения соединений защиты приведен на рисунке 1.8. В данном случае защита виртуального канала, организованного между конечными системами, осуществляется четырьмя соединениями защиты и восьмью агентами защиты (SA1тАУ SA8). Причем, каждое соединение не знает о существовании других соединений и не заботится о том, какую службу защиты последние обеспечивают. То есть, соединения защиты абсолютно независимы друг от друга. Данный подход позволяет применять многочисленные стратегии и тактики защиты различных участков сети. Например, соединение защиты между агентами SA1и SA8 обеспечивает аутентификацию между конечными системами. Независимо от данного соединения соединение между SA2и SA7 обеспечивает конфиденциальность, а SA2, SA3, SA4 и SA4, SA5, SA6 достоверность данных.

Каждое соединение защиты можно представить в виде сегмента
,
где k тАУ порядковый номер соединения защиты; i, j тАУ порядковые номера агентов защиты.
Для рисунка 1.8 соединения защиты можно записать соответствующими сегментами:
;
;
;
.
В свою очередь второй сегмент оказывается вложенным в первый. То есть, в символьной форме это выглядит следующим образом:
.
Не пересечение сегментов
и
можно представить в виде:
.
Учитывая, что
вложены в
, то получим:
.
Окончательная символьная запись топологии соединений защиты, представленная на рисунке 1.8, выглядит следующим образом:
.
Из рисунка 1.8 и полученного выражения и видно, что данная топология соединений защиты виртуального канала между конечными системами имеет три уровня вложения.
Таким образом:
В· принцип вложения и не пересечения соединений защиты;
В· предельное количество уровней вложения ( для технологии ATM до 16 уровней)
являются единственными ограничениями организации топологии соединений защиты для одного виртуального соединения (канала либо тракта).
В тоже время, для топологии защиты, изображенной на рисунке 1.8, соединение между агентами SA3и SA5не возможно, так как нарушается принцип не пересечения.
Таким образом, топология соединений защиты реализует профиль защиты пользователя, который является распределенным по сети.
Выбор топологии соединений защиты во многом определяется требованиями пользователей к степени защищенности передаваемой информации и ресурсными возможностями самой сети обеспечить данные требования.
Контрольные вопросы
1. Приведите характеристики основных нарушений передачи информации через телекоммуникационные системы.
2. Почему нарушения в служебных плоскостях (менеджмента и управления) затрудняют, а порой делают невозможным функционирование пользовательской плоскости?
3. Дайте определения следующих свойств информации:
В· конфиденциальность;
В· доступность;
В· целостность;
В· аутентичность.
4. Какие нарушения относятся к группе активных и какие свойства информации они нарушают?
5. Назовите основное назначение сервисных служб и соединений защиты информации.
6. Какие функции выполняют брандмауэры?
7. Какие функции выполняет прокси тАУ сервер?
8. Какие функции выполняют следующие устройства: фильтрующий маршрутизатор; шлюз уровня коммутации?
9. Какие ограничения накладываются на организацию топологии соединений защиты?
10. Перечислите основные функции протокола обмена сообщениями защиты.
2 криптографические системы
2.1 Криптосистема с одним ключом
На рисунке 2.1 представлена модель криптосистемы (шифрование и дешифрование), которую часто называют традиционной, симметричной или с одним ключом.

Пользователь 1 создает открытое сообщение
,
элементами которого являются символы конечного алфавита. Для шифрования открытого сообщения X генерируется ключ шифрования
.
С помощью алгоритма шифрования формируется шифрованное сообщение
.
Формальное представление алгоритма шифрования выглядит следующим образом:
.
Данная запись означает, что Y формируется путем применения алгоритма шифрования E к открытому сообщению X при использовании ключа шифрования K.
Шифрованное сообщение Y передается по каналу либо тракту связи к пользователю 2. Ключ шифрования также передается пользователю 2 по защищенному (секретному) каналу связи для дальнейшего дешифрования принятого сообщения Y.
Общий вид математической записи процедуры дешифрования выглядит следующим образом:
.
Приведенная модель предусматривает, что ключ шифрования генерируется там же, где само сообщение. Однако, возможно и другое решение создания ключа тАУ ключ шифрования создается третьей стороной (центром распределения ключей), которой доверяют оба пользователя. В данном случае за доставку ключа обоим пользователям ответственность несет третья сторона (рисунок 2.2). Вообще говоря, данное решение противоречит самой сущности криптографии тАУ обеспечение секретности передаваемой информации пользователей.

Криптосистемы с одним ключом используют принципы подстановки (замены), перестановки (транспозиции) и композиции. При подстановке отдельные символы открытого сообщения заменяются другими символами. Шифрование с применением принципа перестановки подразумевает изменение порядка следования символов в открытом сообщении. С целью повышения надежности шифрования шифрованное сообщение, полученное применением некоторого шифра, может быть еще раз зашифровано с помощью другого шифра. Говорят, что в данном случае применен композиционный подход. Следовательно, симметричные криптосистемы (с одним ключом) можно классифицировать на системы, которые используют шифры подстановки, перестановки и композиции.
2.2 Криптосистемы с открытым ключом
Если пользователи при шифровании и дешифровании используют разные ключи KОи KЗ, то есть:
,
,
то криптосистему называют асимметричной, с двумя ключами или с открытым ключом.
Алгоритмы криптографии с открытым ключом в отличие от подстановок и перестановок используют математические функции.
На рисунке 2.3 представлена модель криптосистемы с открытым ключом, которая обеспечивает конфиденциальность передаваемой информации между пользователями.

Получатель сообщения (пользователь 2) генерирует связанную пару ключей:
q KОтАУ открытый ключ, который публично доступен и, таким образом, оказывается доступным отправителю сообщения (пользователь 1);
q KС тАУ секретный, личный ключ, который остается известным только получателю сообщения (пользователь 1).
Пользователь 1, имея ключ шифрования KО, с помощью алгоритма шифрования
формирует шифрованный текст
.
Пользователь 2, владея секретным ключом Kс, имеет возможность выполнить обратное преобразование
.
Для обеспечения аутентификации необходимо использовать криптосистему, изображенную на рисунке 2.4.

В этом случае пользователь 1 готовит сообщение пользователю 2 и перед отправлением шифрует это сообщение с помощью личного ключа KС. Пользователь 2 может дешифрировать это сообщение, используя открытый ключ KО. Так как, сообщение было зашифровано личным ключом отправителя, то оно может выступать в качестве цифровой подписи. Кроме того, в данном случае невозможно изменить сообщение без доступа к личному ключу пользователя 1, поэтому сообщение решает так же задачи идентификации отправителя и целостности данных.
Для обеспечения аутентификации и конфиденциальности с открытым ключом необходимо использовать криптосистему, изображенную на рисунке 2.5. В данном случае пользователь 1 с помощью личного ключа
шифрует сообщение. Тем самым обеспечивает цифровую подпись. Затем с использованием открытого ключа
пользователя 2 шифрует сообщение, предназначенное для пользователя 2. Так как шифрованное сообщение может дешифрировать только пользователь 2 личным ключом
, то это обеспечивает конфиденциальность передаваемой информации.
Таким образом, криптосистемы с открытым ключом характеризуются тем, что при шифровании и дешифровании используют два ключа, один из которых остается в личном пользовании (секретный), а второй открыт для всех пользователей.
Из вышеизложенного следует, что криптосистемы с открытым ключом должны удовлетворять следующим условиям:
1. для пользователя процесс генерирования открытого и личного ключей не должен вызывать вычислительных трудностей;

2. для пользователя, отправляющего сообщение, процесс шифрования с помощью открытого ключа не должен вызывать вычислительных трудностей;
3. процесс дешифрования, полученного шифрованного сообщения, с помощью личного ключа не должен вызывать вычислительных трудностей;
4. для противника должны быть значительные вычислительные трудности восстановления личного ключа из имеющего открытого ключа;
5. для противника должны быть значительные вычислительные трудности восстановления оригинального сообщения из имеющегося открытого ключа и шифрованного сообщения.
Таким образом, практическая реализация перечисленных условий сводятся к нахождению односторонней функции со следующими свойствами:
q
- вычисляется легко, если известны KО и X;
q
- вычисляется легко, если известны KС и Y;
q
- практически не поддается вычислению, если Y известно, а KС тАУ нет.
С подробным описанием различных систем криптографии можно познакомиться в [7].
2.3 Распределение открытых ключей
На сегодняшний день известны следующие методы распределения открытых ключей [7]:
q индивидуальное публичное объявление открытых ключей пользователями;
q использование публично доступного каталога открытых ключей;
q участие авторитетного источника открытых ключей;
q сертификаты открытых ключей.
Рассмотрим каждый из перечисленных методов.
При индивидуальном публичном объявлении открытых ключей любая сторона, участвующая в обмене сообщениями (X), может предоставить свой открытый ключ (KО) любой другой стороне. Недостатком данного подхода является невозможность обеспечить аутентификацию отправителя открытого ключа (KО). То есть, при данном подходе у нарушителя появляется возможность фальсификации пользователей (рисунок 1. 3 г)).
Использование публично доступного каталога открытых ключей позволяет добиться более высокой степени защиты информации и пользователей сети. В данном случае за ведение и распространение публичного каталога должна отвечать надежная организация (уполномоченный объект) (рисунок 2.6). При этом должны соблюдаться следующие правила.
1. Пользователи должны регистрировать свои открытые ключи в публичном каталоге, который ведет уполномоченный объект.
2. Регистрация должна проходить либо по заранее защищенным каналам связи, либо при личной (физической) явке пользователей на уполномоченный объект.
3. Уполномоченный объект должен периодически публиковать каталог открытых ключей. Например, в виде печатной продукции (книга, газета и тому подобное) либо в электронной версии (размещение на собственном сервере).
Недостатком данного подхода является следующее. Если нарушителю удастся изменить записи, хранящиеся в каталоге открытых ключей, то он сможет авторитетно выдавать фальсифицированные открытые ключи и, следовательно, выступать от имени любого из участников обмена данными и читать сообщения, предназначенные любому пользователю.
Участие авторитетного источника открытых ключей представлено на рисунке 2.7. Обязательным условием данного варианта распределения открытых ключей пользователей является условие, что авторитетный источник открытых ключей имеет свой секретный ключ, и каждый пользователь знает его открытый ключ. При этом выполняется следующий порядок действий (номера, проставленные у стрелочек, совпадают с последовательностью действий участников обмена сообщениями):

1. Пользователь 1 посылает запрос авторитетному источнику открытых ключей о текущем значении открытого ключа пользователя 2. При этом указывается дата и время запроса (д. вр.).
2. Авторитетный источник, используя свой секретный ключ
, шифрует и передает сообщение пользователю 1
, в котором содержится следующая информация:
q
- открытый ключ пользователя 2;
q д. вр. - дата и время отправки сообщения.
3. Пользователь 1, используя
, шифрует и передает пользователю 2 шифрованное сообщение
, содержащее:
q ID1 тАУ идентификатор отправителя (пользователь 1);
q N1 - уникальную метку данного сообщения.
4, 5. Пользователь 2, получив шифрованное сообщение
, дешифрирует его с помощью своего секретного ключа ![]()
и в соответствии с идентификатором ID1, аналогично с пунктами 1 и 2 выше перечисленных действий получает от авторитетного источника открытый ключ пользователя 1
.
6. Пользователь 2, используя
, посылает пользователю 1 шифрованное сообщение
, где N2 - уникальная метка данного сообщения.
7. Пользователь 1 шифрует с помощью открытого ключа
сообщение Y, предназначенное пользователю 1 и передает
.
Приведенный вариант распределения открытых ключей имеет некоторые недостатки:

q каждый раз, когда пользователь намерен передать информацию новому адресату, то он должен обращаться к авторитетному источнику с целью получения открытого ключа;
q каталог имен и открытых ключей, поддерживаемый авторитетным источником, является привлекательным местом для нарушителя передачи информации пользователей.
На рисунке 2.8 представлен сценарий распределения открытых ключей с применением сертификатов открытых ключей. Обязательным условием данного варианта распределения открытых ключей пользователей является условие, что авторитетный источник сертификатов имеет свой секретный ключ
, и каждый пользователь знает его открытый ключ
. При этом выполняется следующий порядок действий (номера, проставленные у стрелочек, совпадают с последовательностью действий участников обмена сообщениями):
1. Пользователь 1 генерирует пару ключей
(соответственно, открытый и секретный) и по защищенному каналу связи обращается к авторитетному источнику сертификатов с целью получения сертификата.
2. Авторитетный источник шифрует с помощью своего секретного ключа
сертификат
и выдает его пользователю 1. Сертификат содержит:
q
- открытый ключ пользователя 1 (данный ключ пользователь 1 сам сгенерировал и передал авторитетному источнику для сертификации);
q IDП1 - идентификатор пользователя 1;
q TП1 - срок действия сертификата пользователя.

3. Пользователь 1 пересылает свой сертификат
, полученный от авторитетного источника, пользователю 2. Последний, зная открытый ключ авторитетного источника сертификатов
, имеет возможность прочитать и удостовериться, что полученное сообщение является сертификатом
.
4. 4, 5, 6. Пользователь 2 выполняет аналогичные действия, которые были выполнены пользователем 1 в пунктах 1, 2 и 3. То есть получает от авторитетного источника сертификат
. Пересылает его пользователю 1. Последний, зная открытый ключ авторитетного источника сертификатов
, имеет возможность прочитать и удостовериться, что полученное сообщение является сертификатом
.
В результате перечисленных действий пользователи обменялись открытыми ключами и готовы к передаче и приему пользовательских сообщений.
2.4 Применение криптосистемы с открытым ключом для распределения секретных ключей
На сегодняшний день существует несколько подходов применения криптосистемы с открытым ключом для распределения секретных ключей [7]. Рассмотрим некоторые из них.
Простое распределение секретных ключей состоит в выполнении следующих действий:
1. Пользователь 1 генерирует пару ключей
, соответственно, открытый и секретный.
2. Пользователь 1 передает пользователю 2 сообщение
, где
тАУ идентификатор пользователя 1.
3. Пользователь 2, получив сообщение
от пользователя 1, так же генерирует свою пару ключей
.
4. Пользователь 2, используя открытый ключ
пользователя 1, шифрует и передает сообщение
пользователю 1.
5. Пользователь 1 уничтожает свой секретный ключ
, а пользователь 2 уничтожает открытый ключ пользователя 1
.
Таким образом, оба пользователя имеют сеансовый (секретный) ключ
и могут использовать его для передачи информации, защищенной традиционным шифрованием. По окончании сеанса передачи информации ключ
уничтожается. Однако данный подход уязвим для активных нарушений. Действительно, если нару
Вместе с этим смотрят:
IP-телефония. Особенности цифровой офисной связи