Пiдсилювач пiдмодулятора радiомовного передавача
Змiст
1. Розробка структурноi схеми пристрою
1.1 Вибiр навантаження
1.2 Вибiр схеми пiдсилювача потужностi
1.3 Вибiр типу транзисторiв
1.4 Визначення загального коефiцiiнта пiдсилення пристрою по потужностi
1.5 Розрахунок спiввiдношення сигнал/шум
1.6 Розрахунок частотних спотворень каскадiв
1.6.1 Розрахунок частотних спотворень в областi низьких частот
1.6.2 Розрахунок частотних спотворень в областi високих частот
1.7 Розрахунок нелiнiйних спотворень
1.8 Розробка структурноi схеми пристрою на дискретних елементах
1.9 Розробка структурноi схеми пристрою на iнтегральних мiкросхемах
2. Електричний розрахунок
2.1 Розрахунок регулятора гучностi
2.2 Розрахунок пiдсилювача потужностi на РЖМС
2.3 Розробка блоку живлення
3. Моделювання пiдсилювального каскаду
3.1 Вибiр моделюючоi програми
3.2 Розробка моделi та дослiдження пiдсилювача
3.3 Аналiз отриманих даних
Висновок
1. Розробка структурноi схеми пристрою
За даними iндивiдуального завдання визначаiться вхiдна за такою формулою
, (1.1)
де Uвх тАУ напруга вхiдного сигналу;
Rвх тАУ опiр джерела сигналу
Для для того щоб визначити потужностi потрiбно розрахувати напруги вхiдного та вихiдного сигналiв за такими формулами
, (1.2)
. (1.3)
Таким чином. визначаються напруги вхiдного та вихiдного сигналiв за формулами, вiдповiдно, (1.2) i (1.3) :
;
.
По закiнченню визначення напруг вхiдного сигналу та вихiдного, визначаються вхiдна та вихiдна потужнiсть за формулою (1.1), вiдповiдно:
;
.
Оскiльки напруга виходу занадто велика застосуiмо трансформатор з коефiцiiнтом трансформацii n=5 , тодi:
.
1.1 Вибiр навантаження
В данiй системi у ролi навантаження виступаi гучномовець або акустична система. РЗi необхiдно обрати виходячи з умов номiнальноi вихiдноi потужностi, смуги робочих частот, номiнального опору та коефiцiiнту гармонiк. Визначимо номiнальну потужнiсть за формулою:
| (1.4)(1.1) | |
де
- вихiдна потужнiсть пiдсилювача.
Так як пiдсилювач маi велику вихiдну потужнiсть в 150 Вт, то коефiцiiнт дорiвнюi 5. Вiдповiдно визначимо вихiдну номiнальну потужнiсть за формулою (1.4):
![]()
1.2 Вибiр схеми пiдсилювача потужностi
Розраховуiться джерело напруги за такою формулою:
| (1.5) (1.1) |
де
Ва- залишкова напруга, що визначаi запас по напрузi в роботi транзисторiв (для великоi вихiдноi потужностi
).
Пiдставляються значення у формулу (1.5):
![]()
Оскiльки пiдсилювач маi велику вихiдну потужнiсть та значну напругу живлення, тому необхiдно обрати схему трансформаторного пiдсилювача потужностi з додатковою симетрiiю плеч, оскiльки вона маi полiпшенi характеристики та розрахована на велику вихiдну потужнiсть.
1.3 Вибiр типу транзисторiв
Першим кроком i визначення корисноi потужностi, що видiляiться кожним транзистором кiнцевого каскаду БПП за такою формулою:
![]()
Транзистори всiх каскадiв обираються за такими параметрами як максимальна напруга мiж колектором та емiтером, максимальний струм колектора, потужнiсть, що розсiюiться на колекторi, максимальна робоча частота. Для розрахунку каскадiв необхiдно визначати вищевказанi параметри.
Визначаiться потужнiсть, що розсiюiться на колекторi. За умовою, що каскад працюi в режимi АВ, тодi його ККД = 50%. Отже, визначимо шукане значення за формулою:
Ва(1.6)
Отже за формулою (1.6):

Наступним кроком i визначення значення амплiтуди максимального струму колектора:

Оскiльки транзистор працюi в режимi АВ, то через нього тече певне значення постiйного струму. Визначимо дане значення за формулою:
![]()
![]()
Максимальний струм колектора дорiвнюi:
![]()
![]()
Максимально допустима напруга колектор-емiтер розраховуiться за формулою:


Оскiльки вихiднi транзистори мають бути розрахованi на високу вихiдну потужнiсть, значний струм та напругу джерела, то необхiдно використовувати iмпортнi транзистори, оскiльки вони i бiльш сучасними та мають значно кращi характеристики.
Визначивши необхiднi параметри транзистора можна здiйснити його пошук. Таким чином обираiться пара транзисторiв 2SC4237-2SC4238 з таким робочими параметрами [2]:
Максимально допустима напруга колектор-емiтер: 600 В;
Максимально допустимий струм колектора: 10 А;
Максимально допустима потужнiсть на колекторi: 150 Вт;
Гранична частота пiдсилення: 15 МГц;
Значення
Ва100.
Параметри обраного транзистора цiлком задовольняють необхiднi параметри, тому транзистор обрано вiрно. За частотними параметрами транзистор також цiлком задовольняi:
![]()
Розраховуiться КП транзистора, враховуючи, що вiн включений за схемою спiльний колектор:
![]()
Визначаiться потужнiсть, що подаiться на вхiд каскаду за формулами:

![]()
Знаходиться значення потужностi, що видiляiться на передкiнцевому каскадi:
![]()
![]()
Далi необхiдно знайти струм, що подаiться на базу транзисторiв кiнцевого каскаду. Цей струм вiдповiдаi струмовi, що виходить з передкiнцевого каскаду:

![]()
![]()
![]()
Визначивши всi вимоги до транзисторiв передкiнцевого каскаду, i змога виконати iх вибiр. Таким чином обираiться транзисторiв: 2 SC1096-2SC1097 з такими параметрами [2]:
Максимально допустима напруга колектор-емiтер: 800 В;
Максимально допустимий струм колектора: 3 А;
Максимально допустима потужнiсть на колекторi: 10 Вт;
Гранична частота пiдсилення: 60 МГц;
Значення
Ва40.
Перевiряються частотнi параметри транзистора:
![]()
Отже за усiма основними параметрами транзистор i задовiльним, для використання у данiй схемi, тому можна зробити висновок, що його обрано вiрно. Визначаiться КП транзисторiв:
![]()
Визначимо значення потужностi та струму на входi транзистора передкiнцевого каскаду за формулою :


Визначаiться величина потужностi, що розсiюiться на колекторi транзистора VT3, та необхiдна величина його коллекторного струму:
![]()
![]()
Пiсля визначення основних параметрiв транзистор можна вибрати певний транзистор. Таким чином, обираiться транзистор 2SC3117 зi схемою включення СЕ. Його параметри [2]:
Максимально допустима напруга колектор-емiтер: 400 В;
Максимально допустимий струм колектора: 2 А;
Максимально допустима потужнiсть на колекторi: 10 Вт;
Одинична частота пiдсилення: 120 МГц;
Значення
Ва100.
Для схеми включення спiльний емiтер необхiдно визначити граничну частоту пiдсилення:

![]()
За проведеними розрахунками можна зробити висновок, що транзистор забезпечуi значний завал на ВЧ (
), але оскiльки за ТЗ необхiдно забезпечити 3 дБ, то такий транзистор задовольняi такiй умовi. Слiд врахувати також, що пристрiй охоплюiться глибоким ВЗЗ, що зменшуi частотнi спотворення, що вносить транзистор. Тому транзистор обрано вiрно.
Знайдемо КП даного каскаду:
![]()
Визначимо значення потужностi та струму на входу транзисторiв 2каскаду каскаду:


Визначаiться величина потужностi, що розсiюiться на колекторi транзистора VT2, та необхiдна величина його коллекторного струму:
![]()
![]()
Пiсля визначення основних параметрiв транзистор можна вибрати певний транзистор. Таким чином, обираiться транзистор 2SC1473 зi схемою включення СЕ. Його параметри [2]:
Максимально допустима напруга колектор-емiтер: 400 В;
Максимально допустимий струм колектора: 0,07 А;
Максимально допустима потужнiсть на колекторi: 0,5 Вт;
Одинична частота пiдсилення: 50 МГц;
Значення
Ва30.
Для схеми включення спiльний емiтер необхiдно визначити граничну частоту пiдсилення:

![]()
Знайдемо КП даного каскаду:
![]()
Визначаiться потужнiсть, що подаiться на вхiд каскаду за формулами:

![]()
Знаходиться значення потужностi, що видiляiться на передкiнцевому каскадi:
![]()
![]()
Далi необхiдно знайти струм, що подаiться на базу транзисторiв кiнцевого каскаду. Цей струм вiдповiдаi струмовi, що виходить з передкiнцевого каскаду:

![]()
![]()
![]()
Визначивши всi вимоги до транзисторiв передкiнцевого каскаду, i змога виконати iх вибiр. Таким чином обираiться транзистор: 2SC1473 з такими параметрами [2]:
Максимально допустима напруга колектор-емiтер: 400 В;
Максимально допустимий струм колектора: 0,07 А;
Максимально допустима потужнiсть на колекторi: 0,5 Вт;
Гранична частота пiдсилення: 50 МГц;
Значення
Ва30.
Перевiряються частотнi параметри транзистора:
![]()
Отже за усiма основними параметрами транзистор i задовiльним, для використання у данiй схемi, тому можна зробити висновок, що його обрано вiрно. Визначаiться КП транзисторiв:
![]()
1.4 Визначення загального коефiцiiнта пiдсилення пристрою по потужностi
Загальний коефiцiiнт потужностi визначаiться за формулою:
(1.6)
де
Ва- поправочний коефiцiiнт, що враховуi охоплення каскадiв зворотнiм звтАЩязком;
Ва- поправочний коефiцiiнт, що враховуi введення регулятора тембру;
Ва- потужнiсть, що видiляiться на входi першого каскаду.
Перший поправочний коефiцiiнт визначаiться як квадрат глибини зворотного звтАЩязку, яким охоплений пристрiй. Визначимо коефiцiiнт, якщо глибина зворотного звтАЩязку А=11:
![]()
Пiдставимо знайденi значення у формулу (1.6) та визначимо необхiдний КП:

Визначимо КП, що забезпечують транзистори, як суму iх КП:

Таким чином пристрiй даi запас по потужностi в 3 дБ. Отже всi транзистори обрано вiрно i вони забезпечують необхiдний коефiцiiнт пiдсилення.
1.5 Розрахунок вiдношення сигнал / шум
Для проектування багатокаскадних пристроiв розраховують лише напругу шуму першого каскаду. Рiвень шуму першого каскаду визначаi вiдношення сигнал/шум усього пристрою. Напругу шуму бiполярного транзистора визначають за формулою:
Ва[мкВ]ВаВаВа (1.7)
де
- еквiвалентний вхiдний опiр (
=300 Ом);
Ва- смуга пропускання (
);
- коефiцiiнт шуму (для транзистора 2SC1473
).
Пiдставляються данi параметри до формули (1.7):
![]()
Знаходиться вiдношення сигнал/шум за формулою:

Отже пiдсилювач забезпечуi необхiдне значення сигнал/шум.
1.6 Розрахунок частотних спотворень каскадiв
Для областi низьких та високих частот розрахунок буде проводитись окремо.
1.6.1 Розрахунок частотних спотворень в областi низьких частот
На НЧ нi транзистор, нi схема його ввiмкнення не вносять частотних спотворень у АЧХ, отже даними спотвореннями можна знехтувати. Але необхiдно забезпечити завал на НЧ в 3 дБ. Для цього обираються такi роздiловi конденсатори, щоб сума iх спотворень дорiвнювала 3 дБ. Отже на входi системи ставиться конденсатор, що забезпечуi завал в 1 дБ, пiсля регулятора гучностi та на виходi пристрою конденсатори будуть забезпечувати завал в 1 дБ. Таким чином буде забезпечуватись сумарний завал у 3 дБ.
1.6.2 Розрахунок частотних спотворень в областi високих частот
В областi ВЧ необхiдно враховувати частотнi спотворення АЧХ транзистора. Цi спотворення розраховуються за формулою:

Знайдемо частотнi спотворення, що вносить кожен транзистор:





В залежностi вiд схеми включення транзисторами вносяться такi спотворення:
Для схеми спiльний емiтер: ![]()
Для схеми спiльний колектор: ![]()
За формулою (1.33) знаходяться частотнi спотворення:
![]()
Оскiльки пристрiй охоплений зворотнiм звтАЩязком, то частотнi спотворення зменшуються. Визначимо частотнi спотворення з урахуванням ВЗЗ:
![]()
Для того, щоб на ВЧ вiдбувався завал у 3 дБ, необхiдно на у колi зворотнього звтАЩязку ввести коректувальний конденсатор, що забезпечить завал на 1,87 дБ.
1.7 Розрахунок нелiнiйних спотворень
В залежностi вiд ввiмкнення транзистора та режиму його роботи нелiнiйнi спотворення мають рiзне значення. Всi транзистори у схемi працюють у режиму великих струмiв. В таблицi 1.1 наведена залежнiсть коефiцiiнту гармонiк вiд схеми ввiмкнення транзистора [4].
Таблиця 1 тАУ Залежнiсть коефiцiiнту нелiнiйних спотворень вiд схеми увiмкнення
| Схема | Коефiцiiнт гармонiк |
| Спiльний емiтер | 3-10 % |
| Спiльний колектор | 1-3 % |
В пристрою застосовуються двi комплементарнi пари на транзисторах, що ввiмкненi по схемi спiльний колектор та два транзистора в схемi спiльний емiтер. Тому iх загальний коефiцiiнт нелiнiйних спотворень дорiвнюi 6%. Оскiльки пристрiй охоплений зворотнiм звтАЩязком, то коефiцiiнт нелiнiйних спотворень зменшуiться. Визначимо коефiцiiнт гармонiк з урахуванням ВЗЗ:
![]()
Отже сумарнiй коефiцiiнт нелiнiйних спотворень складатиме 0,8%.
1.8 Розробка структурноi схеми пристрою на дискретних елементах
Пiсля виконання розрахункiв i можливiсть скласти структурну схему пристрою на дискретних елементах. Регулятор пiдсилення розмiщуiться пiсля першого каскаду. Структурна схема пiдсилювача наведена на рисунку 1.1.
1.9 Розробка структурноi схеми пристрою на iнтегральних мiкросхемах
Для того, щоб зменшити та спростити розрахунки, пiдвищити ремонтопридатнiсть пристрою, зменшити габарити та кiлькiсть елементiв пристрою замiсть схеми на дискретних елементах буде використовуватись операцiйний пiдсилювач. Бажано використовувати iмпортнi РЖМС, оскiльки вони мають кращi властивостi та простiшi у використаннi.
Визначимо коефiцiiнт пiдсилення ОП:

![]()
Необхiдно обрати пiдсилювач з такими параметрами:
![]()
![]()
![]()
![]()
![]()
![]()
Таким чином обираiться iнтегральна мiкросхема PA04A [5]. Дана iнтегральна мiкросхема призначена для використання в якостi аудiо-пiдсилювача класу АВ. РЖнтегральна мiкросхема PA04A фiрми Apex виготовленi у корпусах CANspecial з 12 виводами. Вони представляють собою надпотужнi операцiйнi пiдсилювачi та можуть бути використанi в якостi пiдсилювачiв потужностi низькоi частоти в звуковiй апаратурi високого класу. В мiкросхемi встроiний захист виходу вiд короткого замикання в навантаженнi та термозахист. Для отримання максимальноi вихiдноi потужностi дану РЖМС необхiдно встановити на радiатор[3].
На рисунку 1.2 зображено схему стандартного включення мiкросхеми:
Рисунок 1.2 тАУ Схема стандартного ввiмкнення мiкросхеми PA04A
За стандартною схемою включення мiкросхеми сигнал пiдсилюiться в 20раз, але змiнивши параметри зворотного звтАЩязку можна змiнити дане значення. Коефiцiiнт гармонiк мiкросхеми не перевищуi 0,005%. Регулюючи напругу живлення можна отримати на опорi 200 Ом вихiдну потужнiсть на рiвнi 150 Вт.
Оскiльки РЖМС, що використовуiться для пiдсилення сигналу не i iдеальною, то вона вносить деякi частотнi спотворення в область високих частот. При пiдсиленнi у 2058 разiв частота на якiй сигнал послаблюiться на 3 дБ рiвна f-3дБ=10 кГц. Отже, розраховуються частотнi спотворення, якi буде вносити мiкросхема в областi ВЧ:

Таким чином, можна зробити висновок, що дана мiкросхема не завалюi на верхнiй частотi частотну характеристику бiльше нiж на 3 дБ, що i задовiльним результатом. Але для забезпечення завалу у 3 дБ необхiдно ввести додатково коректувальний конденсатор. Його iмнiсть буде розраховано у електричному розрахунку з урахуванням його завалу на 3 дБ.
В якостi регулятора гучностi можна використати змiнний резистор. Така схема буде простiшою за схему з додатковим постiйним резистором i буде забезпечуватись бiльша глибина регулювання вхiдного сигналу. Оскiльки вхiдний опiр i невеликим, то необхiдно використати змiнний резистор з невеликим опором. Таким чином обираiться резистор PVZ3K301 300 Ом
5%, оскiльки використовуiться узгодження по потужностi. Для захисту вiд постiйноi складовоi вхiдноi напруги на входi регулятора вводиться роздiловий конденсатор. Його iмнiсть буде визначена в електричному розрахунку. Структура такого регулятора гучностi наведена на рисунку 1.4.

Рисунок 1.3 тАУ Структурна схема регулятора гучностi
2. Електричний розрахунок
2.1 Розрахунок регулятора гучностi
В схемi пiдсилювача i два роздiлових конденсатора. Нехай перший конденсатор, на входi пристрою, забезпечуi завал на 2 дБ, а другий, що розмiщений мiж регулятором гучностi та пiдсилювачем, буде пiдiбраний так, щоб забезпечити мiнiмальний завал. Отже розрахуiмо конденсатор С1 у вiдповiдностi до опору гучностi та необхiдного завалу:

Отже, обираiться конденсатор С1 К50-15-32 мкФ.
2.2 Розрахунок пiдсилювача потужностi на РЖМС
Резистор R2, що формуватиме вхiдний опiр буде типу С1-4-0,25 Вт-8,2 кОм
2%.
В типовiй схемi включення даноi мiкросхеми [рисунок 1.2] резистори в зворотньому зв'язку розрахованi на коефiцiiнт пiдсилення в 25,2 дБ, тому необхiдно розрахувати цi резистори для iншого коефiцiiнта пiдсилення. Схема електрична принципова зображена на рисунку 2.2. Нехай резистор R4 буде опором 1 кОм. У вiдповiдностi до цього номiналу обираiться резистор С1-4-0,25 Вт-1 кОм
2%. Оскiльки у схемi i ще один резистор R3 опором 1 кОм, то його тип буде такий же як i резистора R3.
Резистор R5 необхiдно розрахувати у вiдповiдностi до необхiдного коефiцiiнта пiдсилення:
![]()
Найближчим резистором i резистор R5 С2-29В-0,125-2МОмВ±1%.
Резистор R6, що розмiщений у корегувальному колi буде типу C1-4-0,25 Вт-120 Ом
2%.
Далi здiйснюiться розрахунок конденсаторiв. Роздiловий конденсатор С13 не повинен забезпечувати завал на НЧ, тому:

Обираiться конденсатор С9 К50-20В 100 В 4 мкФ.
Конденсатор С8 обираiться типу К52-7А-1000 мкФ-63 В.
Конденсатор С7 необхiдно пiдiбрати так, щоб вiн не викликав завал частотноi характеристик на НЧ. Тому його розраховують за формулою:

Обираiться конденсатор номiналом К52-2-30 В-32 мкФ.
Конденсатор С10 розраховуiться вiдповiдно до необхiдного завалу на 1,57дБ

Обираючи з стандартного ряду номiнальних iмностей, приймемо С10 К10-17В-63 В-9 пФ.
Конденсатор С12 не потрiбно змiнювати, оскiльки коло, в яке вiн входить, розраховано розробниками мiкросхеми. Даний конденсатор обираiться типу К22-5-63 В-100 пкФ. [5]
Схема електрична принципова розрахованого пiдсилювача зображена на рисунку 2.3.
Для забезпечення роботи пiдсилювача в двох дiапазонах частот (50 Гц тАУ 6,4 кГц; 150 Гц тАУ 4,5 кГц), потрiбно змiнювати роздiловий конденсатор С1 для забезпечення необхiдноi смуги пропускання на рiвнi -3 дБ, тобто, щоб частотнi спотворення на крайнiх частотах дiапазонiв дорiвнювали 3 дБ.
Конденсатор С1 вже розрахований для нижньоi граничноi частоти 50 Гц. Розрахуiмо iмнiсть роздiлового конденсатора С2 для нижньоi частоти 2-го дiапазону 150 Гц.
Отже, за формулою розраховуiться iмнiсть конденсатора, що забезпечить данi спотворення

Обираiться конденсатор С2 К50-20В 100 В 12 мкФ.
Конденсатор С10 вже розрахований для верхньоi граничноi частоти 6500 Гц. Розрахуiмо iмнiсть корегувального конденсатора С11 для верхньоi частоти 2-го дiапазону за такою формулою
,
де, fвтАЩ тАУ верхня частота першого дiапазону.
Обираючи з стандартного ряду номiнальних iмностей, приймемо С11 К10-17Б NPO 12 пФ[5][7].
Отже, остаточна електрична схема першого каскаду з регулятором пiдсилення та перемикачем дiапазонiв буде мати такий вигляд, як показано на рисунку 7. Перемикач S1 здiйснюi перемикання робочих частотних дiапазонiв пiдсилювача. В положеннi S1.1а i S1.2а тАУ пiдсилювач працюi в дiапазонi частот 50 Гц тАУ 6,4кГц, в положеннi S1.1б i S1.2б тАУ пiдсилювач працюi в дiапазонi частот 150 Гц тАУ 4,5кГц. Схема електрична принципова розрахованого пiдсилювача зображена на рисунку 2.1.

Рисунок 2.1 тАУ Схема електрична принципова розроблюваного пiдсилювача
2.3 Розробка блоку живлення
Необхiдно розробити блок живлення з двополярною напругою живлення
55 В . Для цього використовуiться понижуючий трансформатор, дiодний мiст та фiльтруючi конденсатори. Потужнiсть споживання пiдсилювача дорiвнюi[6]:

де
Ва- ККД пiдсилювача (
).
Тодi:

Далi можна визначити струм споживання зазначивши, що
:

В якостi мiстка використовуються будь-якi чотири однакових дiода, з максимальним струмом 5 А. Слiд також врахувати захист вiд короткого замикання i слiд поставити запобiжник ПМ0,5 в коло первинноi обмотки трансформатора Т1 ТПП271-127/220-50. Пiсля дiодного моста VD1 та VD2 КЦ410Б ставляться конденсатори С4-С7: К52-3-100 В-100 мкФ та С9-С12: К77-2-100 В-0,1 мкФ. Схема електрична принципова джерела живлення показана на рисунку 2.2.

Рисунок 2.2 тАУ Схема електрична принципова джерела живлення
3. Моделювання регулятора тембру та пiдсилювального каскаду
3.1 Вибiр моделюючоi програми
РЖснуi цiлий ряд програм, за допомогою яких можна здiйснити моделювання. Серед них i Electronics Workbench, Circuit Master, Microcap Evaluation, MatLab, Orcad та iншi. Тому постаi задача оптимальноi програми для моделювання. Програма маi забезпечувати простоту iнтерфейсу, легкiсть пошуку окремих елементiв, високу швидкодiю, точнiсть вихiдних даних, а токож невисокi вимоги до конфiгурацii ЕОМ та не мати реiстрацiйних обмежень. Тому обираiться програма Electronics Workbench. Дана програма даi змогу за короткий час зiбрати схему та отримати результати, що за точнiстю цiлком задовольняють поставлену мету. РДдиним недолiком i мала кiлькiсть прототипiв, але замiсть мiкросхемb PA04 буде використовуватись стандартна мiкросхема ОП.
3.2 Розробка моделi та дослiдження пiдсилювача
В ходi моделювання використовувався стандартний ОП. Для дослiдження схеми до неi приiднано осцилограф, аналiзатор спектру.
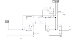
Схема пiдсилювача зображена на рисунку 3.1.

Рисунок 3.1 тАУ Схема пiдсилювача
В першу чергу необхiдно дослiдити форму АЧХ такого пiдсилювача. На рисунку 3.2 зображенi АЧХ та ФЧХ даного пiдсилювача для смуги ДХ.

Рисунок 3.2 тАУ АЧХ та ФЧХ пiдсилювача для частотного ДХ
На рисунку 3.3 зображенi АЧХ та ФЧХ даного пiдсилювача для смуги КХ.

Рисунок 3.3 тАУ АЧХ та ФЧХ пiдсилювача для частотного КХ
Як видно на рисунку 3.2 - 3.3 завал на ВЧ i в 3 дБ, а на НЧ менше нiж 3 дБ для ДХ. Завал на ВЧ забезпечуi конденсатор у колi зворотнього звтАЩязку. Тому можна зробити висновок, що модель ОП, не завалювала АЧХ на ВЧ. Далi на рисунку 3.4 зображенi осцилограми вхiдного та вихiдного сигналу.

Рисунок 3.4 тАУ Осцилограми вхiдного та вихiдного сигналiв
З даноi осцилограми видно що вхiдний i вихiдний сигнал вiдповiдають дiйсностi.
Отже моделювання пiдсилювача пiдтвердило теоретичнi розрахунку, за виключенням частотних спотворень у областi високих частот.
3.3 Аналiз отриманих даних
Пiсля виконання моделювання необхiдно порiвняти результати теоретичнi, заданi у ТЗ та отриманi при моделюваннi. Таблиця 3.1 демонструi дане порiвняння.
Таблиця 1.1 тАУ Порiвняння результатiв ТЗ, розрахованих та змодельованих
| Параметри | ТЗ | Розрахованi | Отриманi при моделюваннi |
ДХ FнтАжFв, кГц КХ FнтАжFв, кГц | 0,03тАУ6,4 0,05-4,5 | 0,03-6,4 0,05-4,5 | 0,03 тАУ 6,4 0,05-4,5 |
ДХ Mн,.дБ КХ Mн,.дБ | 3 3 | 3 3 | 2,5 3 |
ДХ Mв,.дБ КХ Mв,.дБ | 3 3 | 3 3 | 3 3 |
ДХ КХ | 66,20 66,20 | 66,26 66,26 | 66 66 |
Висновок
У ходi виконання курсового проекту було розроблено пiдсилювач звуковоi станцii.
У першому варiантi виконання було розроблено пiдсилювача на дискретних елементах, але врахувавши складнiсть регулювання, ремонту, наявнiсть великоi кiлькостi елементiв, то у ролi пiдсилювача було обрано ОП PA04F. Дана мiкросхема маi 200 Вт вихiдноi потужностi, низький коефiцiiнт гармонiк, бiльш просту схему ввiмкнення, а тому покращуi роботу пристрою, полегшуi ремонтопридатнiсть, зменшуi габарити. Тому використання мiкросхеми в якостi пiдсилювача i доцiльним.
Було проведено електричний розрахунок всiх елементiв схеми. За ТЗ необхiдно було до пiдсилювача включити регулятор тембру, що було виконано. Проведений розрахунок регулятора тембру з врахуванням необхiдноi смуги робочих частот та заданого коефiцiiнта регулювання. Також до схеми приiднано регулятор гучностi, що виконаний у виглядi потенцiометра та джерело живлення, що складаiться з понижуючого трансформатора, дiодних мостiв та згладжуючих конденсаторiв.
Для пiдтвердження теоретичних розрахункiв було проведено моделювання за допомогою пакета Electronic Workbench. Дане моделювання показало, що i пiдсилювач розраховано вiрно. Коефiцiiнт гармонiк при моделюваннi вийшов дещо бiльшим за очiкуваний, але вiн не перевищив значення коефiцiiнта нелiнiйних спотворень, що заданий у технiчному завданнi. При моделюваннi пiдсилювача було отримано коефiцiiнт пiдсилення та частотнi спотворення, що майже вiдповiдають розрахованим. В цiлому моделювання пiдтверджуi теоретичнi розрахунки, що i, без сумнiву, позитивним результатом.
Вместе с этим смотрят:
IP-телефония. Особенности цифровой офисной связи
