Проектирование аналоговых устройств
ВаВаВаВаВаВаВаВа Данное методическое пособие посвящено вопросам курсового проектирования усилительных устройств (УУ) как одного из классов аналоговых электронных устройств (АЭУ).
ВаВаВаВаВаВаВаВа Проектирование УУ - многофакторный процесс, во многом зависящий от интуиции, знаний и опыта разработчика.
ВаВаВаВаВаВаВаВа Это обстоятельство вызывает определенные трудности у начинающих разработчиков, к которым, собственно, и относятся студенты. Эти трудности усугубляются еще и тем, что учебная литература по курсовому проектированию УУ в значительной степени устарела, содержит много спорных моментов и взаимоисключающих выводов.
ВаВаВаВаВаВаВаВа В данной разработке делается главный упор на рассмотрение непосредственных вопросов эскизного проектирования УУ, полагая, что необходимые теоретические сведения и практические навыки получены студентами на лекционных, практических и лабораторных занятиях.
ВаВаВаВаВаВаВаВа Следует отметить, что одной из составляющих успешной работы над курсовым проектом является ритмичность. Для самооценки проделанной работы следует ориентироватьсяВа на приблизительные объемы основных этапов выполнения проекта:
ВаВаВаВаВаВаВаВа ¨ знакомство с литературой, выбор структурной схемы УУ - 10%;
ВаВаВаВаВаВаВаВа ¨ расчет оконечного каскада - 20%;
ВаВаВаВаВаВаВаВа ¨ расчет предварительных каскадов - 20%;
ВаВаВаВаВаВаВаВа ¨ полный электрический расчет УУ - 20%;
ВаВаВаВаВаВаВаВа ¨ расчет результирующих характеристик - 10%;
ВаВаВаВаВаВаВаВа ¨ оформление пояснительной записки - 20%.
2 ЗАДАЧИ КУРСОВОГО ПРОЕКТИРОВАНИЯ
При проектировании УУ решают ряд задач, связанных с составлением схемы, наилучшим образом удовлетворяющей поставленным требованиям технического задания (ТЗ), с расчетом этой схемы на основании выбранных параметров и режимов работы ее элементов.
ВаВаВаВаВаВаВаВа В данном пособии даются рекомендации по эскизному расчету широкополосных усилителей (ШУ) с
Вапорядка десятков мегагерц и импульсных усилителей (ИУ) с временем установления фронта импульса порядка десятков наносекунд, работающих в низкоомных согласованных трактах передачи и выполненныхВа на биполярных транзисторах.
ВаВаВаВаВаВаВаВа Режим согласования обычно предусматривает равенство внутреннего сопротивления источника сигнала, входного и выходного сопротивления УУ, сопротивления нагрузки волновому сопротивлению тракта передачи сигнала.
ВаВаВаВаВаВаВаВа В ТЗ на расчет ШУ обычно задают коэффициент усиления по напряжению K, верхнюю и нижнюю граничные частоты
ВаиВа ![]()
ВаВапри заданных коэффициентах частотных искаженийВа
ВаиВа
, уровень нелинейных искажений, требования к стабильности характеристик в диапазоне температур и т.д.
ВаВаВаВаВаВаВаВа Эскизный расчет ШУ состоит в выборе усилительного элемента, определении числа каскадов, распределении по каскадам частотных искажений так, чтобы их суммарная величинаВа не превосходила заданную.
ВаВаВаВаВаВаВаВа Предварительно частотные искажения распределяют по каскадам равномерно. В процессе расчета их обычно приходится перераспределять для ослабления требований к какому-либо каскаду, чаще всего к предоконечному.
ВаВаВаВаВаВаВаВа Основное внимание при проектировании ИУ обращается на сохранение формы усиливаемого сигнала. Специфическими для ИУ являются искажения формы импульса, характеризующиеся временем установления фронта
, выбросом переходной характеристикиВа dВа и спадом плоской вершиныВа D. Использование известной связи [1, 2] междуВа
ВаиВа DВа и граничными частотамиВа
ВаиВа
Вапозволяет проектировать ИУ частотным методом.
ВаВаВаВаВаВаВаВа В настоящее время для целей проектирования УУ широко используютсяВа ЭВМ с различными пакетами программ схемотехнического проектирования. Однако первый этап машинного проектирования представляет собой ручной эскизный расчет, дающий приближенное решение поставленной задачи, уточнение которого проводится далее на ЭВМ.
Ва3 РАiЕТ СТРУКТУРНОЙ СХЕМЫ УСИЛИТЕЛЯ
3.1Ва Определение числа каскадов
ВаВаВаВаВаВаВаВа Для многокаскадного усилителя (рис.3.1)

Ва.ВаВаВаВаВаВаВаВаВаВаВаВаВаВаВаВаВаВаВаВаВаВаВаВаВаВаВаВаВаВаВаВаВаВаВа (3.1) ![]()
гдеВаВаВа KВа -Ва коэффициент усиления усилителя, дБ;
ВаВаВаВаВаВаВаВаВа K
- коэффициент усиления i-го каскада, дБ, i=1,..,n;
ВаВаВаВаВаВаВаВаВаВа nВа -Ва число каскадов усилителя.
ВаВаВаВаВаВаВаВа С учетом коэффициента передачи входной цепи коэффициент усиления определится как:
![]()
,
гдеВаВаВаВаВа Е
ВаВа -ВаВаВа э.д.с. источника сигнала;
ВаВаВаВаВаВаВаВаВаВаВа R
-ВаВаВа внутреннее сопротивление источника сигнала;
ВаВаВаВаВаВаВаВаВаВаВа R
-ВаВаВа входное сопротивление УУ.
ВаВаВаВаВаВаВаВа Для ШУ диапазона ВЧВа и ИУ с временем порядка десятков наносекунд ориентировочно число каскадов можно определить, полагая в (3.1) все каскады одинаковыми с К
=20 дБ, т.е.
.
Для импульсных усилителей следует учитывать полярность входного, выходного сигналов и способ включения усилительного элемента. При часто используемом включении транзистора с общим эмиттером (ОЭ) число каскадов должно быть четным при одинаковой полярности входного и выходного сигналов, нечетным - при разной.
3.2Ва Распределение искажений по каскадам
ВаВаВаВаВаВаВаВа Для многокаскадного ШУ результирующий коэффициент частотных искажений в области верхних частот (ВЧ) определяется следующим образом:
,ВаВаВаВаВаВаВаВаВаВаВаВаВаВаВаВаВаВаВаВаВаВаВаВаВаВаВаВаВаВаВаВаВаВаВаВаВаВаВаВаВа
(3.2)
гдеВаВа
М
-результирующий коэффициент частотных искажений в области ВЧ, дБ;
Ва М
Ва -ВаВаВаВаВаВаВа коэффициент частотных искаженийВаВа i-го каскада, дБ.
ВаВаВаВаВаВаВаВа Суммирование в выражении (3.2) производится (n+1) раз из-за необходимости учета влияния входной цепи, образованнойВа R
,R
Ваи С
Ва(см.рис.3.1).
ВаВаВаВаВаВаВаВа Предварительно распределить искажения можно равномерно, при этом ![]()
ВаВаВаВаВаВаВаВа В последующем, исходя из результатов промежуточных расчетов,Ва возможно перераспределение искажений между каскадами.
Частотные искажения УУ в области нижних частот (НЧ) определяются следующим соотношением:
,ВаВаВаВаВаВаВаВаВаВаВаВаВаВаВаВаВаВаВаВаВаВаВаВаВаВаВаВаВаВаВаВаВаВаВаВаВаВаВаВаВаВаВаВа (3.3)
гдеВаВаВаВаВаВаВаВаВа М
ВаВа -ВаВа результирующий коэффициент частотных искажений в области НЧ, дБ;
ВаВаВаВаВаВаВаВа ВаВаВаВаВаВаВаВа М
ВаВа -ВаВа искажения, приходящиеся на i-й элемент, дБ;
ВаВаВаВаВаВаВаВа ВаВаВаВаВаВаВаВа NВаВаВаВаВаВа -ВаВа количество элементов, вносящих искажения на НЧ.
ВаВаВаВаВаВаВаВа Количество элементов, вносящих искажения на НЧ (обычно это блокировочные в цепях эмиттеров и разделительные межкаскадные конденсаторы), становится известным после окончательного выбора топологии электрической схемы УУ, поэтому распределение искажений в области НЧ проводят на этапе расчета номиналов этих элементов. Из (3.3) следует, что при равномерном распределении низкочастотных искажений, их доля (в децибелах) на каждый из N элементов определится из соотношения:
![]()
ВаВаВаВаВаВаВаВа На практике, с целью выравнивания номиналов конденсаторов, на разделительные конденсаторы распределяют больше искажений, чем на блокировочные.
ВаВаВаВаВаВаВаВа Для многокаскадных ИУ результирующее время установления фронта равно:
,ВаВаВаВаВаВаВаВаВаВаВаВаВаВаВаВаВаВаВаВаВаВаВаВаВаВаВаВа (3.4)
гдеВаВаВаВаВаВаВаВаВаВа
ВаВаВа-ВаВа время установления для входной цепи;
ВаВаВаВа-ВаВа время установления для i-го каскада, i=1,..,n;
ВаВаВаВаВаВаВаВаВаВаВаВаВаВаВаВаВаВаВа nВаВаВа -ВаВа число каскадов усилителя.
ВаВаВаВаВаВаВаВа Если результирующее установление фронта импульса для ИУ напрямую не задано, то оно может быть определено из следующего соотношения:
,
гдеВаВаВаВаВаВаВаВаВаВаВаВаВа
ВаВаВа- заданные искажения фронта входного сигнала;
Ва- заданные искажения фронта выходного сигнала.
ВаВаВаВаВаВаВаВа Результирующая неравномерность вершины прямоугольного импульса равна сумме неравномерностей, образующихся за счет разделительных и блокировочных цепей:
,
гдеВаВаВаВаВаВаВаВаВаВаВаВаВа
ВаВаВа-ВаВаВа неравномерность вершины за счет i-й цепи;
ВаВаВаВаВаВаВаВаВаВаВаВаВаВаВаВаВаВаВа NВаВаВаВа -ВаВаВа число цепей.
ВаВаВаВаВаВаВаВа Искажения фронта импульса связаны с частотными искажениямиВа в области ВЧ, а искажения вершины импульса - с частотными искажениями в области НЧ [1,2]. Поэтому все указанные выше рекомендации по распределению частотных искажений для ШУ остаются в силе и для ИУ.
ВаВаВаВаВаВаВаВа В связи с возможным разбросом номиналов элементов и параметров транзисторов необходимо обеспечить запас по основным характеристикам УУ в 1,2-1,5 раза.
4 РАiЕТ ОКОНЕЧНОГО КАСКАДА
4.1 Выбор транзистора
ВаВаВаВаВаВаВаВа Выбор транзистора для оконечного каскада осуществляется с учетом следующих предельных параметров:
ВаВаВаВаВаВаВаВа ¨ граничной частоты усиления транзистора по току в схеме с ОЭ
![]()
ВаВа дляВа ШУ,
Ва для ИУ;
ВаВаВаВаВаВаВаВа ¨ предельно допустимого напряжения коллектор-эмиттер
![]()
Вадля ШУ,
Вадля ИУ;
ВаВаВаВаВаВаВаВа ¨ предельно допустимого тока коллектора (при согласованном выходе)ВаВа ![]()
ВаВаВаВаВаВаВаВаВа для ШУ,
ВаВаВаВаВаВа для ИУ.
ВаВаВаВаВаВаВаВа Если ИУ предназначен для усиления импульсного сигнала различной полярности (типа тАЬмеандратАЭ) либо сигналов с малой скважностью (меньше 10), то при выборе транзистора оконечного каскадаВа следует ориентироваться на соотношения для ШУ.
ВаВаВаВаВаВаВаВа Тип проводимости транзистора может быть любой для ШУ и ИУ сигналов малой скважности. Если ИУ предназначен для усиления однополярного сигнала, то из энергетических соображений рекомендуется брать транзистор проводимости p-n-p для выходного сигнала положительной полярности, n-p-nВа -Ва для отрицательной.
ВаВаВаВаВаВаВаВа Обычно при U
=(1..5)ВВа и R
=(50..150)Ом для выходного каскада берутся кремниевые ВЧ и СВЧ транзисторы средней мощности типа КТ610 и т.п.
4.2Ва Расчет требуемого режима транзистора
ВаВаВаВаВаВаВаВа Существуют графические методы расчета оконечного каскада, основанные на построении динамических характеристик (ДХ) [1,2]. Однако для построения ДХ необходимы статические характеристики транзисторов, которые в современных справочниках по транзисторамВа практически не приводятся.
ВаВаВаВаВаВаВаВа Рассмотрим методику нахождения координат рабочей точки транзистора без использования его статических характеристик.
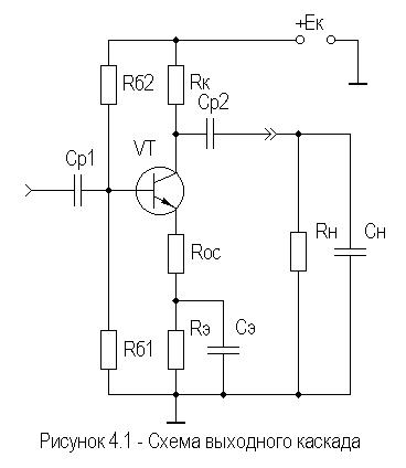
ВаВаВаВаВаВаВаВа Типичная схема оконечного каскада приведена на рис.4.1.
ВаВаВаВаВаВаВаВа Задаемся сопротивлением в цепи коллектора:
R
=(1..2) R
,Ва если требуется согласование выхода УУ с нагрузкой,
R
=(2..3)R
- в остальных случаях (рекомендация только для низкоомной нагрузки, R
=(50..150)Ом).
ВаВаВаВаВаВаВаВа Задаемся падением напряжения на R
(либо на R
+ R
, если R
Ваприсутствует в схеме):
Ва.
ВаВаВаВаВаВаВаВа Определяем эквивалентное сопротивление нагрузки:
Ва.ВаВаВаВаВаВаВаВаВаВаВаВаВаВаВаВаВаВаВаВаВаВаВаВаВаВаВаВаВаВаВаВаВаВаВаВаВаВаВаВаВаВаВаВа (4.1)

Определяем требуемое значение тока покоя коллектора в рабочей точке (плюс 10%-й запас с учетом возможной его термонестабильности) для ШУ и ИУ сигналов различной полярности (рис.4.2,а):
![]()
![]()
Ва.![]()

ВаВаВаВаВаВаВаВа Для ИУ однополярных сигналов с большой скважностью (Q
10), рис.4.2,б:
Ва.
ВаВаВаВаВаВаВаВа Для ИУ однополярных сигналов с малой скважностью (Q<10), (рис.4.2.в):
Ва.
ВаВаВаВаВаВаВаВа Напряжение коллектор-эмиттер в рабочей точке для ШУ, ИУ сигналов различной полярности и ИУ однополярных сигналов с большой скважностью (см. рис.4.2,а,б):
Ва,
где U
ВаВа -ВаВа напряжение начального нелинейного участка выходных статических характеристик транзистора, U
=(1..2)В.
ВаВаВаВаВаВаВаВа Напряжение коллектор-эмиттер в рабочей точке для ИУ однополярных сигналов с малой скважностью (см. рис. 4.2,в):
Ва.
Рекомендуется учесть для U
Ванеобходимый запас на термонестабильность (обычно не более 10..15%).
ВаВаВаВаВаВаВаВа Постоянная мощность, рассеиваемая на коллекторе,Ва
Ване должна превышать предельного значения, взятого из справочных данных на транзистор.
ВаВаВаВаВаВаВаВа Требуемое значение напряжения источника питания Е
Вадля рассмотренных выше случаев равно:
,ВаВаВаВаВаВаВаВаВаВаВаВаВаВаВаВаВаВаВаВаВаВаВаВаВаВаВаВаВаВаВаВаВаВаВаВаВаВаВа (4.2)
где U
ВаВа -ВаВа падение напряжения на R
Ва, U
=I
R
Ва.
ВаВаВаВаВаВаВаВа Напряжение источника питания не должно превышать U
Ваданного транзистора и должно соответствовать рекомендованному ряду:
Е
=(5; 6; 6,3; 9; 10; 12; 12,6; 15; 20; 24; 27; 30; 36)B.
ВаВаВаВаВаВаВаВа Если в результате расчета Е
Ване будет соответствовать значению из рекомендованного ряда, то путем вариацииВа
Вав формуле (4.2) следует подогнать значение Е
Вапод ближайшее из рекомендованного ряда. Значение Е
Ваможно существенно снизить, если параллельно R
Вавключить дроссель с такой индуктивностью, чтобы X
>(10..20)R
(на
, для ИУ
,
Ва- длительность импульса). В этом случае U
=0. Такая мера также позволяет повысить КПД каскада. Следует отметить, что применение дросселя не всегда технологически оправдано, особенно при исполнении УУ в виде ИМС.
4.3Ва Расчет эквивалентных параметров транзистора
При использовании транзисторов до (0,2..0,3)
Вавозможно использование упрощенных эквивалентных моделей транзисторов, параметры элементов эквивалентных схем которых легко определяются на основе справочных данных, приведенных, например, в [3].
![]() |
ВаВаВаВаВаВаВаВа Эквивалентная схема биполярного транзистора приведена на рис.4.3.
ВаВаВаВаВаВаВаВа Параметры элементов определяются на основе справочных данных следующим образом:
ВаВаВаВаВаВаВаВа ¨
,
где
Ва- постоянная времени цепи внутренней обратной связи в транзисторе на ВЧ;
![]()
ВаВаВа ¨
,
при
Вав миллиамперах
Ваполучается в омах;
ВаВаВаВаВаВаВаВа ¨
,
где
Ва- граничная частота усиления по току транзистора с ОЭ,
Ва;
ВаВаВаВаВаВаВаВа ¨
,
где
Ва- низкочастотное значение коэффициента передачи по току транзистора с ОЭ.
¨ Dr =(0,5тАж1,5) Ом;
ВаВаВаВаВаВаВаВа Таким образом, параметры эквивалентной схемы биполярного транзистора полностью определяются справочными данными
Ваи режимом работы.
Следует учитывать известную зависимость
Ваот напряжения коллектор -эмиттер
:
.
По параметрам эквивалентной схемы БТ определим его низкочастотные значения входной проводимости g и крутизны
:
,
.
4.4 Расчет цепей питания и термостабилизации
Наиболее широкое распространение получила схема эмиттерной термостабилизации (см. рис.4.1). Проведем расчет этой схемы.
ВаВаВаВаВаВаВаВа Определим потенциал в точкеВа а :
,
гдеВа ![]()
ВаВаВа-ВаВаВа напряжение база-эмиттер в рабочей точке,
=(0,6..0,9)В (для кремниевых транзисторов).
ВаВаВаВаВаВаВаВа Зададимся током делителя, образованного резисторами R
Ваи R
Ва:
Ва,
гдеВаВаВаВаВаВаВаВа ![]()
Ва-ВаВаВаВаВаВаВа токВа базыВа в рабочей точке,
Ва.
ВаВаВаВаВаВаВаВа Определим номиналы резисторовВа R
, R
Ваи R
Ва:
Ва,
,
Ва.
ВаВаВаВаВаВаВаВа Оценим результирующий уход тока покоя транзистора в заданном
диапазоне температуры окружающей среды. Определим приращение тока коллектора, вызванного тепловым смещением проходных характеристик:
Ва,
гдеВаВаВаВаВаВаВаВа
ВаВаВаВаВаВа-ВаВа приращение напряжения
, равное:
|e
|
,![]()
гдеВаВаВаВаВаВаВаВаВа e
ВаВа -ВаВаВа температурный коэффициент напряжения (ТКН),
Ваe![]()
-3мВ/град,Ва
Т - разность между температурой коллекторного перехода Т
Ваи справочным значением этой температуры Т
(обычно 25
C):
,
,
гдеВа Р![]()
иВа R
Васоответственно, мощность, рассеиваемая на коллекторном переходе в статическом режиме, и тепловое сопротивление тАЬпереход-средатАЭ:
,
.
ВаВаВаВаВаВаВаВа Ориентировочное значение теплового сопротивления зависит от конструкции корпуса транзистора и обычно для транзисторов малой и средней мощности лежит в следующих пределах:
.
Меньшее тепловое сопротивление имеют керамические и металлические корпуса, большее - пластмассовые.
ВаВаВаВаВаВаВаВа Определяем приращение тока коллектора
, вызванного изменением обратного (неуправляемого) тока коллектора
:
,
где приращение обратного токаВа
Варавно:
,
где a - коэффициент показателя, для кремниевых транзисторов a=0,13.
ВаВаВаВаВаВаВаВа Следует заметить, что значение
, приводимое в справочной литературе, особенно для транзисторов средней и большой мощности, представляет собой сумму тепловой составляющей и поверхностного тока утечки, последний может быть на два порядка больше тепловой составляющей, и он практически не зависит от температуры. Следовательно, при определенииВа
Васледует пользоваться приводимыми в справочниках температурными зависимостямиВа
Валибо уменьшать справочное значение
Вапримерно на два порядка для кремниевых транзисторов (обычно
Вадля кремниевых транзисторов составляет порядка
, n=(1..9)).
ВаВаВаВаВаВаВаВа Приращение коллекторного тока, вызванного изменением
, определяется соотношением:
,
где
,
Ваотн. ед./град.
ВаВаВаВаВаВаВаВа Общий уход коллекторного тока транзистора с учетом действия схемы термостабилизации определяется следующим выражением:
,
где учет влияния параметров схемы термостабилизации осуществляется через коэффициенты термостабилизации, которые, например, для эмиттерной схемы термостабилизации равны:
,
.
Здесь
Ва- параллельное соединение резисторов
Ваи
.
ВаВаВаВаВаВаВаВа Для каскадов повышенной мощности следует учитывать требования экономичности при выборе
Ваи
.
ВаВаВаВаВаВаВаВа Критерием оптимальности рассчитанной схемы термостабилизации может служить соответствие выбранного запаса
ВаВаи
.
ВаВаВаВаВаВаВаВа Более подробно методы расчета схем питания и термостабилизации приведены в [4].
4.5 Расчет основных характеристик выходного каскада в области верхних частот (малых времен)
Определим коэффициент усиления каскада в области средних частот:
Ва,ВаВаВаВаВаВаВаВаВаВаВаВаВаВаВаВаВаВаВаВаВаВаВаВаВаВаВаВаВаВаВаВаВаВаВаВаВаВаВаВаВаВаВа (4.3)
где
Ва- низкочастотное значение крутизны транзистора в рабочей точке

ВаВаВаВаВаВаВаВа Для ИУ однополярного сигналаВаВа
Васледует определять для усредненного тока коллектора
, рассчитанного по соотношению ![]()
ВаВаВаВаВаВаВаВа Оценим требуемое значение постоянной времени каскада в области ВЧ (МВ):
ВаВаВаВаВаВаВаВа ¨ для ШУ с заданной верхней граничной частотой

где
Ва- доля частотных искажений (в относительных единицах), распределенных на каскад;
ВаВаВаВаВаВаВаВа ¨ для ИУ
Ва,
гдеВа
Ва- время установления фронта, распределенное на каскад.
Рассчитаем ожидаемое значение постояннойВа в области ВЧ (МВ)
Ва,ВаВаВаВаВаВаВаВаВаВаВаВаВаВаВаВа (4.4)
гдеВа
Ва- емкость, нагружающая выходной каскад (если для выходного каскада не задана, то взятьВа ![]()
ВаВаВаВаВаВаВаВа Если
, то ожидаемые искажения будут не более заданных. В противном случае, т.е. когдаВа Ва
, возможно уменьшениеВаВа
Вапутем сниженияВа
Ва(уменьшение номиналаВа
), выражение (4.1), после чего следует уточнить координаты рабочей точки и т.д., т.е. проделать цикл вычислений, аналогичный рассмотренному. ВаВаВаВа
ВаВаВаВаВаВаВаВа Если по каким-либо причинам уменьшениеВаВа
Ванежелательно (например, при требовании согласования выхода усилителя с нагрузкой), то следует (если имеется запас по коэффициенту усиления) ввести в каскад ООС (
, см. рис.4.1), ориентировочно полагая, чтоВаВа
Вауменьшится в глубину обратной связи раз. Если введение ООС нежелательно (мал ожидаемый
), то требуется применение транзистора с большей
Ва.
ВаВаВаВаВаВаВаВа Глубину ООСВа при последовательной связи по току можно определить из выражения:
ВаВаВаВаВаВаВаВаВаВаВаВаВаВаВаВаВаВаВаВаВаВаВаВаВаВаВаВаВаВаВаВаВаВаВаВаВаВаВаВаВаВаВаВа (4.5)
ВаВаВаВаВаВаВаВа Крутизна усиления транзистора с учетом ООС равна:
![]()
ВаВаВаВаВаВаВаВа Подставляя
Вавместо
Вав выражения (4.3) и (4.4), получаем значение коэффициента усиления и постоянной времени каскада в области ВЧ (МВ) с учетом ООС:ВаВаВаВаВаВаВаВа

ВаВаВаВаВаВаВаВа Если полученные значения
Ваи
Ваудовлетворяют первоначально заданным, т.е.
ВаВаиВа
Ва, то определяют входные параметры каскада:
ВаВаВаВаВаВаВаВа ¨ входное сопротивление каскада

где
Ва- входное сопротивление транзистора с ОЭ,ВаВаВа
,ВаВаВаВаВаВаВаВаВаВаВаВаВаВаВаВаВаВаВаВаВа (4.6)
Ва- сопротивление базового делителя (параллельное соединение
ВаВаиВа
Ва);
Ва ВаВаВаВаВаВа ¨ входную динамическую емкость каскада
![]()
При наличии в каскаде ООС следует в последнем выражении брать
Вавместо
.
4.6 Особенности расчета выходного фазоинверсного каскада
ВаВаВаВаВаВаВаВа Схема одного из наиболее часто используемых фазоинверсных каскадов приведена на рис.4.4.
ВаВаВаВаВаВаВаВа Выбор транзистора, расчет координат рабочей точки и цепей питания проводится для каждой половины каскада аналогично каскаду с ОЭ. При расчете цепей питания следует учесть, что через
будет протекать удвоенный ток покоя транзисторов VT1 и VT2 и, следовательно, номинал резистора
Вав схеме фазоинверсного каскада уменьшается вдвое по сравнению с расчетом каскада с ОЭ.
ВаВаВаВаВаВаВаВа При рассмотрении, например, левой половины фазоинверсного каскада видно, что в цепь эмиттера транзистора VT1 включеноВа
Ваи параллельно ему входное сопротивление транзистора VT2, включенного с ОБ,ВаВа
.
ВаВаВаВаВаВаВаВа Обычно
, поэтому можно подставитьВа вместо
Вав выражении (4.5)
:
![]()
ВаВаВаВаВаВаВаВа Следовательно, можно считать, что в фазоинверсном каскаде присутствует последовательная ООС по току с глубиной, равной двум. Поэтому все дальнейшие расчеты следует проводить аналогично разделу 4.4 в

предположении, что глубина ООС равна двум. Если необходимо ввести ООС большей глубины, то следует включить резисторВа
Ва(см. рис.3.3) и расчет вести аналогично разделу 4.5, не забывая о существовании ООС с глубиной, равной двум.
ВаВаВаВаВаВаВаВа 4.7 Оценка нелинейных искажений
Обычно для оценки нелинейных искажений (НИ) используются графические методы [1,2]. Однако для случая малых нелинейностей (
) существуют и аналитические методы расчета уровня НИ (обычно коэффициента гармоник
) [5].
ВаВаВаВаВаВаВаВа Суммарный коэффициент гармоник равен
,
где
Ваи
Васоответственно коэффициенты гармоник по второй и третьей гармоническим составляющим (составляющими более высокого порядка в большинстве случаев можно пренебречь ввиду их малости).
ВаВаВаВаВаВаВаВа Коэффициенты гармоник
Ваи
Ваопределяются из следующих выражений:

где
Ва- входное напряжение сигнала;
Ва- температурный потенциал,
=25,6×10
В;
ВаВаВаВаВаВа ВВаВаВа -Ва фактор связи (петлевое усиление).
ВаВаВаВаВаВаВаВа Фактор связи рассчитывается следующим образом:

ВаВаВаВаВаВаВаВа Если в каскаде отсутствует ООС, то в последнем выражении следует положить ![]()
5 РАiЕТ ПРЕДВАРИТЕЛЬНЫХ КАСКАДОВ
5.1 Расчет промежуточных каскадов
ВаВаВаВаВаВаВаВа Исходными данными для проектирования промежуточного каскада являются:
ВаВаВаВаВаВаВаВа ¨ требуемый коэффициент усиления
;
ВаВаВаВаВаВаВаВа ¨ максимально допустимый коэффициент частотных искажений
;
ВаВаВаВаВаВаВаВа ¨ максимальное выходное напряжение сигнала
;
ВаВаВаВаВаВаВаВа ¨ величина и характер нагрузки.
ВаВаВаВаВаВаВаВа При выборе типа транзистора предварительных каскадов следует использовать рекомендации, приведенные в подразделе 4.1.
ВаВаВаВаВаВаВаВа Оценим значениеВа
:
![]()
где
Ва- максимальное выходное напряжение следующего каскада;
ВаВаВаВаВаВаВаВаВа- коэффициент усиления следующего каскада.
ВаВаВаВаВаВаВаВа Нагрузкой промежуточных каскадов являются входное сопротивление
Ваи входная динамическая емкость
следующего каскада.
ВаВаВаВаВаВаВаВа В большинстве случаев требуемые предельные значения
Ваи
, определенные по соотношениям, приведенным в подразделе 4.1, оказываются значительно меньше аналогичных справочных значений для маломощных транзисторов, что указывает на малосигнальный режим работы каскада. В этом случае основным критерием выбора транзистора являются ![]()
![]() |
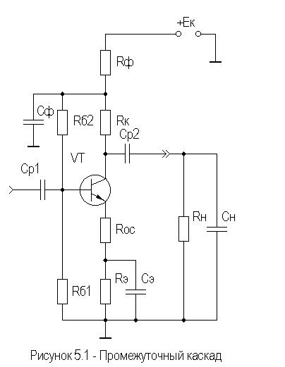
и тип проводимости. Схема промежуточного каскада с ОЭ приведена на рисунке 5.1.
ВаВаВаВаВаВаВаВа При расчете требуемого режима транзисторов промежуточных каскадов по постоянному току следует ориентироваться на соотношения, приведенные в подразделе 4.2. Однако при малосигнальном режиме следует ориентироваться на тот режим транзистора, при котором приводятся его основные справочные данные (обычно для маломощных ВЧ и СВЧ транзисторов
Ваи
).
Расчет цепей питания и термостабилизации проводится по соотношениям, приведенным в подразделе 4.4. Обычно напряжение источника питания
Вадля промежуточных каскадов, рассчитанное по соотношению (4.2), получается меньше, чем для оконечного каскада. Чтобы питать все каскады усилителя от одного источника питания, промежуточные каскады следует подключать к нему через фильтрующую цепь
, служащую кроме тогоВа для устранения паразитной ОС через источник питания.
ВаВаВаВаВаВаВаВа При параллельном включении фильтрующей цепи ее номиналы определяются из следующих соотношений:

где
ВаВанапряжение источника питания оконечного каскада, для ИУ
,
Ва- длительность импульса. Здесь предполагается, что с целью улучшения развязки по питаниюВа цепь базового делителя включена после фильтрующей цепи.
ВаВаВаВаВаВаВаВа Требуемое значение номинала
Ваможно определить через значение эквивалентного сопротивления
, которое в свою очередь можно определить из соотношения (4.5).
ВаВаВаВаВаВаВаВа Расчет промежуточных каскадов в области ВЧ (МВ) в принципе не отличается от расчета оконечного каскада, включая и критерии выбора цепи ООС. При использовании соотношений, приведенных в подразделе 4.5, следует заменять
Ваи
Васоответственно на
Ваи
Васледующего каскада.
ВаВаВаВаВаВаВаВа В ситуации, когда
Вапоследующего каскада относительно велика (сотни пикофарад - единицы нанофарад), с целью уменьшения ее влияния на
рассчитываемого каскада возможно применение каскада с ОК.Ва Вариант схемы предоконечного каскада с ОК и непосредственной межкаскадной связью приведен на рис.5.2.
ВаВаВаВаВаВаВаВа Резистор
Варассчитывается из условия обеспечения режима транзистора VT2 аналогично резистору базового делителя
(см. подраздел 4.4) с учетом того, чтоВа рольВа тока делителя здесь играет ток покоя транзистора VT1. При оценке термонестабильности VT2 следует учесть то обстоятельство, что уход тока коллектора (и тока эмиттера) транзистора VT1 будет в
ВаразВа усилен транзистором VT2, поэтому термостабилизация предоконечного каскада должна быть достаточно жесткой. При расчете коэффициентов термостабилизации для оконечного каскада (см. подраздел 4.4) следует полагать
, т.е.Ва сопротивление транзистора VT1 со стороны эмиттера.
ВаВаВаВаВаВаВаВа Расчет каскада с ОК рекомендуется вести в следующей последовательности:
ВаВаВаВаВаВаВаВаВаВаВа ¨ определяем эквивалентное сопротивление нагрузки


где
Ва- входное сопротивление оконечного каскада, в отсутствие базового делителя у этого каскада
(см. выражение 4.6);
ВаВаВаВаВаВаВаВа ¨ рассчитываем глубину последовательной ООС по напряжению
Ва;
ВаВаВаВаВаВаВаВа ¨ проводим расчет каскада в области ВЧ (МВ) по методике подраздела 4.4 (аналогично каскаду с ОЭ);
ВаВаВаВаВаВаВаВа ¨ определяем параметры каскада с ОК

ВаВаВаВаВаВаВаВа В некоторых случаях комбинация каскадов (каскод) ОК-ОЭ может быть эффективнее каскода ОЭ-ОЭ.
ВаВаВаВаВаВаВаВа Поскольку выходное сопротивление каскада с ОК носит индуктивный характер, то с целью устранения возможной неравномерности АЧХ необходимо, чтобы резонанс параллельного контура, образованного
Ваи
оконечного каскада, лежал вне полосы рабочих частот. Частота резонанса определяется по формуле Томпсона,
Вместе с этим смотрят:
IP-телефония. Особенности цифровой офисной связи

