Разработка интегральной микросхемы АМ-ЧМ приёмника по типу TA2003
В последнее десятилетие широко и повсеместно используются АМ-ЧМ приемники. Это связано с постоянно растущим числом радиостанций, работающих на различных частотах как АМтАУ, так и ЧМтАУдиапазона. Однако в пределах России есть ряд проблем с качеством имеющихся в продаже радиоприемников и с их использованием в крупных городах, в условиях наличия большого количества радиостанций и сложной электромагнитной обстановки. Главная проблема АМ-ЧМ приемника - необходимость обеспечить его низкую стоимость, поскольку технически все перечисленные трудности вполне разрешимы. Собственно, это проблема всей бытовой техники, и решается она стандартно - массовым выпуском ИМС, в которые интегрировано как можно больше функциональных блоков.
Основное достоинство таких схем - простота реализации устройства с минимумом дополнительных компонентов
Разрабатываемая микросхема тАУ это однокорпусный АМ-ЧМ радиоприемник, построенный по схеме супергетеродина с полностью раздельными трактами и с минимальным количеством навесных элементов. Все, что требуется для построения приемника тАУ несколько конденсаторов, три контура и фильтр ПЧ.
1 Общие принципы построения АМ-ЧМ приемников
Супергетеродинный метод приема по сей день остается основным, так как он позволяет обеспечить устойчивый прием весьма слабых сигналов в условиях интенсивных помех. Сверхминиатюризация элементной базы не изменила основного принципа построения структурной схемы супергетеродинного радиоприемника, хотя он может представлять собой очень сложное устройство, в котором производится не одно, а несколько преобразований частоты сигнала.
Структурная схема радиоприемника использующего супергетеродинный метод приема приведена на рисунке 1 [1].

Рисунок 1.1 Структурная схема супергетеродинного радиоприемника
Структурная схема содержит следующие элементы: антенна, входной контур, усилитель радиочастоты (УРЧ) преобразователь частоты, фильтр промежуточной частоты, усилитель промежуточной частоты, детектор, усилитель звуковой частоты и оконечное устройство.
Сигнал, принятый антенной поступает в высокочастотный тракт, включающий входной полосовой фильтр и усилитель радиочастоты.
Входное устройство тАУ предназначено главным образом для обеспечения избирательности по боковым каналам
Усиление сигнала необходимо потому, что сигнал, поступающий на антенну очень мал по амплитуде и проводить с ним какие-либо преобразования технически очень сложно, так как каждый элемент схемы вносит соответствующие затухание.
Далее усиленный сигнал поступает на преобразователь частоты.
Преобразователь частоты состоит из смесителя и гетеродина. Гетеродин - это маломощный генератор, вырабатывающий частоту fг. На вход смесителя подается напряжение частоты сигнала fс и напряжение с выхода гетеродина fг. В результате взаимодействия двух этих частот на выходе смесителя появляется сигнал, содержащий множество комбинационных составляющих, в то числе и составляющую, частота которой равна разности двух этих частот fс-fг. Величина этой разности может быть выше или ниже частоты сигнала, но обязательно выше частоты модуляции, поэтому ее называют промежуточной. Таким образом, можно записать:
fпр.с=fг-fс при fг>fcВа (1.1)fпр.с=fc-fг при fг
На промежуточную частоту настроена резонансная система, включенная в выходную цепь смесителя, что позволяет при соответствующей полосе пропускания выделить напряжение сигнала на промежуточной частоте. Следовательно, назначение преобразователя - преобразование частоты радиосигнала в другую промежуточную частоту с сохранением закона модуляции. В случае работы радиоприемника в диапазоне частот перестраиваются только избирательные цепи тракта радиочастоты и изменяется частота гетеродина так, чтобы разность их настройки всегда была равна выбранной промежуточной частоте. Следует подчеркнуть, что настройка радиоприемника на частоту принимаемого сигнала определяется, прежде всего, настройкой гетеродина. Входные контуры и контуры усилителя радиочастоты могут быть не перестраиваемыми, но с полосой пропускания, равной диапазону рабочих частот.
Сигнал ПЧ фильтруется и усиливается, после чего сигнал попадет на детектор.
Усилитель, который усиливает сигнал на промежуточной частоте, получил название усилителя промежуточной частоты. Таким образом, в супергетеродинном радиоприемнике усиление и выделение радиосигнала осуществляется на трех частотах: на радиочастоте, промежуточной частоте и частоте модуляции (звуковой частоте).
Соответственно участки радиоприемника, на которых происходит соответствующее усиление, называют трактом радиочастоты, промежуточной частоты и звуковой частоты. Постоянство промежуточной частоты позволяет использовать в усилителе промежуточной частоты сложные избирательные системы, имеющие частотную характеристику, весьма близкую по форме к прямоугольной.
С усилителя промежуточной частоты сигнал поступает на детектор.
Преобразование радиосигнала в электрический, соответствующий модулирующему, называется детектированием. Осуществляется оно с помощью устройства, называемого детектором.
С детектора сигнал поступает на усилитель звуковой частоты или усилитель сигнала частот модуляции - его назначение усилить полезный звуковой сигнал выделенный предыдущими каскадами устройства. Нагрузкой усилителя звуковой частоты является воспроизводящее устройство, которое предназначено для доведения сообщения до слушателя.
Разумеется, мы перечислили лишь самые основные функциональные блоки - не рассматривая такие важные для бытового приемника функции, как автоподстройка частоты, бесшумная настройка, генерация комфортного шума, автоматическая регулировка уровня и т.д. Настройка на частоту станции происходит посредством одновременного изменения частоты гетеродина и LC-контуров преселектора [1]
Автоматическая регулировка усиления (АРУ), система, автоматически изменяющая усиление приёмника электрических колебаний при изменении напряжения сигнала на его входе [2].
В большинстве случаев напряжение сигналов, поступающих на вход приёмника, значительно меняется: из-за различия мощностей передатчиков и расстояний их от места приёма, замираний сигналов при распространении, резкого изменения расстояний и условий приёма между передатчиком и приёмником, установленными на движущихся объектах (самолётах, автомобилях и т.д.), и других причин. Эти изменения приводят к недопустимым колебаниям или искажениям сигналов в приёмнике. Действие АРУ направлено на значительное уменьшение изменений напряжения выходных сигналов приёмника по сравнению с входными. Это осуществляется посредством цепей, которые передают выпрямленное детектором регулирующее напряжение на базы транзисторов, усилителей радиочастоты, промежуточной частоты и преобразователя частоты, уменьшая их усиление с увеличением напряжения сигнала на входе и наоборот (рисунок 1.2) [2]. Таким образом происходит компенсация в приёмнике изменений напряжения входных сигналов.
В устройствах радиосвязи распространены три типа АРУ: простая, задержанная и усиленно-задержанная. Наглядно действие АРУ можно отобразить на амплитудной характеристике приёмника (рисунок 1.3) [2]. При отсутствии АРУ амплитудная характеристика выражается прямой линией (А тАФ на рисунке 1.3): напряжение сигнала на выходе прямо пропорционально входному. В результате действия простой АРУ (В тАФ на рисунке 1.3) происходит только частичная компенсация изменения напряжения входных сигналов. Недостаток простой АРУ тАФ снижение усиления слабых сигналов тАФ устраняется ВлзадержкойВ» начала действия АРУ. Задержанная АРУ (Б тАФ на рисунке 1.3) действует так же, как и простая, когда напряжение сигнала на входе превысит некоторый уровень, определяемый напряжением задержки. Усиленно-задержанную АРУ с усилителем постоянного тока в цепи обратной связи применяют для получения большего постоянства напряжения сигнала на выходе приёмника (Г тАФ на рисунке 1.3). Наибольшее применение в приёмниках нашла задержанная АРУ.

Рисунок 1.2 тАУ Подключение системы АРУ.

Рисунок 1.3 - Амплитудная характеристика приёмника
Автоматическая подстройка частоты, радиотехническое устройство для автоматического удержания заданной частоты электрических колебаний генератора. АПЧ применяют в супергетеродинном радиоприёмнике для точной настройки на принимаемую станцию. В распространённой схеме АПЧ отклонение частоты от заданной (расстройка частоты) преобразуется дискриминатором в постоянное напряжение соответствующего знака (полярности), пропорциональное амплитуде расстройки (при отсутствии расстройки напряжение на выходе дискриминатора равно нулю). Это выходное напряжение затем подаётся на транзистор воздействующий на частоту генератора
1.1 Сравнение гетеродинных приемников АМ и ЧМ сигналов
Структурные схемы приемников АМ и ЧМ сигналов приведены на рисунке 1.4 и 1.5 соответственно [3]. Из схем видно, что на функциональном уровне различия не очень существенны: для обоих систем характерно наличие таких узлов, как: входная цепь, усилитель радиочастоты, смеситель, гетеродин, узкополосный фильтр, усилитель промежуточной частоты, усилитель звуковой частоты, оконечное устройство. Однако существуют отличия: в приемнике ЧМ сигналов отсутствует система автоматической регулировки усиления (АРУ) и амплитудный детектор, в то же время установлены система автоподстройки частоты (АПЧ) и частотный детектор.
ВаНа более глубоком уровне сравнения различия состоят и в том, приемники работают в разных диапазонах частот (АМ приемник тАУ в области ДВ, СВ, КВ; ЧМ приемник тАУ в УКВ диапазоне) и имеют различные промежуточные частоты ( как правило, 465 кГц для приемников АМ и 10,7 МГц тАУ для приемников ЧМ). Такая разница в промежуточных частотах обусловлена тем, что ЧМ сигнал имеет гораздо большую занимаемую полосу тАУ до 250 кГц, а АМ-сигнал тАУ около 6 кГц. Также требования, предъявляемые к усилителю звуковых частот при АМ приеме гораздо ниже (усилитель должен иметь полосу воспроизводимых частот 0,3-6,4 кГц), чем при ЧМ-приеме (полоса 50-10000 Гц).
![]() |
Рисунок 1.4 - Структурная схема супергетеродинного приемника АМ сигналов
![]() |
ВЦ тАУ входная цепь;
УРЧ тАУ широкополосный усилитель радиочастотного сигнала;
ПрЧ тАУ преобразователь частоты;
Г тАУ перестраиваемый гетеродин;
ПФ тАУ полосовой фильтр промежуточной частоты;
УПЧ тАУ усилитель промежуточной частоты;
Д тАУ детектор;
УЗЧ тАУ усилитель колебаний звуковых частот;
ДАРУ тАУ детектор системы автоматической регулировки усиления;
ФНЧ тАУ фильтр нижних частот системы АРУ;
Гр тАУ громкоговоритель.
Рисунок 1.5 - Структурная схема супергетеродинного приемника ЧМ сигналов.
Наряду с достоинствами супергетеродинный метод приема имеет существенные недостатки. Наиболее серьезный из них - так называемые побочные каналы приема. Побочные каналы приема создаются в супергетеродинном приемнике в процессе преобразования частоты. Так, один из таких каналов, наиболее опасный, образуется следующим образом. На входе радиоприемника всегда действует множество сигналов различных частот, среди которых может оказаться частота, удовлетворяющая условию формирования промежуточной частоты. Причем, если в радиоприемнике принято условие fг>fс, то частота побочного канала fзк>fг. относительное расположение частот для этого случая показано на рисунке 1.6 [2].

Рисунок 1.6 тАУ Образование зеркального канала при супергетеродинном методе приема.
Как видно, частота канала fзк всегда отстоит от частоты принимаемого сигнала на расстояние двух промежуточных частот, т.е. fзк-fс= В± Δfзк = В± Δfпрс. Частота fзк отстоит от частоты гетеродина fг на такое же расстояние, что и частота принимаемого сигнала fс. Поэтому канал, по которому проникает помеха на частоте fзк, называют симметричным или зеркальным. Для случая fг
Второй побочный канал приема, по которому может проникать специфическая для супергетеродинного приема помеха, возникает на частоте, равной промежуточной fпрс. Поскольку фильтр, включенный в выходную цепь смесителя, настроен на промежуточную частоту, смеситель для сигналов, у которых fс = fпрс, является усилителем. Эту помеху называют помехой прямого прохождения.
Для того, чтобы уменьшить помеху прямого прохождения и помеху по зеркальному каналу, как и других побочных каналов, необходимо их ослабить до попадания на вход преобразователя. Эта задача выполняется резонансными контурами тракта радиочастоты, который часто называют преселектором (предварительным селектором).
1.2 Основные электрические параметры радиоприемников
Основные электрические параметры радиоприемных устройств:
а) чувствительность;
б) избирательность;
в) коэффициент шума;
г) частотная точность;
д) диапазон рабочих частот;
е) динамический диапазон;
ж) выходная мощность.
Чувствительностью называют способность приемника обеспечить нормальную работу воспроизводящего устройства при наименьшем сигнале в антенне или на входе приемника. Чувствительность оценивают наименьшей величиной ЭДС радиосигнала или его номинальной мощностью в антенне. Чем меньше эти величины, тем выше чувствительность. Количественно чувствительность выражается в микровольтах или в микроваттах.
Избирательностью называют степень ослабления помехи, отличающейся по частоте от полезного сигнала. Избирательность зависит от формы амплитудно- частотной характеристики радиоприемника, то есть от зависимости коэффициента усиления от частоты входного сигнала при постоянной настройке приемника. Количественно избирательность оценивается коэффициентом избирательности, который показывает во сколько раз по сравнению с сигналом ослабляется равная ему по величине помеха при заданной расстройке.
Коэффициент шума. Как правило, смесители имеют коэффициент шума в пределах от 6 до 20 дБ. Коэффициент шума пассивных смесителей численно равен потерям преобразования. Коэффициент шума активных смесителей зависит от конфигурации схемы и типов применяемых в ней элементов. Общепринято, но вовсе не обязательно, перед первым смесителем включать малошумящий усилитель для снижения коэффициента шума приемника в целом.
Частотная точность приемника включает в себя как первоначальную погрешность установки заданного номинала настройки, так и нестабильность настройки приемника. Погрешность установки зависит от способа установки и метода индикации частоты настройки, а нестабильность настойки тАУ от ухода частоты настройки из тАУ за самопрогрева, климатических и механических воздействий, изменений питающих напряжений и др. Высокая частотная точность приемника необходима для беспоискового вхождения в связь и поддержания связи без подстройки.
Диапазон рабочих частот тАУ это та область рабочих частот, в пределах которой радиоприемное устройство может плавно или скачком перестраиваться с одной частоты на другую без существенного изменения качества воспроизведения сигнала.
Динамический диапазон частот - это пределы, в которых изменяется величина входного сигнала. Динамический диапазон сигналов оценивается отношением наибольшего сигнала к наименьшему по мощности или напряжению. Обычно динамический диапазон выражают в децибелах. Желательно, чтобы динамический диапазон укладывался в линейный участок АЧХ приемника. В противном случае возникают искажения сигнала и снижение избирательности приемника.
Выходной мощностью приемника называют мощность, подводимую к воспроизводящему устройству. Величина выходной мощности должна соответствовать номинальной для данного типа воспроизводящего устройства и может быть от нескольких ватт до долей ватта. Различают нормальную и номинальную выходную мощность.
Номинальная выходная мощность тАУ это наибольшая выходная мощность, при которой возникающие нелинейные искажения не превышают заданной величины. Номинальная выходная мощность соответствует 100% модуляции принимаемого сигнала. Нормальная выходная мощность соответствует 10% от номинальной, 30% модуляции сигнала и подводится к оконечному устройству при измерении характеристик радиоприемного устройства.
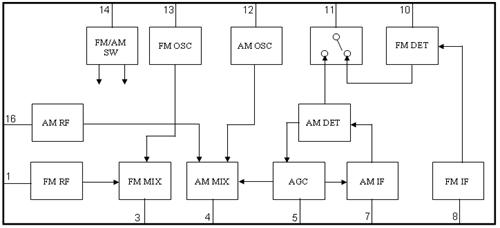
2. Структурная схема ИМС TA2003. Функциональные узлы, входящие в состав ИМС
Сверхминиатюризация элементной базы не изменила основного принципа построения структурной схемы супергетеродинного радиоприёмника. Структурная схема ИМС TA2003 приведена на рисунке 2.1

АМ RFтАУ усилитель радиочастоты АМтАУсигнала;
FM RFтАУ усилитель радиочастоты ЧМтАУсигнала;
FM/AM SW тАУ переключатель АМ-ЧМтАУрежимов;
FM OSC тАУ гетеродин для смесителя ЧМтАУсигналов;
AM OSC тАУ гетеродин для смесителя АМтАУсигналов;
FM MIX тАУ смеситель ЧМтАУсигналов;
AM MIX тАУ смеситель АМтАУсигналов;
AGC тАУ блок автоматической регулировки усиления;
AM IF тАУ усилитель промежуточной частоты АМтАУсигналов;
FM IF тАУ усилитель промежуточной частоты ЧМтАУсигналов;
AM DET тАУ детектор АМтАУсигналов;
FM DET тАУ детектор ЧМтАУсигналов.
Рисунок 2.1тАУ Структурная схема ИМС АМтАУЧМ приёмника.
Опишем функционирование ИМС на уровне структурной схемы.
Начнем с описания работы части ИМС служащей для обработки ЧМ сигналов. Высокочастотный ЧМ сигнал с антенны поступает на вывод 1 ИМС, который является входом усилителя радиочастоты (FM RF). Здесь сигнал усиливается до амплитуды необходимой для дальнейшей обработки. С усилителя радиочастоты усиленный сигнал поступает на преобразователь частоты, который состоит из смесителя для FM тАУ сигналов (FM MIX) и гетеродина (FM OSC). Гетеродин представляет из себя маломощный генератор, частота которого задается внешним контуром подключаемом к выводу 13 ИМС. Смеситель предназначен для получения промежуточной частоты. Выход смесителя тАУ вывод 3 ИМС. Со смесителя сигнал поступает на вход усилителя промежуточной частоты (FM IF) тАУ вывод 8 ИМС. Необходимо отметить что во внешних цепях между выводами 3 и 8 следует включать кварцевый фильтр для получения стабильной промежуточной частоты 10,7 МГц. Усиленный и стабильный сигнал промежуточной частоты поступает на детектор FM тАУ сигналов, который представляет из себя 4-х квадрантный аналоговый перемножитель. Выход детектора тАУ вывод 11 ИМС.
С антенны АМ тАУ сигналов по 16-му выводу ИМС поступает на вход усилителя радиочастоты (AM RF). Усиленный сигнал поступает на преобразователь частоты состоящий из смесителя (AM MIX) и гетеродина (AM OSC). Частота гетеродина задается внешним контуром подключаемом к выводу 12 ИМС. Смеситель предназначен для получения промежуточной частоты. Выход смесителя тАУ вывод 4 ИМС. Со смесителя сигнал поступает на вход усилителя промежуточной частоты (AM IF) тАУ вывод 7 ИМС. Во внешних цепях между выводами 4 и 7 следует включать кварцевый фильтр для получения стабильной промежуточной частоты 465 кГц. Усиленный и стабильный сигнал промежуточной частоты поступает на детектор AM тАУ сигналов. Выход детектора тАУ вывод 11 ИМС.
В цепи преобразования AM тАУ сигналов имеется блок автоматической регулировки усиления (AGC). Автоматическая регулировка усиления тАУ система, автоматически изменяющая усиление электрических колебаний при изменении напряжения сигнала на входе 16. Действие АРУ направлено на значительное уменьшение изменений напряжения выходных сигналов на выводе 11 по сравнению с входными. Это осуществляется посредством цепей, которые передают выпрямленное детектором регулирующее напряжение на базы транзисторов, усилителей высокой, промежуточной частоты и преобразователя частоты, уменьшая их усиление с увеличением напряжения сигнала на входе и наоборот.
Рассмотрим подробнее функциональные узлы, входящие в состав ИМС.
Усилитель радиочастоты. Функциями усилителя радиочастоты являются:
а) усиление полезного сигнала;
б) обеспечения совместно с входным устройством частотной избирательности приемника по отношению к побочным сигналам;
в) снижение коэффициента шума приемника, что обеспечивает повышение реальной чувствительности приемника;
г) обеспечение линейности усиления и ослабления нелинейных явлений в радиоприемнике, возникающих в условиях одновременного приема и сильных помех.
В соответствии с выполняемыми функциями усилитель радиочастоты должен удовлетворять заданным численным значениям следующих качественных показателей:
а) диапазон рабочих частот;
б) полосы пропускания определяемой при проектировании структурной схемы из условий требуемых ослаблений побочных сигналов;
в) коэффициента устойчивого усиления;
г) требуемого значения динамического диапазона;
д) минимально возможного коэффициента шума.
В разрабатываемой ИМС блоки УРЧ обеспечивают такие параметры приемника как:
диапазон рабочих частот для FM 76 -108 МГц, для AM 530 тАУ 1600кГц ;
чувствительность для FM 10 мкв, для AM 50 мкв;
соотношение сигнал шум для FM 62 dB, для AM 43 dB;
коэффициент нелинейных искажений для FM 0,4 %, для AM 1,0 %.
Преобразователь частоты супергетеродинного радиоприемника осуществляет функцию перемещения спектра принимаемого сигнала. Это перемещение происходит в преобразователе без нарушения ширины спектра и с сохранением закона модуляции. Преобразователь частоты рассматривается как элемент линейной части супергетеродинного радиоприемника; он обеспечивает практически линейную зависимость между амплитудой промежуточной частоты и амплитудой напряжения сигнала.
При необходимости преобразователи частоты позволяют получить постоянное значение промежуточной частоты независимо от частоты принимаемого радиосигнала. Это даёт возможность осуществить большее усиление и хорошую избирательность радиосигнала в тракте промежуточной частоты.
Преобразователи частоты состоят из преобразующего элемента, генератора высокой частоты и резонансной системы.
Преобразующий элемент представляет собой двухполюсной нелинейный элемент тАУ смеситель.
Генератор высокой частоты (гетеродин) вырабатывает синусоидальное напряжение высокой частоты, используемое для изменения крутизны вольт тАУ амперной характеристики смесителя во времени, - это и обеспечивает преобразование частоты принимаемого сигнала.
При преобразовании частоты на смеситель подаются одновременно напряжения сигнала и гетеродина. Независимо от типа смесителя и условий преобразования полученный продукт преобразования всегда один и тот же тАУ напряжение промежуточной частоты, изменяющееся в соответствии с модуляцией принимаемого сигнала. Для выделения требуемых составляющих спектра выходного напряжения на выходе смесителя используется резонансная система с определённой полосой пропускания частот. В данной микросхеме резонансная система представляет из себя кварцевый фильтр, подключаемый к выводам ИМС в виде навесных элементов. Для АМ тАУ 4 и 7 , а для FM тАУ 3 и 8 вывода ИМС.
Усилитель промежуточной частоты. Функциями усилителя промежуточной частоты являются: обеспечение основной избирательности приемника по отношению к сигналам, несущие частоты которых близки к несущей частоте принимаемого сигнала; формирование полосы пропускания частот приемника, обуславливающей необходимую точность воспроизведения на его выходе принимаемого сигнала.
Детектор сигнала тАУ устройство, предназначенное для преобразования спектра модулированного радиосигнала в электрический сигнал, соответствующий модулирующему. К детекторам радиосигналов предъявляются следующие основные требования:
а) высокая степень соответствия закона изменения получаемого на выходе первичного сигнала закону изменения модулируемого параметра радиосигнала на входе;
б) малое ухудшение отношений сигнал тАУ помеха и сигнал тАУ шум на выходе по сравнению с соответствующими отношениями на входе;
в) хорошая фильтрация колебаний промежуточной частоты на выходе схемы;
г) высокий коэффициент передачи;
д) высокое входное сопротивление.
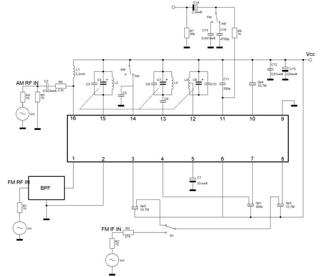
3. Схемы электрическая принципиальная ИМС
3.1 Схемотехника построения функциональных узлов ИМС
В соответствии со структурной схемой для каждого блока приведем схемотехническое решение. Соответствующие упрощенные электрические принципиальные схемы функциональных блоков представлены на рисунках 3.1 тАУ 3.12

Рисунок 3.1 тАУ Усилитель радиочастоты АМтАУсигнала (AM RF).

Рисунок 3.2 тАУ Усилитель радиочастоты ЧМтАУсигнала (FM RF).

Рисунок 3.3 тАУ Гетеродин для смесителя АМтАУсигналов (AM OSC).

Рисунок 3.4 тАУ Гетеродин для смесителя ЧМтАУсигналов (FM OSC).

Рисунок 3.5 тАУ Смеситель АМтАУсигналов (AM MIX).

Рисунок 3.6 тАУ Смеситель ЧМтАУсигналов (FM MIX).

Рисунок 3.7 тАУ Блок автоматической регулировки усиления (AGS).

Рисунок 3.8 тАУ Усилитель промежуточной частоты АМтАУсигналов (AM IF).

Рисунок 3.9 тАУ Усилитель промежуточной частоты ЧМтАУсигналов (FM IF).

| Рисунок 3.10 тАУ Детектор АМтАУсигналов (AM DET). |

Рисунок 3.12 тАУ Выходной каскад (DET OUT).
Полная электрическая принципиальная схема ИМС TA2003 приведена в приложении В.
3.2 Анализ схемы электрической принципиальной
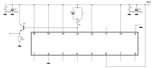
При помощи измерительных схем представленных на рисунках 3.13 и 3.14 проведем анализ схемы электрической принципиальной ИМС.
Результаты приведены в таблицах 3.1 тАУ 3.2
Для таблицы 3.2 режимы измерений:
T =25ºC, Vcc=3В
F / E : f = 98 МГц, fm= 1кГц.
FM IF : f = 10,7 МГц, Δf = В± 22,5 кГц, fm= 1кГц.
AM : f = 1 МГц, MOD = 30%, fm = 1кГц.

Рисунок 3.13 тАУ Тестовая схема 1.

Рисунок 3.14 тАУ Тестовая схема 2.
Таблица 3.1 тАУ Напряжения на выводах ИМС.
| Номер вывода | Обозначение | Содержание | Напряжение на выводе (В). | |
| AM | ЧM | |||
| 1 | FM RF IN | Вход усилителя радиочастоты ЧМ-сигнала | 0 | 0.7 |
| 2 | GND 1 | Общий 1 для каскадов УРЧ, генераторов, смесителей | 0 | 0 |
| 3 | FM MIX | Выход смесителя ЧМ-сигнала | 0.4 | 1.7 |
| 4 | AM MIX | Выход смесителя АМ-сигнала | 0.6 | 0 |
| 5 | AGC | Фильтр АРУ АМ-сигнала | 0 | 0 |
| 6 | VCC | тАФ | 3.0 | 3.0 |
| 7 | AM IF IN | Вход усилителя промежуточной частоты АМ-сигнала | 3.0 | 3.0 |
| 8 | FM IF IN | Вход усилителя промежуточной частоты ЧМ-сигнала | 3.0 | 3.0 |
| 9 | GND 2 | Общий 2 для каскада ПЧ | 0 | 0 |
| 10 | QUAD | ЧМ-детектор (4-х квадрантный аналоговый перемножитель) | 2.5 | 2.2 |
| 11 | DET OUT | Выход для ЧМ/AM детектора | 1.4 | 1.1 |
| 12 | AM OSC | Генератор АМ-сигнала с выводами для подключения внешнего контура | 3.0 | 3.0 |
| 13 | FM OSC | Генератор АМ-сигнала с выводами для подключения внешнего контура | 0.9 | 3.0 |
| 14 | AM/FM SW | Переключатель АМ/ЧМ-режимов | 0.9 | 3.0 |
| 15 | FM RF OUT | Вывод для подключения внешнего резонансного контура ЧМ-сигнала | 3.0 | 3.0 |
| 16 | AM RF IN | Вход УРЧ АМ-сигнала | 3.0 | 3.0 |
Вместе с этим смотрят:
IP-телефония. Особенности цифровой офисной связи

