Разработка системы резервного электропитания
Министерство Образования Республики Беларусь
Учреждение образования ВлГомельский государственный дорожно-строительный колледж имени Ленинского комсомола БелоруссииВ»
Отделение ВлЭВСВ»
Специальность 2-400202 гр. ЭВС-41
Допущен к защите
Заведующей отделением
Глухова И.В.
Вл____В»__________2008г.
Пояснительная записка
дипломного проекта
Разработка системы резервного электропитания
Специальность 2-400202 ВлЭлектронные вычислительные средстваВ»
Учащийся-дипломник
группы ЭВС-41
Губатая О.В.
Руководитель
Минин Д.С.
Консультант по
экономическому разделу
Исакович О.В.
Гомель 2008
Введение
Дипломное проектирование тАУ заключительный этап обучения учащихся технических специальностей в учреждении образования ВлГомельский государственный дорожно-строительный колледж имени Ленинского комсомола БелоруссииВ», который имеет своей целью:
1. Систематизацию, закрепление, расширение теоретических знаний и практических навыков и применение их для решения конкретных профессиональных задач;
2. Овладение методикой проектирования, формирование навыков самостоятельной проектно-конструкторской работы;
3. Приобретение навыков обобщения и анализа результатов, полученных другими разработчиками или исследователями;
4. Выявление уровня подготовленности учащихся для самостоятельной работы на производстве, в проектных организациях и учреждениях.
В соответствии с заданием на дипломный проект передо мной была поставлена задача разработать систему резервного электропитания. Устройство должно обеспечивать питание энергопотребителей в случае сбоев или неполадок в электрической сети.
1. Расчетно-проектировочный раздел
1.1 Назначение и области применения
Входной источник питания преобразует переменный ток сети (разумеется, когда она подключена) в постоянный ток, необходимый для аккумуляторной батареи. Выходной источник питания делает то же самое в обратном порядке: он преобразует постоянный ток аккумуляторной батареи в переменный ток. Источником напряжения постоянного тока ( это напряжение подается на выходной источник) является входной источник (если он работает) или аккумуляторная батарея. В любом случае переменный ток на выходе стабилен, без каких-либо прерываний выходного напряжения, независимо от состояния сети переменного тока на входе.
В системе резервного электропитания введен переключатель, который позволяет устранить многие проблемы. Он переключает источники питания, когда исчезает напряжение в сети или нужно зарядить аккумуляторы. Здесь материальная выгода достигается ценой кратко временного исчезновения выходного напряжения.
В нормальных условиях переключатель подает входное переменное напряжение непосредственно на выход. При исчезновении входного напряжения, схема управления системой резервного электропитания подключает (с помощью переключателя) выходной источник питания к сети. В результате в нормальных условиях источник питания отключён, т.е. система резервного электропитания не перегревается, полная нагрузка входного источника уменьшается, а стоимость системы резервного электропитания резко падает. Ёмкость аккумуляторов определяет время поддержания напряжения при его исчезновении в сети.
Управление аккумуляторной батареей. Система резервного электропитания следит за емкостью аккумуляторной батареи и уровнем ее зарядки. Она подает сигнал тревоги при разрядке аккумуляторов и выдает сообщение если нужно заменить аккумуляторы.
1.2 Разработка структурной схемы
Разработка структурной схемы является начальным этапом проектирования любого электронного устройства.ВаВаВа
Структурной называется схема, которая определяет основные функциональные части изделия и связи между ними. Структурная схема лишь в общих чертах раскрывает назначение устройства и его функциональных частей, а также взаимосвязи между ними, и служит лишь для общего ознакомления с изделием.
Составные части проектируемого устройства изображаются упрощенно в виде прямоугольников произвольной формы, т. е. с применением условно-графических обозначений. Внутри каждого прямоугольника, функционального узла устройства, указаны наименования, которые очень кратко описывают предназначение конкретного блока.
На основании выполненного аналитического и согласно перечня выполняемых функций разработанное устройство содержит в своем составе:
- понижающий трансформатор;
- аккумулятор с напряжением 24 В;
- преобразователь постоянного напряжения 24В в переменное 220 В/50 Гц;
- зарядное устройство для аккумулятора;
- схемы сравнения уровней напряжения;
- блок управления.
Исходя из этого функциональная схема системы резервного электропитания имеет вид в соответствии с рисунком 2.1.

Рис.12.1 Структурная схема устройства
Назначение блоков следующее:
- выпрямитель тАУ включает в себя понижающий трансформатор и зарядное устройство для аккумулятора, величина выходного напряжения на выходе блока +29В;
- аккумулятор- обеспечивает постоянное напряжение +24В в аварийном режиме, которое затем преобразуется в переменное 220В, а так же является источником напряжения для стабилизатора в аварийном и нормальном режиме;
- стабилизатор- обеспечивает постоянное напряжение питания +5В для микросхем устройства, также является источником опорных напряжений для схем компараторов;
- инвертор тАУ преобразует постоянное напряжение аккумулятора +24В в переменное 220В частотой 50 Гц в аварийном режиме;
- компаратор 1- выполняет сравнение уровня напряжения с выхода выпрямителя и аккумулятора, в случае, если напряжение на аккумуляторе больше - вырабатывается управляющий сигнал, который соответствует аварийному режиму (напряжение сети меньше допустимого значения);
- компаратор 2 тАУ выполняет сравнение уровня напряжения с выхода аккумулятора и фиксированного значения Uоп2, в случае, если напряжение на аккумуляторе меньше - вырабатывается управляющий сигнал, который соответствует режиму разряженного аккумулятора (напряжение аккумулятора меньше допустимого значения);
- компаратор 3 тАУ в аварийном режиме выполняет сравнение уровня пониженного напряжения с выхода инвертора и фиксированного значения Uоп3, в случае, если напряжение на выходе инвертора меньше - вырабатывается управляющий сигнал, который соответствует режиму при котором ИБП не обеспечивает заданное значение на выходе источника (напряжение источника меньше допустимого значения);
- ключ 1 тАУ обеспечивает коммутацию сети и нагрузки в нормальном режиме;
- ключ 2 тАУ обеспечивает коммутацию аккумулятора и нагрузки в аварийном режиме;
- блок управления тАУ обрабатывает управляющие сигналы с выходов компараторов и в зависимости от состояния компаратора 1 тАУ управляет ключами 1 и 2, переходя в аварийный режим работы и индикатором тАЬАварийный режимтАЭ; состояния компаратора 2 тАУ управляет индикатором тАЬАккумулятор разряжентАЭ; состояния компаратора 3 тАУ управляет индикатором тАЬСмените источник питаниятАЭ;
- индикация тАУ обеспечивает светодиодную индикацию для трех режимов работы - тАЬАварийный режимтАЭ, тАЬАккумулятор разряжентАЭ, тАЬСмените источник питаниятАЭ.
1.3 Разработка принципиальной схемы
1.3.1 Расчет узлов и блоков
Расчет схемы блока выпрямителя:
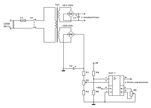
Выпрямитель включает в себя понижающий трансформатор Тр1 и два диодных моста VD1-VD4, VD5-VD8. Принципиальная схема выпрямителя имеет вид в соответствии с рисунком 1.3.1.1.

Рис. 1.3.1.1 Принципиальная схема выпрямителя и компаратора 1
При наличии напряжения сети выпрямитель обеспечивает оптимальный режим заряда внешней аккумуляторной батареи (АКБ), состоящей из двух последовательно соединенных свинцово-кислотных аккумуляторов с номинальным напряжение 12 В и емкостью 17 А/ч каждый. Полная мощность двух последовательно соединенных аккумуляторов будет составлять 24∙17=408 (В∙А)/ч.
В качестве аккумуляторных батарей применим герметичные необслуживаемые свинцово-кислотные аккумуляторные батареи АКБ -17 производителя Alarm Power, имеющие параметры: 12В/17,0 А/ч, максимальный ток заряда 3 А, 181х76х167 мм, 6,1 кг, -10тАж+50ºС (оптимально 20ºС), [6]. Заряд АКБ происходит напряжением 27-29 В при максимальном токе заряда 3 А. Исходя из параметров АКБ рассчитываем выпрямитель VD1-VD4, VD5-VD8 и выбираем тип трансформатора.
Расчет мостовой схемы выпрямителя. Согласно справочных данных справедливо соотношение:
Uобр max/Uо = 1,57,
где Uобр max тАУ максимальное обратное напряжение диода, В;
Uо тАУ постоянное выпрямленное напряжение, В.
Iср. пр /Iо = 0,5,
где Iср. пр тАУ средний прямой ток диода, А;
Iо тАУ постоянный выпрямленный ток, А.
Iпр max /Iо = 1,57,
где I пр max тАУ максимальный прямой ток диода, А.
Определим режим работы диодов, учитывая что Iо=3 А, Uо=29 В:
Uобр max = 1,57·Uо=1. 57·29 = 45.53 В;
Iср. пр = 0,5·Iо = 0.5·3 = 1.5 А;
Iпр max = 1.57·Iо = 1.57·3 = 4.71 А.
Выбираем диоды, исходя их условия:
Uобр max (диода) > Uобр max = 45.53 В;
Iср. пр(диода) > Iср. пр = 1.5 А;
Iпр max(диода) > Iпр max = 4.71 А.
В качестве диодов VD1 ÷ VD4, VD5 ÷ VD8 выбираем диод типа КД202В, имеющего параметры: Uобр max (диода) = 70 В, Iср. пр(диода) = 5 А, Iпр max(диода) = 5 А, Uпр (диода) = 0,9 В.
Расчет фильтра на выходе выпрямителя. В качестве фильтра применяем емкость С1, С2 Значение емкости определим, исходя из желаемого коэффициента пульсаций на выходе фильтра. Задаем Кп ф = 0.1.
Величину емкости фильтра определим по формуле:
Сф = tр/(2 Кп ф·R0),
где tр ≈ 7 мс тАУ время разряда емкости при f =50 Гц;
R0=U0/I0 =29/3=9.7 Ом тАУ эквивалентная нагрузка.
Таким образом Сф = 7·10-3 / (2·0.1·9.7) ≈ 3.6·10-3 Ф.
Выбираем конденсатор из ряда Е24:
С1, С2 тАУ К-50-31- 40 В- 4700 мкФ В±20%.
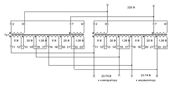
Расчет сетевого трансформатора.
Действующее значение вторичного напряжения трансформатора равно:
ВаU2= | Uо· (1+Кп)+2Uпр | = | 29· (1+0.1)+2·0.9 | Ва= 23.8 В, |
| √2 | √2 |
где: Uпр = 0,9 В тАУ прямое падение напряжения на диодах мостового выпрямителя.
Полная габаритная мощность трансформатора равна:
Sт =αтр·Ро= αтр·Uо·Iо=1.66∙29∙3=144.42 ВА,
где α тр = 1.66 тАУ справочное значение для мостового выпрямителя, нагрузка которого начинается с емкостного элемента.
Так как полная мощность двух последовательно соединенных аккумуляторов будет составлять 24∙17=408 (В∙А)/ч, то в качестве габаритной мощности трансформатора примем значение Sт =400 ВА.
Для мостового выпрямителя действующее значение тока вторичной обмотки трансформатора равно: I2 = 1.11·Iо = 1.11·3= 3.33 А.
Выбираем стандартный трансформатор из условия:
Sт > 400 ВА;
U2 > 23.8 В;
I2 > 3.33 А.
Выбираем трансформатор ТПП321 тАУ 200,0 на стержневом сердечнике ПЛМ 27х40х58, имеющий параметры, [13]:
Sн = 200 ВА; U1 = 127/220 В; I1 = 2.03/1.15 А; I2 = 4 А; f = 50 Гц.
Для обеспечения расчетной мощности и тока вторичной обмотки применим параллельное включение трансформаторов. Так как трансформаторы имеют равные коэффициенты и напряжения к.з., то параллельное включение обеспечивает
Sн = 2·200 = 400 ВА, I2 = 2·4 = 8 А.
Схема включения обмоток для получения напряжения U2 =23.8 В

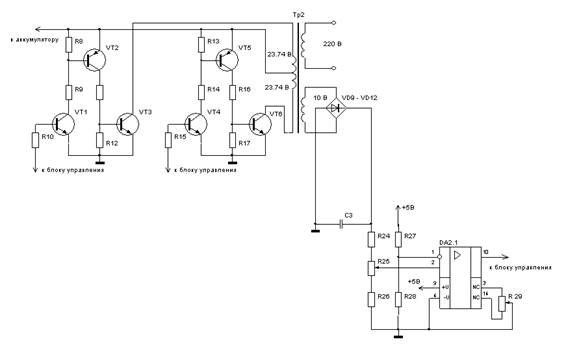
Расчет схемы блока инвертора
Инвертор состоит из усилителя по току, на двух ключах, которые поочередно работают, и повышающего трансформатора Тр2. Принципиальная схема инвертора имеет вид в соответствии с рисунком 1.3.1.3.
Микроконтроллер К1816ВЕ751 задает импульсный сигнал длительностью 45 мкс на вход ключа VT1 инвертора. После подачи сигнала по истечению 45 мкс ключ VT1 закрывается и через 5мкс открывается ключ VT4. Ключ VT4 открывается тоже на 45мкс. Этот сигнал усиливается по току и подается на вход повышающего трансформатора Тр2. Поочередное включение и отключение ключей создает на входе трансформатора Тр2 переменный магнитный поток, что обеспечивает переменный ток на выходе с трансформатора Тр2. Напряжение на трансформатор Тр2 подается с аккумуляторной батареи 24В.

Рис.1.3.1.3 Принципиальная схема выпрямителя и компаратора 1
Микроконтроллер К1816ВЕ751 задает импульсный сигнал длительностью 45мкс на вход ключа VT1 инвертора. После подачи сигнала по истечению 45мкс ключ VT1 закрывается и через 5мкс открывается ключ VT4. Ключ VT4 открывается тоже на 45мкс. Этот сигнал усиливается по току и подается на вход повышающего трансформатора Тр2. Поочередное включение и отключение ключей создает на входе трансформатора Тр2 переменный магнитный поток, что обеспечивает переменный ток на выходе с трансформатора Тр2. Напряжение на трансформатор Тр2 подается с аккумуляторной батареи 24В.
Рассчитаем индуктивность первичной обмотки и максимальный ток исходя из известных параметров схемы:
Uпит = 220 В - действующее значение напряжения;
Рн = 400 Вт - выходная мощность;
γ = 0.5 - скважность импульсов (задаемся значением); f = 44 кГц - рабочая частота.
![]()
![]()
Для изготовления трансформатора Т выбираем разъемный Ш-образный магнитопровод марки Ш8x8 с зазором из феррита 1500 НМ. Его параметры:
L = 32, H=16, h=11.5, S = 8, 10 = 8, l1=7.5? δ=1(все параметры,мм).
Длина магнитной линии lс = 75.1 мм, площадь поперечного сечения Sc=69.2 мм2.
Так как магнитопровод имеет воздушный зазор, магнитное сопротивление которого много больше магнитного сопротивления магнитопровода, то при определении количества витков индуктивности первичной обмотки вместо длины магнитной линии можно использовать длину воздушного зазора и его магнитную проницаемость.
Определим количество витков первичной обмотки исходя из требуемой индуктивности и известных параметров магнитопровода:

Количество витков вторичной обмотки находим из условия U1/U2=w1/w2, напряжение вторичной обмотки U21=24 В и U22=10 В, на первичной обмотке 310 В, отсюда w21=7 витков и w22=3 витка.
Определим сечение проводов. Для этого находим действующие значения токов в обмотках:

Где j тАУ плотность тока в проводнике, выбираем 4 А/мм2.
Iэф1=1.83 А, Iэф21=0.13 А, Iэф22=0.06 А.
Определим диаметр проводов:

d1=0.76 мм, d21=0.20 мм, d22=0.10 мм.
Выбираем обмоточные провода ПЭВТВ-2 с диаметрами 0.8 мм и 0.21 мм.
Расчет параметров транзисторов инвертора.
Расчет транзисторов VT3 и VT6. Оконечные транзисторы VT3 и VT6 выбираем из условия:
Iк max > 3.33А,
Uкэ max > 24 В.
Выбираем транзистор КТ827А(n-p-n).
Параметры транзистора: Iк max=20 А, Uкэ max=90 В, Рк maxт=125 Вт, h21Э=750, IКБО≤1mА, Тпер max=150 ˚С, Тпер max=125 ˚С,
Амплитуда тока базы транзисторов VT3 и VT6 равна:ВаВаВаВаВаВаВа
I Бm3,6 = | I Кm3,6 | Ва= | 3.33 | Ва= 4.4·10-3 А. |
β 3,6 | 750 |
Расчет транзисторов VT2 и V56. Для обеспечения тока базы транзисторов VT3 и VT6 используем транзисторы VT2 и VT5. Ток коллектора транзисторов выбираем из условия:
IКm 2,5 =(10 ÷ 20) IБm3,6,
IКm 2,5 =10IБm3,6=10∙4.4·10-3 = 44 мА.
Транзисторы VT2 и VT5 выбираем из условия:
Iк max > 44мА,
Uкэ max > 24 В.
Выбираем транзистор КТ 315 Д (n-p-n).
Параметры транзистора: Iк max=100 mА, Uкэ max=40 В, Рк max=0.15 Вт, h21Э ≥ 20, IКБО ≤ 1 mА, Тпер max=120 ˚С, IЭБО < 30 мкА.
Тогда ток базы транзисторов VT2 и VT5 равен:
I Бm2,5 = | I Кm2,5 | Ва= | 0.044 | Ва= 2.2·10-3 А. |
β 5,6 | 20 |
Расчет сопротивлений R12 и R17. Сопротивления делителей R12 и R17 определяем из выражения:
R12= R17 = UБЭ3,6/ IКm 2,5= 0.7/44·10-3 = 15.9 Ом,
Из ряда Е24 выбираем: R12, R17тАУ МЛТ - 0.125-20 Ом В±5%.
Расчет сопротивленийR11 и R16.Сопротивления делителей R11 и R16 определяем из выражения:
![]()
Напряжение на коллекторах транзисторов выбираем из условия
24- UБЭ 2,5 - ΔU = 24-0.7-5 =18.3 В > UКm 2,5,
где ΔU=3÷5В тАУ запас по питанию при разряженном режиме работы аккумулятора.
Принимаем UКm 2,5=18 В. Тогда находим:
Ом.
Из ряда Е24 выбираем: R11, R16 тАУ МЛТ - 0.125-360 Ом В±5%.
Расчет транзисторов VT1 и VT4, сопротивлений R10 и R15. Управление ключами VT1, VT4 осуществляется высоким выходным сигналом микроконтроллер К1816ВЕ751. Используя справочные данные [10] на микроконтроллер, определяем условие управления транзисторами VT1, VT4 от МК:
I1вых Р0imax =0,3 мА> IБm 1,4.
Задаваясь током управления I0вых Рi=0.1 мА (с целью надежного насыщения транзистора), рассчитаем номинал токоограничительного резистора R10, R15:
Ом.
Из ряда Е24 выбираем: R10, R15тАУ МЛТ - 0.125-4.3 кОм В±5%.
Входные транзисторы VT1 и VT4 выбираем из условия:
Iк max > 1мА,
Uкэ max > 24 В.
Выбираем транзистор КТ 315 Д (n-p-n).
Параметры транзистора: Iк max=100 mА, Uкэ max=40 В, Рк max=0.15 Вт, h21Э ≥ 20, IКБО ≤ 1 mА, Тпер max=120 ˚С, IЭБО < 30 мкА.
Расчет сопротивленийR9 и R14. Переход транзисторов в режим насыщения будет выполняться при условии:
β 1,4∙ I Бm1,4 > UБm2,5/R9,14 ,
где UБm2,5 = 24- UБЭ 2,5 - ΔU = 24-0.7-5 =18.3 В тАУ напряжение на базе транзисторов VT2 и VT5,
ΔU=3÷5В тАУ запас по питанию при разряженном режиме работы аккумулятора.
20∙0.0001=0.002 А >18.3/R9,14,
R9,14 > 9150 Ом.
Из ряда Е24 выбираем: R9, R14тАУ МЛТ - 0.125- 20 кОм В±5%.
Ток коллектора транзисторов в режиме насыщения при разряженном режиме работы аккумулятора будет ограничен до значения
I Кm1,4 = UБm2,5/R9,14 =18.3/910 = 0.0201 А.
Расчет сопротивленийR8 и R13. Сопротивления R8 и R13 определяем выражения:
R8= R13 > UБЭ2,5/ IКm 1,4= 0.7/20.1·10-3 = 34.8 Ом.
Из ряда Е24 выбираем: R8, R13тАУ МЛТ - 0.125- 910 Ом В±5%ВаВаВа
Расчет схемы блоков компараторов
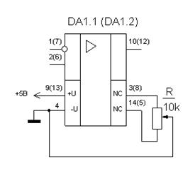
Исходя из описания работы функциональной схемысистемы резервного электропитания , выходное напряжение компараторов должно изменяться в пределах от 0 В до +5 В. Данным условиям соответствует сдвоенный операционный усилитель с внутренней частотной коррекцией и защитой входа от перегрузок 140УД20А, предназначенный для использования в активных фильтрах, сумматорах, компараторах мультивибраторах и т.д., [ 1,81].
Параметры усилителя при Т = 25 ˚С приведены в таблице
Параметры ОУ 140УД20А при U ип = В±15 В
U ип1, В | U ип2, В | U ип.min, В | Vвых, В/мкс | Uвых, В | Rнmin, кОм | I пот, mA | I вх, нA | Uсм, mВ | Δ Uсм/ΔТ, мкВ/град | КU |
| +15В±1,5 | тАУ15В±1,5 | В±5 | 2,5 | >0.3 | 2 | ≤ 2,8 | ≤ 200 | В±5 | В±2 | ≥ 50000 |
Микросхема позволяет применять однополярное питание [ 1,81] и согласно таблицы 3.1 позволяет иметь питание U ип = +5 В.
Назначение выводов и использование микросхемы с однополярным питанием имеет вид в соответствии с рисунком 1.3.1.4.

Рис.1.3.1.4. Назначение выводов ОУ 140УД20А
Компаратор 1 -сравниваетнапряжение на выходе выпрямителя с напряжение с выхода аккумулятора в аварийном режиме. Если напряжение на выходе выпрямителя меньше, то напряжение на выходе компаратора равно 0 В, что соответствует низкому уровню сигнала (лог.0) для блока управления.
На неинвертирующий вход DA1.1 подается напряжение с выхода выпрямителя VD5-VD8 через делитель R1, R2, R3 с коэффициентом деления обеспечивающим напряжение +5 В. Исходя из параметров ОУ и выпрямленного напряжения + 29 В выбираем сопротивления из ряда Е24 R1=47 кОм, R3=5.1 кОм. Сопротивление R2=10 кОм переменное и обеспечивает плавную подстройку напряжения срабатывания компаратора.
Напряжение на неинвертирующем входе определяется выражением

где R2* - регулируемая часть сопротивления R2, кОм.
На инвертирующий вход DA1.1 подается напряжение от источника питания +5 В через делитель R4, R5 с коэффициентом деления меньше единицы. Исходя из параметров ОУ , выбираем сопротивления из ряда Е24 R5=91 кОм, R4=10 кОм.
Напряжение на инвертирующем входе равно
![]()
Выбираем резистор:
R1 тАУ МЛТ - 0.125- 47 кОм В±5%;
R2 тАУ СП-2-2а - 0.5 - 10 кОм В±10%;
R3 тАУ МЛТ- 0.125 - 5.1 кОм В±5%;
R4 тАУ МЛТ- 0.125 - 10 кОм В±5%;
R5 - МЛТ - 0.125- 91 кОм В±5%;
6 тАУ МЛТ- 0.125 - 10 кОм В±5%.
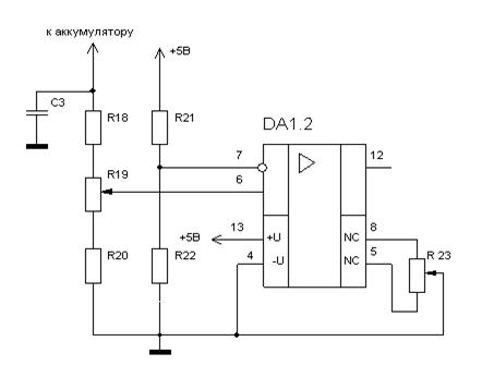
Компаратор 2- сравниваетнапряжение с выхода аккумулятора с опорным напряжением Uоп2 в аварийном режиме. Если напряжение на выходе аккумулятора меньше, то напряжение на выходе компаратора равно 0 В, что соответствует низкому уровню сигнала (лог.0) для блока управления
На неинвертирующий вход DA1.2 подается напряжение + 24В с выхода аккумулятора через делитель R18, R19, R20 с коэффициентом деления обеспечивающим напряжение +5 В. Расчет делителя аналогичен расчету напряжения инвертирующего входа компаратора 1. Сопротивление R19 позволяет точно установить напряжение разряженного аккумулятора.
На инвертирующий вход DA1.2 подается напряжение от источника питания +5 В через делитель R21, R22 с коэффициентом деления меньше единицы. Данное напряжение будет являться Uоп2. Расчет делителя аналогичен расчету напряжения инвертирующего входа компаратора 1.
Выбираем резистор:
R18 тАУ МЛТ - 0.125- 47 кОм В±5%;
R19 тАУ СП-2-2а - 0.5 - 10 кОм В±10%;
R20 тАУ МЛТ- 0.125 - 5.1 кОм В±5%;
R21 тАУ МЛТ- 0.125 - 10 кОм В±5%;
R22 - МЛТ - 0.125- 91 кОм В±5%;
R23 тАУ МЛТ- 0.125 - 10 кОм В±5%.

Рис.1.3.1.5. Схема подключения компаратора 2
Емкость C3 предназначена для сглаживания пульсаций напряжения от аккумулятора. Выбираем конденсатор: С3 тАУ К-50-31- 40 В- 4700 мкФ В±20%.
Компаратор 3- сравниваетпониженное напряжение с выхода инвертора опорным напряжением Uоп3 в аварийном режиме. Если напряжение на выходе инвертора меньше, то напряжение на выходе компаратора равно 0 В, что соответствует низкому уровню сигнала (лог.0) для блока управления.
На неинвертирующий вход DA2.1 подается напряжение с выхода выпрямителя инвертора VD9-VD12 через делитель R24, R25, R26 с коэффициентом деления обеспечивающим напряжение +5 В.
Согласно расчетов действующее значение напряжения на входе выпрямителя VD9-VD12 равно U2=10 В.Так как был произведен выбор диодов мостового выпрямителя при напряжении U2=23.8 В, то диоды выбираем по данным предыдущего расчета.
Выбираем диоды, исходя их условия:
Uобр max (диода) > Uобр max = 45.53 В;
Iср. пр(диода) > Iср. пр = 1.5 А;
Iпр max(диода) > Iпр max = 4.71 А.
В качестве диодов VD9 ÷ VD12 выбираем диод типа КД213А имеющего параметры: Uобр max (диода) =200 В, Iср. пр(диода) =1.5 А, Iпр max(диода) =10 А, Uпр (диода)= 1В, частотный рабочий диапазон равен 50 кГц. Постоянная составляющая на выходе мостового выпрямителя равна
U2/U0=1.11,
U0=U2/1.11=10/1.11=9 В.
Расчет делителя аналогичен расчету напряжения инвертирующего входа компаратора 1. Сопротивление R25 обеспечивает плавную подстройку напряжения срабатывания компаратора.
На инвертирующий вход DA2.21 подается напряжение от источника питания +5 В через делитель R27, R28 с коэффициентом деления меньше единицы. Данное напряжение будет являться Uоп3. Расчет делителя аналогичен расчету напряжения инвертирующего входа компаратора 1.
Выбираем резистор:
R24 тАУ МЛТ - 0.125- 47 кОм В±5%;
R25 тАУ СП-2-2а - 0.5 - 10 кОм В±10%;
R26 тАУ МЛТ- 0.125 - 5.1 кОм В±5%;
R27 тАУ МЛТ- 0.125 - 10 кОм В±5%;
R28 - МЛТ - 0.125- 91 кОм В±5%;
R29 тАУ МЛТ- 0.125 - 10 кОм В±5%.
Емкость C34 предназначена для сглаживания пульсаций напряжения от выпрямителя инвертора. Выбираем конденсатор: С4 тАУ К-50-31- 40 В- 4700 мкФ В±20%.
Расчет схемы блока управления, ключей, индикации
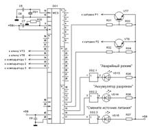
В качестве устройства управления используем однокристальный микроконтроллер семейства МК51 К1816ВЕ751.
Прибор выполнен на основе однокристального микроконтроллера К1816ВЕ751, работающего с внутренней памятью программ, что обеспечивается подачей высокого уровня напряжения на вывод
Ва(
=1). Для генерации тактовой частоты fCLK микроконтроллера к выводам XTAL1 и XTAL2 подключен кварцевый резонатор ZQ1 на частоту 4.8 МГц. Конденсаторы С2, С3 обеспечивают надежный запуск внутреннего генератора МК при включении питания. Цепочка С1, R1 служит для начальной установки (сброса) МК при подачи электропитания. Конденсатор С4 служит для фильтрации импульсных помех, возникающих на выводах источника питания при работе цифровых микросхем.

Рис.1.3.1.6. Схема электрическая принципиальная блока управления ключами и светодиодной индикации
Приведенные параметры являются типовой схемой подключения и расчету не подлежат.
Выбираем резисторы и конденсаторы:
R30 тАУ МЛТ - 0.125- 8.2 кОм В±5%;
C5, C6 тАУ КТ4-21-100 В тАУ 20 пФВ±20%;
C7 - К-50-31- 40 В- 10 мкФ В±20%;
C8 тАУ К-53-1- 30 В- 0.1 мкФ В±20%;
Расчет ключей. Ключи обеспечивает коммутацию сети и нагрузки в нормальном и аварийном режиме. Таким образом, они должны обеспечивать коммутацию напряжения и тока:
Uком = 220 В, Iком =400/220= 1.8 А.
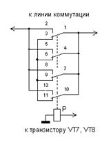
Выбираем исходя из этих параметров в качестве ключей двухконтактное реле РЭС-22 типа РФ 4.500.130.
Электрическая принципиальная схема реле имеет ви.

Рис.1.3.1.7 Электрическая принципиальная схема реле РЭС-22
Параметры реле типа РФ 4.500.130:
- параметры катушки управления Rобм=2500 Ом, Iсраб=10.5 мА, Iотп=2.5 мА;
- параметры силовых контактов Uком = 220 В, Iком =0.5 А.
При расчете ток коммутации Iком =400/220= 1.8 А. Так как срабатывание реле происходит при токе Iсраб=10.5 мА, а максимальный выходной ток линии порта Р3 не превышает 1,6 мA, то для управления реле применяем транзисторный ключ VT7, VT8.
Выбираем транзистор типа КТ502А с параметрами:
Iк max=150 мА; Uкэ max= 25 В; Uкэнас= 0,6 В; Pк max = 350 мВт; β= 120.
Максимально необходимый ток базы:


Рис.1.3.1.8 Схема соединения линий коммутации реле РЭС-22
Отпиранием электрического ключа управляет низкий уровень (логический 0) на выводе Р3.3 и Р3.4. Используя справочные данные [10] на микроконтроллер К1816ВЕ751, проверяем возможность управления транзистором VT7, VT8 от МК:
I0выхР3imax =1,6 Ма> IБ VT7,8max = 0.09 Ма.
Задаваясь током управления I0вых Р3i=1 Ма (с целью надежного насыщения транзистора), рассчитаем номинал токоограничительного резистора R31, R32:

Выбираем номинал R31, R32 равным 4,3 кОм. Номинал резисторов R33, R34, служащих для более надежного отпирания и запирания транзисторов выбираем равным также 4,3 кОм.
Выбираем резисторы и конденсаторы: R31, R32, R33, R34 тАУ МЛТ тАУ 0.125- 4.3 кОм В±5%.
Расчет индикации. Светодиодная индикацию обеспечивает три режима работы - тАЬАварийный режимтАЭ, тАЬАккумулятор разряжентАЭ, тАЬСмените источник питаниятАЭ. В качестве индикаторов VD13, VD14, VD15 применяем светодиоды типа АЛ336Б. Параметры светодиодов: Uпр=2.0 В, Iпр=10 мА. Диоды подключены к МК через мощные инверторы с открытым коллектором DD2.1, DD2.2, DD2.3 (микросхема К155ЛН5). Это объясняется тем, что максимальный выходной ток линии порта Р3 не превышает 1,6 мA [10], а для нормального свечения светодиода необходимо задать через него ток 10 мA . Инвертор микросхемы К155ЛН5 обеспечивает: I0вых=40 мА при U0вых=0.7 В, I1пот=48 мА [2].
Таким образом включение светодиодов следует производить выводом логического 0 на выход инвертора. Так как после начальной установки (сброса) МК все его порты настроены на ввод информации, т.е. на их выводах будут логические 1, то в программе работы МК необходимо сразу же после включения электропитания вывести логический 0 в разряды Р3.5, Р3.6, Р3.7 для гашения светодиодов.
Рассчитаем номиналы токоограничительных резисторов R35, R36, R37:
Ом.
Выбираем из ряда Е24 резисторы: R35, R36, R37 тАУ МЛТ тАУ 0.125- 220 Ом В±5%.
Расчет блока стабилизатора
Стабилизатор обеспечивает постоянное напряжение питания +5В для микросхем устройства, также является источником опорных напряжений для схем компараторов.
Мощность потребляемая ИМС, ОЭВМ, светодиодной индикацией и ключами равна:
Рпот=3∙РDA+РМК+3∙РVD+РDD+2∙Ркл,
где Р=Uип∙Iпот тАУ активная мощность потребляемая элементами схемы.
Используя данные расчетов п.3.1-3.4 и приложения А находим
Рпот=3∙5∙2.8+5∙220 +3∙2∙10+5∙48+2∙5∙10.5=1547 мВт.
С учетом мощности потребляемой активными сопротивлениями цепи принимаем Рпот=2 Вт.
Ток который должен обеспечивать стабилизатор равен:
Iстаб=Рпот/Uип=2/5=0.4 А.
В качестве схемы стабилизатора выбираем ИМС типа К142ЕН4. Справочные параметры ИМС приведены в таблице
Таблица - Справочные параметры ИМС К142ЕН4
Uвх min, В | Uвх max, В | Iвых max, mA | К нс U, % | К нс I, % | Uвых, В | Pрас max, Вт |
| ≥ 9 | ≤ 45 | ≤ 103 | ≤ 0,05 | ≤ 0,25 | 3 ÷ 30 | ≤ 6 |
Вместе с этим смотрят:
IP-телефония. Особенности цифровой офисной связи