Обслуговування комптАЩютерних та iнтелектуальних систем i мереж
МРЖНРЖСТЕРСТВО ОСВРЖТИ РЖ НАУКИ УКРАРЗНИ
КРАСНОДОНСЬКИЙ ПРОМИСЛОВО-ЕКОНОМРЖЧНИЙ КОЛЕДЖ
ЗВРЖТ
Про проходження переддипломноi практики
Обслуговування комптАЩютерних та iнтелектуальних систем i мереж
Краснодон
2099
СКЛАД ЗВРЖТУ
ВСТУП
1. Порiвняльний аналiз можливих варiантiв реалiзацii науково-технiчноi проблеми
2.Вiтчизнянi i зарубiжнi аналоги проектованого об'iкту
3. Розробка технiчного завдання
3.1 Найменування та область застосування
3.2 Основання для розробки
3.3 Мета та призначення розробки
3.4Джерела розробки
3.5 Технiчнi вимоги до розробки
4. Технiко-економiчне обТСрунтування проекту
5. РЖндiвiдуальнi питання
5.1 Скласти карту пошуку та усунення несправностi пристрою, який задано керiвником
5.2 Питання за номером варiанту
ВИСНОВКИ
ВИКОРИСТАНА ЛРЖТЕРАТУРА
ДОДАТОК А Функцiональнi схеми пристрою
ДОДАТОК В Принциповi схеми окремих блокiв пристрою
ВСТУП
Складовою частиною дипломного проектування i переддипломна практика. Метою переддипломноi практики i придбання студентом досвiду в дослiдженнi актуальноi науковоi проблеми, пошуку рiшень реальноi iнженерноi задачi, пiдбiр матерiалiв, визначення теми проекту i пiдготовка технiчного завдання на дипломне проектування. Матерiали, зiбранi студентом пiд час переддипломноi практики, використовуються в дипломному проектi.
Пiд час переддипломноi практики студент повинен:
1.Вивчити:
- проектно-технологiчну документацiю, патентнi i лiтературнi джерела в цiлях iх використання при виконаннi випускноi квалiфiкацiйноi роботи;
- вiтчизнянi i зарубiжнi аналоги проектованого об'iкту.
2.Виконати:
- порiвняльний аналiз можливих варiантiв реалiзацii науково-технiчноi проблеми;
- технiко-економiчне обТСрунтування проекту;
- визначити етапи рiшення задач дипломного проекту;
- розробку технiчного завдання на дипломний проект.
1. ПОРРЖВНЯЛЬНИЙ АНАЛРЖЗ МОЖЛИВИХ ВАРРЖАНТРЖВ РЕАЛРЖЗАЦРЖРЗ НАУКОВО ТЕХНРЖЧНОРЗ ПРОБЛЕМИ
Перша проблема, з якою при конструюваннi будь-яких пристроiв стикаються i початкiвцi i досвiдченi радiоаматори - це проблема електроживлення.
При виборi i розробцi джерела живлення (далi РЖП) необхiдно враховувати ряд факторiв, що визначаються умовами експлуатацii, властивостями навантаження, вимогами до безпеки i т.д.
Досить простi у виготовленнi i експлуатацii вториннi iмпульснi перетворювачi напруги, iх вiдрiзняi простота виготовлення i дешевизна комплектуючих. Економiчно i технологiчно виправдане конструювати РЖП за схемою вторинного iмпульсного перетворювача для пристроiв з струмом споживання 1-5 А, для безперебiйних РЖП до систем вiдеоспостереження та охорони, для пiдсилювачiв низькоi частоти, радiостанцiй, зарядних пристроiв.
Краща вiдмiнна риса вторинних перетворювачiв перед лiнiйними - масогабаритнi характеристики випрямляча, фiльтра, перетворювача, стабiлiзатора. Проте iх вирiзняi великий рiвень перешкод, тому при конструюваннi необхiдно придiлити увагу екрануванню i придушення високочастотних складових у шинi живлення.
Останнiм часом набули досить широке поширення iмпульснi ИП, побудованi на основi високочастотного перетворювача з безтрансформаторним входом. Цi пристроi, харчуючись вiд промисловоi мережi ~ 110В/220В, не мiстять у своiму складi громiздких низькочастотних силових трансформаторiв, а перетворення напруги здiйснюiться високочастотним перетворювачем на частотах 20-400 кГц. Такi джерела живлення володiють на порядок кращими масогабарiтними показниками в порiвняннi з лiнiйними, а iх ККД може досягати 90% i бiльше. РЖП з високочастотним iмпульсним перетворювачем iстотно полiпшують багато характеристик пристроiв, що живляться вiд цих джерел, i можуть застосовуватися практично в будь-яких радiоаматорських конструкцiях. Однак iх вiдрiзняi достатньо високий рiвень складностi, високий рiвень перешкод у шинi живлення, низька надiйнiсть, висока собiвартiсть, недоступнiсть деяких компонентiв. Таким чином, необхiдно мати дуже вагомi пiдстави для застосування iмпульсних РЖП на основi високочастотного перетворювача в аматорськiй апаратурi (у промислових пристроях це в бiльшостi випадкiв виправдано). Такими пiдставами можуть служити: вiрогiднiсть коливань напруги на межах ~ 100-300 В. можливiсть створювати РЖП з потужнiстю вiд десяткiв ват до сотень кiловат на будь-якi вихiднi напруги, поява доступних високотехнологiчних рiшень на основi РЖМС та iнших сучасних компонентiв.
Класичним блоком живлення i трансформаторний БП. У загальному випадку вiн складаiться з понижуючого трансформатора або автотрансформатора, у якого первинна обмотка розрахована на мережеве напруга. Потiм встановлюiться випрямляч, що перетворюi змiнну напругу в постiйне (пульсуюче односпрямованоi). У бiльшостi випадкiв випрямляч складаiться з одного дiода (однополуперiодний випрямляч) або чотирьох дiодiв, що утворюють дiодний мiст (двухполуперiодний випрямляч). РЖнодi використовуються й iншi схеми, наприклад, в випрямлячах з подвоiнням напруги. Пiсля випрямляча встановлюiться фiльтр, згладжуi коливання (пульсацii). Зазвичай вiн являi собою просто конденсатор великоi iмностi.
Також у схемi можуть бути встановленi фiльтри високочастотних перешкод, сплескiв, захисту вiд КЗ, стабiлiзатори напруги та струму.

Позитивнi сторони лiнiйних БП:
В· Простота конструкцii
В· Надiйнiсть
В· Доступнiсть елементноi бази
В· Вiдсутнiсть створюваних перешкод (на вiдмiну вiд iмпульсних, що створюють перешкоди за рахунок гармонiйних складових)
Недолiки лiнiйних БП:
В· Велика вага i габарити, особливо при великiй потужностi
В· Металоiмнiсть
В· Компромiс мiж зниженням ККД i стабiльнiстю вихiдного напруги: для забезпечення стабiльного напруги потрiбно стабiлiзатор, що вносить додатковi втрати.
РЖмпульснi блоки харчування i iнверторною системою. У iмпульсних блоках харчування змiнна вхiдна напруга спочатку випрямляiться. Отримане постiйна напруга перетвориться в прямокутнi iмпульси пiдвищеноi частоти та певноi шпаруватостi, або подаються на трансформатор (у разi iмпульсних БП з гальванiчною розв'язкою вiд живильноi мережi) або безпосередньо на вихiдний ФНЧ (в iмпульсних БЖ без гальванiчноi розв'язки). У iмпульсних БП можуть застосовуватися малогабаритнi трансформатори - це пояснюiться тим, що зi зростанням частоти пiдвищуiться ефективнiсть роботи трансформатора i зменшуються вимоги до габаритiв (перетин) сердечника, якi вимагаються для передачi еквiвалентноi потужностi. У бiльшостi випадкiв такий сердечник може бути виконаний з феромагнiтних матерiалiв, на вiдмiну вiд сердечникiв низькочастотних трансформаторiв, для яких використовуiться електротехнiчна сталь.
У iмпульсних блоках харчування стабiлiзацiя напруги забезпечуiться за допомогою негативного зворотного зв'язку. Зворотнiй зв'язок дозволяi пiдтримувати вихiдна напруга на вiдносно постiйному рiвнi незалежно вiд коливань вхiдноi напруги та величини навантаження. Зворотний зв'язок можна органiзувати рiзними способами. У разi iмпульсних джерел з гальванiчною розв'язкою вiд живильноi мережi найбiльш поширеними способами i використання зв'язку за допомогою однiii з вихiдних обмоток трансформатора або за допомогою Оптрон. Залежно вiд величини сигналу зворотного зв'язку (залежному вiд вихiдноi напруги), змiнюiться шпаруватостi iмпульсiв на виходi ШРЖМ-контролера. Якщо розв'язка не потрiбно, то, як правило, використовуiться простий резистивний дiльник напруги. Таким чином, блок живлення пiдтримуi стабiльну вихiдну напругу.
Позитивнi iмпульсних БП :
В· Порiвняннi за вихiдний потужностi з лiнiйними стабiлiзаторами вiдповiднi iм iмпульснi стабiлiзатори володiють наступними основними перевагами:
В· меншою вагою за рахунок того, що з пiдвищенням частоти можна використовувати трансформатори менших розмiрiв при тiй же переданоi потужностi. Маса лiнiйних стабiлiзаторiв складаiться в основному з потужних важких низькочастотних силових трансформаторiв i потужних радiаторiв силових елементiв, що працюють в лiнiйному режимi;
В· значно вищим ККД (аж до 90-98%) [Джерело? 165 днiв] за рахунок того, що основнi втрати в iмпульсних стабiлiзаторах пов'язанi з перехiдними процесами в моменти перемикання ключового елементу. Оскiльки основну частину часу ключовi елементи знаходяться в одному зi стiйких станiв (тобто або включений, або вимкнений) втрати енергii мiнiмальнi;
В· меншою вартiстю, завдяки масовому випуску унiфiкованоi елементноi бази та розробцi ключових транзисторiв високоi потужностi. Крiм цього, слiд зазначити значно нижчу вартiсть iмпульсних трансформаторiв при порiвняннiй переданоi потужностi, i можливiсть використання менш потужних силових елементiв, оскiльки режим iх роботи ключовою;
В· порiвнянною з лiнiйними стабiлiзаторами надiйнiстю. (Блоки живлення обчислювальноi технiки, оргтехнiки, побутовоi технiки майже виключно iмпульснi).
В· коротким дiапазоном живлячоi напруги i частоти, недосяжним для порiвнянного за цiною лiнiйного. На практицi це означаi можливiсть використання одного i того ж iмпульсного БЖ для переносноi цифровоi електронiки в рiзних краiнах свiту - Росiя / США / Англiя, сильно вiдмiнних по напрузi i частотi в стандартних розетках.
В· наявнiстю в бiльшостi сучасних БП вбудованих ланцюгiв захисту вiд рiзних непередбачених ситуацiй, наприклад вiд короткого замикання i вiд вiдсутностi навантаження на виходi.
Недолiки iмпульсних БП:
В· Робота основноi частини схеми без гальванiчноi розв'язки вiд мережi, що, зокрема, дещо ускладнюi ремонт таких БП;
В· Всi без винятку iмпульснi блоки живлення i джерелом високочастотних перешкод, оскiльки це пов'язано з самим принципом iх роботи. Тому потрiбно вживати додаткових заходiв помiхоподавлення, часто не дозволяють усунути перешкоди повнiстю. У зв'язку з цим часто неприпустимо застосування iмпульсних БЖ для деяких видiв апаратури.
В· У розподiлених системах електроживлення: ефект гармонiк кратних трьом. При наявностi ефективно дiючих коректорiв фактора потужностi i фiльтрiв у вхiдних ланцюгах цей недолiк зазвичай не актуальне.
2. ВРЖТЧИЗНЯНРЖ РЖ ЗАРУБРЖЖНРЖ АНАЛОГИ ПРОЕКТОВАНОГО ОБ'РДКТУ
2.1 Простий потужний iмпульсний блок живлення для живлення радiоелектронноi апаратури
Часто збираючи яку-небудь електронну конструкцiю, як те, пiдсилювач звуковоi частоти, засоби автоматики, устрiй цтва на базi мiкроконтролерiв, i багато iншого, ми задаiмося питанням а чим живити апаратуру? Радiоелектроннi пристроi в бiльшостi своiй живляться постiйним напругою вiдмiнним вiд напруги мережi. Останнiм часом все частiше iмпульсна технiка витiсняi з повсякденного побуту традицiйнi трансформаторнi схеми блокiв живлення. Виграш тут очевидний, по-перше це економiя намотувального матерiалу, який коштуi не дешево. По друге, це габарити i маса приладiв, на сьогоднiшнiй день за сучасноi мiнiатюризацii апаратури рiзного призначення, це питання дуже актуальне, бiльшiсть схем ДБЖ досить складнi в збiрцi i налаштування i не доступнi для повторення початкiвцями радiоаматорами.
Ми розглянемо ДБЖ, при розробцi якого ставилося завдання простоти конструкцii, гарною повторюваностi, використання пiдручного матерiалу, що не складностi в збiрцi i налаштування. Не дивлячись на простоту, ДБЖ маi досить непоганi характеристики.
ТЕХНРЖЧНРЖ ХАРАКТЕРИСТИКИ ПРИЛАДУ
Напругу живлення мережi: .220В/50Гц.
Номiнальна вихiдна потужнiсть: 300Вт.
Максимальна вихiдна потужнiсть:. До 500Вт.
Частота перетворення напруги: 30кГц.
Вторинне випрямлена напрузi варiюiться за потребою.
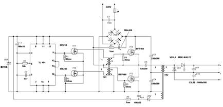
ПРИНЦИПОВА СХЕМА ИПБ

Принцип роботи ДБЖ полягаi в наступному: iмпульси для управлiння ключами генеруi задаi генератор побудований на спецiальному драйверi TL494, частота iмпульсiв управлiння 30кГц.iмпульси управлiння з виходiв мiкросхеми подаються за черговий на транзисторнi ключi VT1, VT2 попереднього формувача iмпульсiв для вихiдних силових ключiв. Ключi VT1, VT2 навантаженi трансформатором управлiння TR1, котрий i формуi iмпульси управлiння потужними вихiдними ключами VT3, VT4, формувач необхiдний для гальванiчноi розв'язки затворiв ланцюгiв вихiдного каскаду. ДБЖ побудований за схемою полумостовой, середня точка для полумосту створюiться конденсаторами С3, С4, якi одночасно служать згладжуючим фiльтром випрямленоi доданими мостом VDS1 живлячоi напруги мережi. Ланцюг R7, C8 забезпечуi короткочасно харчування на задаючий генератор i формувач iмпульсiв управлiння, для первинного запуску ДБЖ, пiсля повного заряду конденсатора С8 харчування формувача здiйснюiться безпосередньо обмоткою 3 трансформатора TR2 c якоi знiмаiться змiнна напруга 12В.цепочка VD2, C6 служить для випрямлення i згладжування живильного формувач напруги. Стабiлiтрон VD1 обмежуi напругу первинного запуску до 12В.Вторiчное напруга живлення для РЕА знiмаiться з обмотки 3 трансформатора TR2, випрямляiться дiодами Шотки VD3, VD4 i подаiться на згладжуi фiльтр С9, С10. Якщо необхiдна напруга харчування перевищуi 35В, включаються за два дiоди послiдовно.
2.2 Блок живлення з мiкроконтролерним управлiнням
Складаiться з блоку iндикацii i управлiння, вимiрювальноi частини i блоку захисту вiд КЗ.
Блок iндикацii та управлiння.РЖндикатор - ЖКИ дисплей на основi контролера НD44780, 2 сточування по 16 символiв. Управлiння напругою здiйснюiться вбудованим в контролер ШРЖМ му. Його шпаруватостi регулюiться енкодери, кожен крок якого призводить до збiльшення або зменшення напруги на 0,1 вольт на виходi БЖ. Повний оборот енкодера - 2 вольта. Оскiльки ШРЖМ може змiнювати напругу на накопичувальноi iмностi лише в iнтервалi вiд 0 до 5 вольт, застосований ОП з коефiцiiнтом посилення 5. Таким чином фактичний напругу на виходi БЖ регулюiться в межах 0 - 25 вольт.
Регулюючим елементом i потужний складовою транзистор КТ827А. З еммiтера регулюючого транзистора через верхнi плече дiльника (2 Х 8,2 к) здiйснюiться зворотнiй зв'язок, завдяки чому навiть при великих струмах у навантаженнi напруга пiдтримуiться на суворо заданому рiвнi аж до сотих часток вольта.
Вимiрювальна частина - двоканальний АЦП (Мiкрочип), що вимiрюi реальне напруга на виходi БЖ i падiння напруги на шунтуючих резистори, посилене ОУ, що прямо пропорцiйно який використовуiться навантаженням току. Серцем конструкцii i контролер.
Блок захисту вiд короткого замикання в навантаженнi. Виконано виглядi окремого пристрою включеного мiж випрямлячем i регулюючим елементом. Струм спрацьовування захисту - 5 А. Пiдбираiться резистором 47К в базовiй ланцюга транзистора керуючого ключем КТ825Г.

2.3 РЖмпульсний БП на мiкросхемi KA2S0880
На малюнку 1 представлена схема блоку живлення потужнiстю 70Вт для живлення стереофонiчного пiдсилювача в межах 2х20Вт. Силовий перетворювач побудований на мiкросхемi KA2S0880, яка включаi в себе всi необхiднi компоненти для побудови первинноi частини блоку живлення. Слiд зазначити, що корпорацiя Fairchild, розробивши цю мiкросхему, здорово постаралася - мiкросхема дуже стiйка в роботi i своiму розпорядженнi всi необхiднi захистами. Зiбраний на базi цiii мiкросхеми блок живлення маi реально дiючий захист вiд перевантаження i короткого замикання, захист навантаження при аварiйному виходi напружень за межi допустимих, можливiсть введення сплячого режиму. Явний мiнус цiii схеми - блок не включаiться при повному навантаженнi. Спочатку потрiбно включити його окремо, потiм навантажити.
Характеристики:
Напруга живлення: 200 .. 240В
Вихiдна напруга:
Без навантаження. . . . . . . . . . . . . . . . . В± 16,5 У
При повному навантаженнi. . . . . . . . . . . . . . В± 15 .. В± 15,5 У
Вихiдна потужнiсть максимальна довготривала, вона ж, обмежена мiкросхемою. . . . . . . 70Вт
Робоча частота. . . . . . . . . . . . . . . . . 20кГц
ККД пристрою. . . . . . . . . . . . . . . . . 90 .. 93%

Блок живлення розроблений для симетричноi навантаження, у якоi споживанi струми по плюса i по мiнуса рiвнi - пiдсилювачi НЧ. Нерiвномiрне навантаження викликаi перенапруження на одному з плечей i блок може пiти на захист. При пiдборi деталей не забудемо про вимоги до iх параметрiв i конструкцii пристрою. Випрямнi дiоди повиннi бути з зворотним напругою не менше 200Вольт, конденсатори С11 i С12 навмисне обранi на напругу 50Вольт, тобто великогабаритнi - справа в тому, що вони будуть нагрiватися, на частотах близько 20-30кГц у них мiнiмальний iмпеданс, на якому вiдбуваiться ефективне придушення викидiв напруги, i, як наслiдок - iх нагрiвання. Звертайте увагу на зовнiшнiй вигляд компонентiв, особливо мiкросхеми та випрямних дiодiв - подряпаний, непоказний, некрасивий корпус говорить або про неякiсний виготовленнi деталi, або про ВллiвомуВ» виробництвi. Не використовуйте конденсатори серii К73-17, вони часто виходять з ладу. Мiкросхему можуть випускати або фiрма Fairchild, або Samsung (SEC)
2.3 Мiнiатюрний блок живлення 5-12 В
Основнi технiчнi характеристики описуваного блоку живлення наступнi. напруга мережi - вiд 100 до 250 В частотою 50 .. 500 Гц, вихiдна напруга (залежить вiд застосованого iнтегрального стабiлiзатора) - вiд 5 до 12 В, номiнальний струм навантаження (при вихiдному напрузi 5 В) - 20, максимальний (при тому ж напрузi) - 100 мА, рiвень пульсацiй (при номiнальному струмi) - не бiльше 1%.
Принципова схема блоку показана на рис. 1. Працюi вiн у такий спосiб.

Випрямлена доданими мостом VD1 мережеве напруга через дiльник R1 R3R4 подаiться на базу транзистора VT2, а через резистор R2 - на базу транзистора VT4 складеного, VT5. Протягом кожного напiвперiод, поки напруга в точцi з'iднання колекторiв VT1, VT3 щодо емiтера VT2 не перевищуi 100 В, вiн закритий, VT4VT5 вiдкритi i конденсатор С1 заряджаiться через резистори R1, R10 i дiлянка емiттерколлектор транзистора VT5. Коли ж напруга у зазначенiй точцi вище 100 В, VT2 вiдкриваiться i шунтуiться емiтерний перехiд складеного транзистора. Конденсатор С1 розряджаiться, живлячи автогенератор на транзисторах VT1, VT3, зiбраний по схемi Роера (див. книгу РЖванова-Циганова А. РЖ i Хандогiна В. РЖ. "Джерела вторинного електроживлення приладiв НВЧ". - М.: Радiо i зв'язок, 1989) . Частота коливань автогенератора - приблизно 60 кГц. З вторинноi обмотки трансформатора Т1 знiмаiться напруга близько 7 В. Воно випрямляiться дiодами VD2, VD3, згладжуiться конденсатором С2 i стабiлiзуiться iнтегральним стабiлiзатором DA1. Конденсатор СЗ знижуi рiвень високочастотних пульсацiй.
Максимальнi напруги коллекторемiттер транзисторiв VT1, VT3 в усталеному режимi не перевищують 200 В, VT4 i VT5 - 210 В. Максимальний струм транзистора VT5 при вказаних на схемi номiналах елементiв i статичному коефiцiiнтi передачi струму бази h21е транзисторiв VT4, VT5, що дорiвнюi 25, не перевищуi 300 мА.
У момент включення напруга колектор-емiтер транзисторiв VT4 i VT5 може перевищити 300 В. а струм колектора VT5 - 0,5 А, що призведе до iх виходу з ладу. Для обмеження струму колектора VT5 у цей момент (при використаннi транзисторiв VT4 i VT5 з великим коефiцiiнтом h21е) служать резистор R10 i стабiлiтрон VD4. Щоб обмежити напруга колектор-емiтер складеного транзистора, мiж колектором i емiтером VT5 бажано включити варистор на напругу близько 250 В.
При використаннi блока для живлення малопотужноi навантаження (з споживаним струмом не бiльше 5 .. 10 мА) опiр резисторiв R6 i R7 доцiльно збiльшити до 470 Ом, а iмнiсть конденсатора З 1 зменшити до 2,2 .. 4,7 МКФ (у цьому випадку блок буде менше нагрiватися i надiйнiсть його роботи пiдвищиться).
Крiм КТ3130А (VT2), у пристроi можна застосувати будь-який транзистор цiii серii, а також серii КТ3102 або зарубiжного виробництва з близькими характеристиками (наприклад BCW60D). Транзистори КТ940А замiнимi на КТ969А, BF469/PLP (VT1, VT3) або КТ969А, BF459 (VT4, VT5). Конденсатори С1, С2 - iмпортнi, можливе застосування К50-35, СЗ - К10-17. Дiоди VD2, VD3 - будь-якi малогабаритнi кремнiiвi з допустимим прямим струмом не менше 100 мА, зворотним напругою не менше 20 В i робочою частотою не менше 150 кГц. Резистори R1-R3 - З 1 -4, ВСА або iншi з робочою напругою не менше 350 В, iншi - С2-33, С2-23, МЛТ, ОМЛТ або iм подiбнi. Трансформатор Т1 намотаний на двох складених разом феритових (2000НМ) кiльцях типорозмiру К10х8х3. Обмотки 1-2 i 4-5 мiстять по 8 виткiв дроту ПЕВ-1 0,1, 2-3 i 3-4 - по 200 виткiв такого ж дроту, обмотки 6-7 i 7-8 - по 14/22/28 виткiв ПЕВ-1 0,17 (вiдповiдно для вихiдних напруг 5/9/12 В). Для межобмоточной i зовнiшньоi iзоляцii рекомендуiться використовувати фторопластових плiвку або плiвку ПЕТ. В авторському варiантi блок живлення змонтований у стандартнiй мережевий вилцi дiаметром 40 i висотою 27 мм. Друкована плата (рис. 2) виготовлена з двостороннього фольгованого склотекстолiти товщиною 0,5 мм. Вiдстань мiж центрами отворiв у платi пiд штирi насадка - 19 мм. Всi резистори, крiм R2 i R3, встановлюють перпендикулярно платi. Стабiлiтрон VD4 припаюють до друкованих провiдникам з боку монтажу транзистора VT2. До контактним майданчикам, позначеним лiтерами "а" i "б", припаюють дроти, що йдуть вiд штирiв мережноi вилки, а до майданчикiв з цифрами 1-7 - висновки обмоток трансформатора Т1. Розмiщують його над конденсатором СЗ у вiльному просторi мiж транзисторами VT1, VT3 i конденсатором С2. Зiбраний з справних деталей i без помилок в монтажi блок не вимагаi налагодження.
3. РОЗРОБКА ТЕХНРЖЧНОГО ЗАВДАННЯ
3.1 Найменування та область застосування
В даному проектi я взявся за розробку РЖмпульсного джерела живлення.
Цей пристрiй розробляться для застосування в навчальних, дослiдницькiй та ремонтнiй лабораторii. Забезпечуi харчування електронних пристроiв i схем постiйною напругою в дiапазонi вiд 0 до 30 Вольт i струмом в дiапазонi вiд 0 до 5 Ампер
3.2 Основання для розробки
Розробка пристрою почата на основi приказу про розробку дипломного проекту ВлРЖмпульсне джерело живленняВ» випускником 4 курсу КраПЕК Петренко михайлом.
3.3 Мета та призначення розробки
Практика радiо-конструювання пред'являi до джерел живлення рiзноманiтнi i часом суперечливi вимоги. В одних випадках потрiбен потужний джерело, в iнших - наприклад при пробному включення малопотужних пристроiв, - вихiдний струм джерела повинен бути обмежений безпечним для них значенням. Метою розробки е створення унiверсального блоку живлення, що допускаi рiзнi режими роботи i змiни в широких межах значень вихiдних параметрiв.
3.4Джерела розробки
1. http://cxem.net
2. Г.РЖ. Валович ВлСхемотехнiка аналогових та аналогово-цифрових електронних засобiвВ»
3. Герман Шрайбер Вл300 схем блокiв живленняВ»
4. Д.П. Кучеров ВлДжерела живлення ПК та перефiрiiВ».
5. Анексiй Арбузов ВлМiкросхеми для iмпульсних джерел живленняВ».
6. Варламов Р. Г. ВлСучаснi джерела живленняВ»
3.5 Технiчнi вимоги до розробки
1. Вихiдна регульована напруга 0 .. 30В
2. Вихiдний регульований струм 0 .. 5А
3. Коефiцiiнт стабiлiзацii 5000
4. Амплiтуда пульсацiй вихiдноi напруги 0,1мВ
5. Вихiдний опiр:
6. в режимi стабiлiзацii напруги 2 мОм
7. в режимi стабiлiзацii струму 10 кОМ
4. ТЕХНРЖКО-ЕКОНОМРЖЧНЕ ОБТРРУНТУВАННЯ ПРОЕКТУ
4.1. Загальний опис розробленого пристрою
В данiй роботi я зробила розрахунок собiвартостi мiкропроцесорного пристрою, на основi МК AT90S2313. Прилад маi сiм входiв й один звуковий вихiд. До кожного з входiв пiдключена кнопка. При натисканнi однiii з кнопок пристрiй маi видати звуковий сигнал певноi частоти. Кожнiй кнопцi повинна вiдповiдати своя частото звукового сигналу. Якщо не одна з кнопок не нажата тАУ пристрiй маi мовчати.
Напруга живлення Uж = 5В. Прилад пiдключаiться до сiтi 220В.
Конструктивно пристрiй виконано з 2 блокiв:
- МiкропроцесорнотАУвиконавчого модуля;
- Модуль блоку живлення;
Блоки вiдключаються один вiд одного, що робить пристрiй бiльш комунiкабельним.
Собiвартiсть - це вираз у грошовiй формi витрат на виготовлення даного продукту (пристрою). Вони дiляться на прямi та непрямi.
В склад собiвартостi (далi кошторис) розробки входять слiдуючи статтi витрат:
- матерiали, покупнi вироби i напiвфабрикати; (Вм)
- спецiальне обладнання задля проведення розробки; (Воб)
- основна заробiтна плата розробника (виконавця); (Зо)
- додаткова заробiтна плата; (Зд)
- вiдрахування на соцiальнi заходи; (Сп)
- змiст i експлуатацiя устаткування; (Взаг)
- накладнi витрати; (Нв)
- iншi витрати. (Виш).
Принципiальну схему розробки приведено у додатках!
4.2 Розрахунок прямих витрат
До прямих витрат вiдносяться витрати на матерiали, купiвельнi вироби i напiвфабрикати, транспортно-заготiвельнi витрати, основна i додаткова заробiтна плата виробничих робiтникiв i вiдрахування на соцiальнi заходи.
Вартiсть матерiалiв, покупних виробiв та напiвфабрикатiв (Вм) оцiнюiться за дiючими ринковими цiнами з урахуванням транспортно-заготiвельних витрат за формулою (1)
![]()
де NMI та NnI - кiлькiсть матерiалiв, купiвельних напiвфабрикатiв i комплектуючих виробiв (шт.);
ЦMI та ЦnI- вартiсть матерiалiв, напiвфабрикатiв, (грн.);
Результат розрахунку Кт.з - коефiцiiнт транспортно-заготовчих витрат, Ктз - (1,03.. 1,05).
Таблиця 1 тАУ результат розрахункiв по статтi Влматерiали, покупнi вироби, напiвфабрикатиВ». Прайс-лiст радiоелектронних товарiв приведено в додатках
| Найменування | Кiлькiсть | Цiна за од. Гр. | Загальна сума Гр. | |
| Резистор МЛТ-0,125-200Ом | 2 | 0,26 | 0.52 | |
| П/ПМ КЦ405 | 1 | 13,46 | 13.46 | |
| Конденсатор К10-17В-М1500 | 2 | 0,12 | 0,24 | |
| Конденсатор К50-35 М1000х16В | 2 | 4,82 | 9,64 | |
| Кварцовий резонатор HC-49U 4мГЦ | 1 | 1,10 | 1,10 | |
| Стабiлiзатор L7805 | 1 | 4,82 | 4,82 | |
| МК ATini2313 | 1 | 24 | 24 | |
| ТП-50-8 трансформатор | 1 | 101 | 101 | |
| SMA-13S пьезоизлучатель с генератором 13 мм SMD | 1 | 69.68 | 69.68 | |
| Мiкроперемикач МП9-Р1 | 7 | 6.13 | 42.91 | |
50х100мм (1.5) 1-стороннiй стеклотекстолiт | 2 | 9,61 | 19.22 | |
| Корпус для РРДА 101х54х41.7мм | 2 | 30.19 | 60.38 | |
| Припiй ПОС40ТРd=2мм спiраль, 1м | 2 | 4,54 | 9.08 | |
| Стiйка для плати 6мм, латунь | 8 | 4,67 | 56,04 | |
| Винти для стоiк | 24 | 0,57 | 13,68 | |
| Шнур живлення 1,8м | 1 | 15,10 | 15,10 | |
| Кабель мiж блочний 1,8м | 3 | 11.88 | 35.64 | |
| Соляна кислота | 300гр | 1,50 | 1,50 | |
| GPS-навигация IP-телефония. Особенности цифровой офисной связи | ||||