Модернiзацiя апарату для ультразвуковоi терапii шляхом удосконалення блоку живлення
Змiст
Вступ
1. Загально-технiчна частина
1.1 Призначення i технiчна характеристика приладу
1.2 Критичний аналiз лiтературних джерел та iснуючих для проектованого апарата аналогiв
1.3 Фiзичнi основи роботи використаного в роботi пiдсилювача
2. Розрахунково-конструкторська частина
2.1 Структурна схема приладу
2.2 Електрична схема приладу i взаiмозвтАЩязок мiж ii елементами
2.3 Принцип дii апарата
2.4 Розрахунок електронного блока
2.5 Особливостi пiдготовки i роботи приладу
3. Спецiальна частина
3.1 Медична частина
4. Економiчна частина
4.1 Попереднiй розрахунок рiчного економiчного ефекту
5. Питання технiки безпеки при роботi з апаратом
6. Загальнi висновки
Лiтература
Вступ
Завдання роботи полягало у вдосконаленнi блоку живлення апарату для ультразвуковоi терапii. Поряд з науково-дослiдними роботами, якi проводяться в даний час i мають на метi вивчення механiзмiв фiзичноi i бiологiчноi дii ультразвуку, накопичуються данi про значення для терапii iнтенсивностi, тривалостi опромiнення та частоти. Все бiльш удосконалюiться портативна ультразвукова терапевтична апаратура.
Лiкування рiзних захворювань ультразвуком виявилося настiльки ефективним, що сучасна фiзiотерапiя немислима без ультразвуковоi. При цiлому рядi захворювань використання ультразвуковоi терапii забезпечуi повне видужання.
Тому важливими i досконала конструкцiя джерела живлення даного апарату. Наукова новизна полягаi у використаннi принципово нового типу елементноi бази, а саме мiкросхеми КР142ЕН1А в стабiлiзаторi, замiсть транзистора КТ815М. Цим i визначаiться наукова новизна запропонованого рiшення. Достовiрнiсть отриманих результатiв повтАЩязана з використанням стандартних перевiрочних методiв розрахунку електронних мереж.
Проведеними дослiдженнями i дослiдами встановлено, що фiзiологiчнi дii ультразвуку зумовленi наступними вторинними фiзичними факторами:
1. Основна механiчна дiя викликаi змiнний звуковий тиск. При певних iнтенсивностях ультразвуковi коливання здiйснюють мiкромасаж опромiненоi тканини.
2. Вторинний тепловий ефект. При ультразвуковому опромiненнi цей ефект не i екзогенним, а виникаi всерединi тканини.
3. Ультразвук викликаi комплекснi фiзико-хiмiчнi дii.
Проектований прилад порiвняно з його аналогами маi наступнi переваги: зниження споживання за рахунок застосування мiкросхем; у звтАЩязку з тим, що зменшились розмiри друкованоi плати, зменшилися габаритнi розмiри проектованого приладу, а також зрiс i термiн експлуатацii даного приладу.
Здiйснено розрахунок рiчного економiчного ефекту, який складаi 4100гр.
1. Загально-технiчна частина
1.1 Призначення i технiчна характеристика приладу
Апарат для ультразвуковоi терапii використовуiться для лiкування низькочастотним ультразвуком хворих з гiнекологiчними захворюваннями. Апарат застосовуiться в гiнекологiчних вiддiленнях клiнiк i лiкарень. Застосування апарата даi високий лiкувальний ефект i не викликаi хворобливих вiдчуттiв у пацiiнтки.
Апарат призначений для експлуатацii при температурi навколишнього повiтря вiд 10 до 35В°С, вiдносноi вологостi 80 % при температурi 25В°С и атмосферному тиску вiд 84 до 106,6кПа (вiд 630 до 800 мм рт. ст.).
ТЕХНРЖЧНРЖ ХАРАКТЕРИСТИКИ:
1. Робочi частоти апарата (22
1,65) кГц i (44
4,4) кГц.
2. Амплiтуда ультразвукових коливань на робочих кiнцях хвилеводiв, що знаходяться в повiтрi, (2
1) i (5
2) мкм.
3. Установка амплiтуди здiйснюiться схiдчасто за допомогою перемикача.
4. Час установлення робочого режиму не перевищуi 30с з моменту включення апарата.
5. Режим роботи повторно-короткочасний: експозицiя 2 с, пауза 5с.
6. Час процедури установлюiться вiд 10 з до 9 хв. iз дискретнiстю 10с i витримуiться з точнiстю
5 % вiд встановленого значення.
7. Апарат працюi вiд мережi змiнного струму частотою (50
0,5) Гц iз номiнальною напругою 220 В при вiдхиленнi напруги мережi на
10 % вiд номiнального значення.
8. Пiдключення апарата до мережi - через розетку з контактом, що заземлюi.
9. Потужнiсть, споживана апаратом вiд мережi, не бiльш 230В
А.
10. Час безперервноi роботи в повторно-короткочасному режимi - не бiльш 8 год.
11. Маса апарата в повному комплектi постачання без транспортного упакування - не бiльш 20 кг. Маса випромiнювача - не бiльш 0,8 кг.
12. Габаритнi розмiри генератора 415х265х138мм, габаритнi розмiри перетворювачiв ø 50x220 мм i ø 50х260 мм.
13. Середнiй термiн служби апарата - не менш 5 рокiв. Критерiiм граничного стану, що визначаi списання апарата, i неможливiсть його вiдновлення при поточному ремонтi до вiдповiдностi вимогам.
14. Установлений безвiдмовний наробiток апарата - не менш 4000 циклiв. Критерiiм вiдмовлення i невiдповiднiсть апарата вимогам.
1.2 Критичний аналiз лiтературних джерел та iснуючих для проектованого апарата аналогiвВ даний час застосовуються такi апарати для ультразвуковоi терапii.
"TUR US 6 - 1" (ФРН) - ультразвуковий фiзiотерапевтичний апарат, може працювати як у безперервному, так i в iмпульсному режимi.
"УЗТ 101" - прилад, застосовуваний для лiкування периферичноi нервовоi системи, опорно-рухового апарата.
"Лор - 3" - апарат для лiкування тонзилiтiв, гайморитiв, ринiтiв. Основнi технiчнi данi: частота ультразвукових коливань 880 кГц +1%; iнтенсивнiсть ультразвукових коливань регулюiться чотирма ступiнями 0,2; 0,4; 0,6; 0,8 Вт/см2; ефективна площа випромiнювача XT, Г-2 см2, кожного випромiнювача Р-0,4 см2; i iмпульсний режим коливань при тривалостi iмпульсiв 10 мс i частотi проходження 50 Гц; тривалiсть процедури (експозицiя) постiйна 6
1 хв.; живлення вiд мережi змiнного струму частотою 50 Гц, напругою 220 В
10%; по захисту вiд поразки електричним струмом апарат виконаний по класу 01; габаритнi розмiри 320
208
104 мм; маса не бiльше 5 кг.
Комплекс "Байкал" використовуiться для руйнування каменiв при сечокамтАЩяноi хвороби.
"Узум" - апарат, використовуваний для розрiзування тканин при хiрургiчних операцiях i зупинки кровотечi.
"УТП - 1" - переносний апарат для ультразвуковоi терапii. Основнi технiчнi данi апарата: частота ультразвукових коливань 880 кГц; максимальна потужнiсть ультразвуку 8 - 10 Вт; максимальна iнтенсивнiсть 2 - 2,5 Вт/см2 (площа випромiнювача 4 см2). Регулювання потужностi здiйснюiться 10-ю ступiнями. Апарат працюi як у безперервному, так i в iмпульсному режимах при тривалостi iмпульсiв 10 В± 2; 4 В± 1; 2 В± 0,5 мсек. i частотi повторення iмпульсiв 50 Гц; живлення вiд мережi змiнного струму частотою 50 Гц, напругою 127 i 220 В з вiдхиленнями вiд +5% до - 15% вiд номiнального; максимальна споживана з мережi потужнiсть 165 Вт. Маса апарата близько 13 кг.
"Ультразвук - Т5". Як п'iзоелектричний перетворювач використовуiться керамiка з титанату барiю. Це дозволило понизити напругу живлення перетворювача. Замiсть компенсатора напруги живильноi мережi в цьому апаратi використовуються схеми стабiлiзацii вихiдноi напруги й стабiлiзатора розжарення ламп. Незалежнiсть вихiдних параметрiв апарата вiд напруги живлення спростило його експлуатацiю i пiдвищило точнiсть дозиметрii. Основнi технiчнi данi апарата: частота ультразвукових коливань 880 кГц; максимальна потужнiсть ультразвуку при роботi з випромiнювачем з активною площею 4 см2 8 Вт, при роботi з випромiнювачем з активною площею 1 см2 1 Вт; апарат працюi як у безперервному, так i в iмпульсному режимах при тривалостi iмпульсiв 10 i 4 мсек. i частотi повторення iмпульсiв 50 кГц; живлення вiд мережi змiнного струму напругою 110, 127 i 220 В, частотою 50 Гц iз вiдхиленнями +5% - 10% вiд номiналу; потужнiсть, споживана, споживана з мережi, не бiльш 130 Вт; маса апарата не бiльш 8 кг. Керування апаратом для проведення процедур не вiдрiзняiться вiд керування апаратом "УТП - 1", особливiсть - наявнiсть клавiшного переключення iнтенсивностi й роду роботи, а також звуковоi сигналiзацii про закiнчення процедури.
"УТП - 3М" - портативний апарат для ультразвуковоi терапii. Призначений для впливу на поверхневi шари тканин i знаходять основне застосування в дерматологii. Основнi технiчнi данi апарата: частота ультразвукових коливань 2640 кГц; максимальна потужнiсть ультразвуку при роботi з випромiнювачем з активною площею 4 см2 12 Вт, при роботi з випромiнювачем з активною площею 1 см2 3 Вт; апарат працюi як у безперервному, так i в iмпульсному режимах при тривалостi iмпульсiв 10 мсек. i частотi повторення iмпульсiв 50 кГц; живлення вiд мережi змiнного струму напругою 127 i 220 В, частотою 50 Гц iз вiдхиленнями +5% - 15% вiд номiналу; потужнiсть, споживана, споживана з мережi, не бiльш 130 Вт; маса апарата не бiльш 12 кг. Керування апаратом для проведення процедур: не вiдрiзняiться вiд керування апаратом "УТП - 1".
"УТС - 1" - стацiонарний апарат для ультразвуковоi терапii. Основнi технiчнi данi апарата: частота ультразвукових коливань 880 кГц; максимальна потужнiсть ультразвуку 20 Вт; регулювання потужностi плавна; апарат працюi як у безперервному, так i в iмпульсному режимах при тривалостi iмпульсiв 10, 4 i 2 мсек. i частотi повторення iмпульсiв 50 кГц; живлення вiд мережi змiнного струму напругою 127 i 220 В, частотою 50 Гц iз вiдхиленнями вiд +5% до - 15% вiд номiналу; потужнiсть, споживана з мережi, не бiльш 280 Вт; маса апарата 23 кг.
Апарат для ультразвуковоi терапii УЗТ-31. Апарат призначений для лiкування акушерсько-гiнекологiчних захворювань, але застосовуiться також в оториноларингологii, стоматологii дерматологii й в iнших областях медицини. Апарат розроблений ВНИИМП i випускаiться Московським заводом ЕМА.
Основнi технiчнi данi апарата: частота ультразвукових коливань 2,64 МГц +0,1%; iнтенсивнiсть ультразвукових коливань регулюiться чотирма ступiнями 0,05; 0,2; 0,5 i 1,0 Вт/см2; ефективна площа великого випромiнювача 2 см2 малого-0,5 см2; передбачений iмпульсний режим роботи при тривалостi iмпульсiв 2, 4 i 10 мс, частотi проходження 50 Гц; живлення вiд мережi змiнного струму частотою 50 Гц напругою 220 В +10%; споживана потужнiсть не бiльш 50 ВА; по захисту вiд ураження електричним струмом апарат виконаний по класу I; габаритнi розмiри 342
274
142 мм; маса (з комплектом) не бiльше 10 кг.
Використаний в данiй роботi апарат i найбiльш досконалим i сучасним апаратом, який використовуiться в гiнекологii. Вiн маi такi технiчнi характеристики.
Використовуiться для лiкування низькочастотним ультразвуком хворих з гiнекологiчними захворюваннями. Апарат застосовуiться в гiнекологiчних вiддiленнях клiнiк i лiкарень. Застосування апарата даi високий лiкувальний ефект.
Робочi частоти апарата (22
1,65) кГц i (44
4,4) кГц., амплiтуда ультразвукових коливань на робочих кiнцях хвилеводiв, що знаходяться в повiтрi, (2
1) i (5
2) мкм. Установка амплiтуди здiйснюiться схiдчасто за допомогою перемикача. Апарат працюi вiд мережi змiнного струму частотою (50
0,5) Гц iз номiнальною напругою 220 В при вiдхиленнi напруги мережi на
10 % вiд номiнального значення. Пiдключення апарата до мережi - через розетку з контактом, що заземлюi. Потужнiсть, споживана апаратом вiд мережi, не бiльш 230В
А.
Сучасна технiка широко використовуi принцип керування енергiiю, який дозволяi за допомогою затрати невеликоi ii кiлькостi керувати енергiiю набагато бiльшою.
Керування енергiiю, при якому процес керування безперервний, плавний та однозначний, називають пiдсиленням; пристрiй, який здiйснюi процес пiдсилення, називають пiдсилювачем.
Форма як керуючоi, так i керованоi енергii може бути рiзноманiтною - електричною, механiчною, свiтловою i т.д.; пiдсилювачi, в яких як керуюча, так i керована енергiя i електричною енергiiю називають пiдсилювачами електричних сигналiв.
Пiдсилення сигналiв здiйснюiться в пiдсилювачi за допомогою пiдсилюючих елементiв - особливих пристроiв, якi володiють керуючими властивостями.
Керуюче джерело живлення, вiд якого сигнали, якi потрiбно пiдсилити, надходять на пiдсилювач, називають джерелом сигналу, а ланцюг пiдсилювача, в який цi сигнали вводять, - вхiдним ланцюгом або входом пiдсилювача. Пристрiй, який i споживачем пiдсилених сигналiв, називають навантаженням пiдсилювача, а ланцюг пiдсилювача, до якого пiдключають навантаження, - вихiдним ланцюгом або виходом пiдсилювача.
Потужнiсть пiдсилених сигналiв, яка вiддаiться пiдсилювачем в навантаження, завжди бiльша потужностi сигналiв, яка пiдводиться до входу.
Джерело керованоi енергii, яка перетворюiться пiдсилювачем в енергiю пiдсилюваних сигналiв, називають джерелом живлення пiдсилювача або основним джерелом живлення. Крiм основного, пiдсилювач нерiдко маi допомiжнi джерела живлення, енергiя яких не перетворюiться в пiдсилюванi сигнали, а використовуiться для приведення пiдсилюючих елементi в робочий стан.
Пiдсилювачi можна класифiкувати за характером пiдсилюваних сигналiв, за частотою пiдсилюваних частот, за призначенням пiдсилювача, за родом використаних пiдсилюючих елементiв.
За характером пiдсилюваних сигналiв розрiзняють:
1. Пiдсилювачi гармонiйних сигналiв, або гармонiйнi пiдсилювачi, призначенi для пiдсилення безперервних перiодичних та квазiперiодичних електричних сигналiв, гармонiйнi складовi яких змiнюються набагато повiльнiше тривалостi нестацiонарних процесiв в ланцюгах пiдсилювача.
2. Пiдсилювачi iмпульсних сигналiв, або iмпульснi пiдсилювачi, призначенi для пiдсилення електричних iмпульсiв рiзноi форми i величини. Нестацiонарнi процеси в ланцюгах таких пiдсилювачiв повиннi протiкати настiльки швидко, щоб форми пiдсилюваних сигналiв цими процесами майже не спотворювалися.
За шириною смуги i абсолютними значеннями пiдсилюваних пiдсилювачем частот розрiзняють:
1. Пiдсилювачi постiйного струму (точнiше, пiдсилювачi повiльно змiнюючихся напруг i струмiв), якi пiдсилюють електричнi коливання любоi частоти в межах вiд нижчоi частоти fнВо0 до вищоi робочоi частоти fв, тобто пiдсилюючий як змiннi складовi сигналу, так i його постiйну складову.
2. Пiдсилювачi змiнного струму, якi пiдсилюють лише змiннi складовi сигналу в смузi частот вiд нижчоi робочоi частоти fн до вищоi робочоi частоти fв.
3. Пiдсилювачi високоi частоти, призначенi для пiдсилення електричних коливань модульованоi високоi частоти.
4. Пiдсилювачi промiжноi частоти, призначенi для пiдсилення електричних сигналiв модульованоi промiжноi (перетвореноi) частоти. Пiдсилювачi як високоi, так i промiжноi частоти характеризуються малою величиною вiдношення вищоi робочоi частоти до нижчоi (звичайно fв/fн<1,1).
5. Пiдсилювачi низькоi частоти, призначенi для пiдсилення неперетворених (преривчатих) електричних коливань.
Пiдсилювачi з вищою робочою частотою близько мегагерца i вище i нижчою робочою частотою близько кiлогерца або менше мають дуже велике вiдношення вищоi частоти до нижчоi; такi пiдсилювачi називають широкосмуговими.
Вибiрковими або селективними називають пiдсилювачi, якi пiдсилюють сигнали в дуже вузькiй смузi частот, пiдсилення яких рiзко падаi за межами цiii смуги; iх подiляють на резонанснi, частотна характеристика яких маi вид резонансноi кривоi, та смуговi, пiдсилення яких майже постiйно в вузькiй смузi частот i рiзко падаi за ii межами.
Пiдсилювачi, в яких сигнали пiдсилюються без перетворення iх частоти, називають пiдсилювачами прямого пiдсилення; пiдсилювачi, в яких частота пiдсилюваних сигналiв перетворюiться, називають пiдсилювачами з перетворенням.
За родом використаних в пiдсилювачi елементiв розрiзняють транзисторнi, ламповi, магнiтнi, дiоднi, молекулярнi i т.д. пiдсилювачi.
![]() |
Розглянемо призначення i структуру основних вузлiв пiдсилюючого пристрою, зображених на рис.1.1.
Рис.1.1 Блок-схема пiдсилюючого пристрою.
Вхiдний пристрiй служить для передачi сигнала вiд джерела у вхiдний ланцюг першого пiдсилюючого елемента. Його використовують, коли безпосереднi пiдключення джерела сигналу до входа пiдсилювача неможливе або недоцiльне. Вхiдний пристрiй у видi симетруючого трансформатора широко використовують для перетворення несиметричного вхiдного ланцюга пiдсилювача в симетричний. Вхiдний пристрiй у виглядi звичайного трансформатора широко використовують для узгодження (для отримання умов, близьких до узгодження) вихiдного опору джерела сигналу i вхiдного опору першого пiдсилюючого елемента, що iнодi i необхiдним для джерла сигнала, а також дозволяi отримати найбiльшу напругу сигналу на входi пiдсилювача.
Вхiдний пристрiй використовують також для попередження проходження постiйноi складовоi струму або анпруги змiщення першого пiдсилюючого елемента в джерело сигналу i попадання постiйноi складовоi вiд джерела на вхiд пiдсилюючого елемента, якi перешкоджають правильному режиму роботи джерела сигналу i виводять робочу точку пiдсилюючого елемента з ii правильного положення; якщо вхiдний пристрiй використовують тiльки для роздiлення постiйних складових джерела сигналу i вхiдного ланцюга, його виконують простiше - у виглядi роздiльчого конденсатора. При можливостi безпосереднього включення джерела сигналу у вхiдний ланцюг пiдсилювача вхiдний пристрiй не використовують.
Призначення попереднього пiдсилювача - пiдсилити напругу, струм i потужнiсть сигналу до величини, необхiдноi для подачi на вхiд потужного пiдсилювача. Попереднiй пiдсилювач може складатися з декiлькох каскадiв попереднього пiдсилення; кiлькiсть останнiх визначаiться необхiдним пiдсиленням. Якщо напруга, струм i потужнiсть, якi вiддаються джерелом сигналу достатнi для пiдведення до входу потужного пiдсилювача, попереднiй пiдсилювач у складi пристрою вiдсутнiй.
Потужний пiдсилювач призначений для вiддачи в навантаження необхiдноi потужностi сигналу. Транзисторнi пiдсилювачi з вихiдною потужнiстю декiлька ватт i вище звичайно мають 2-3 каскади потужностi пiдсилення, так як останнiй каскад потребуi подачi на вхiд значноi потужностi сигналу, яку повинен вiддавати попереднiй каскад, який i при цьому також каскадом потужного пiдсилення. Коли навантаженням пiдсилювача i невелика iмнiсть, на навантаженнi потрiбно забезпечити лише напругу сигналу певноi величини, а не задану вихiдну потужнiсть; а в цьому випадку потужний пiдсилювач не потрiбний i вихiдний каскад пiдсилюючого пристрою являi собою каскад попереднього пiдсилення.
Вихiдний пристрiй служить для передачi пiдсиленого сигналу з вихiдного ланцюга останнього пiдсилюючого елемента в навантаження i використовуiться тодi, коли безпосереднi пiдключення навантаження до вихiдного ланцюга неможливе або недоцiльне. Вихiдний пристрiй у виглядi симетруючого трансформатора використовують при роботi несиметричного вихiдного каскаду на симетричне навантаження, наприклад симетричну лiнiю звтАЩязку.
Вихiдний пристрiй у виглядi вихiдного трансформатора дуже часто використовують для створення пiдсилюючому елементу вихiдного каскаду найвигiднiшого опору навантаження, при якому цей каскад вiддасть необхiдну потужнiсть при високому коефiцiiнтi корисноi дii i малих нелiнiйних спотвореннях, а iнодi i при необхiдностi узгодження вихiдного опору з опором навантаження.
Для роздiлення постiйних складових струму i напруги вихiдного ланцюга i навантаження використовують вихiдний пристрiй у виглядi роздiльного конденсатора; при можливостi безпосереднього включення навантаження у вихiдний ланцюг кiнцевого каскаду вихiдний пристрiй не використовують.
Основнi технiчнi показники пiдсилювачiв. Вхiднi i вихiднi данi.
При посиленнi сигналiв пiдсилювач трохи змiнюi iхню форму; вiдхилення форми вихiдного сигналу вiд форми вхiдного називають викривленнями. Данi, що характеризують властивостi пiдсилювача i внесенi iм викривлення, називають показниками. Основними показниками пiдсилювача i: вхiднi i вихiднi данi, коефiцiiнти пiдсилення i корисноi дii, частотна, фазова i перехiдна характеристики, рiвень внутрiшнiх перешкод, нелiнiйнiсть, стабiльнiсть, надiйнiсть.
Вхiдними даними пiдсилювача i: його вхiдна напруга Uвх, вхiдний струм Iвх i вхiдна потужнiсть сигналу Рвх, при яких пiдсилювач вiддаi в навантаження задану потужнiсть, струм або напругу, а також вхiдний опiр пiдсилювача Zвх. Вхiдний опiр пiдсилювача в загальному випадку комплексно, але вхiдну потужнiсть, струм i напругу звичайно визначають в умовах, при яких вхiдний опiр можна вважати активному i рiвним Rвх; у цьому випадку
Uвх=IвхRвх; Rвх=Uвх/Iвх; Рвх=UвхIвх.
Джерело сигналу, що пiдключаiться до входу пiдсилювача, характеризуiться електрорушiйною силою Едж i внутрiшнiм опором Zдж.
До вихiдних даних вiдносяться: розрахункова, тобто задана технiчними вимогами, потужнiсть сигналу Pнагр вiддаiться пiдсилювачем у навантаження i називана вихiдною потужнiстю пiдсилювача; вихiдна напруга сигналу Uвих або вихiдний струм сигналу Iвих, що вiддаються пiдсилювачем при роботi його на розрахунковий опiр навантаження Zнагр, а також вихiдний опiр пiдсилювача Zвих.
Опiр навантаження пiдсилювача в загальному випадку комплексно, але вихiдну потужнiсть, струм i напругу також звичайно визначають в умовах, при яких навантаження можна вважати активноi i рiвноi Rнагр; при цьому
Uвих=IвихRнагр; Рнагр=IвихUвих=I2вихRнагр=U2вих/Rнагр.
Вихiдний опiр пiдсилювача в загальному випадку також комплексно, однак воно рiдко i iстотним показником, а тому звичайно не вказуiться.
Коефiцiiнти пiдсилення i коефiцiiнти корисноi дii.
Коефiцiiнт пiдсилення напруги К, називаний звичайно просто коефiцiiнтом пiдсилення пiдсилювача, являi собою вiдношення сталого значення напруги сигналу на виходi до напруги сигналу на входi пристрою:
К=Uвих/Uвх (1)
Наскрiзний коефiцiiнт пiдсилення напруги К* являi собою вiдношення вихiдноi напруги до ЕРС джерела сигналу Едж:
К*=Uвих/Едж (2)
Вiдношення сталого значення струму сигналу на виходi до струму сигналу на входi являi собою коефiцiiнт пiдсилення струму Kт а вiдношення потужностi сигналу в навантаженнi пiдсилювача до потужностi сигналу на входi - коефiцiiнт пiдсилення потужностi Км:
Кт=Iвих/Iвх; Км=Рнагр/Рвх
Коефiцiiнти пiдсилення напруги i токи i комплексними величинами, тому що вихiдна напруга i струм через наявнiсть у навантаженнi i ланцюгах пiдсилювача реактивних складовi опори зрушенi по фазi щодо вхiдних значень.
У зв'язку з тим, що сприйняття органiв почуттiв людини пiдкоряiться логарифмiчному законовi, абсолютну величину (модуль) коефiцiiнтiв пiдсилення нерiдко виражають у логарифмiчних одиницях - децибелах або неперах, для чого користуються спiввiдношеннями:
К [дб] =20lg; Кт [дб] =20lgKт; Км [дб] =20lgKм;
К [неп] =ln; Кт [неп] =lnKт; Км [неп] =lnKм; (3)
![]()
![]()
де е - основа натуральних логарифмiв. З (3) випливаi, що
Ва(ДО; Кт; Км) [неп] =1,115 (ДО; Кт; Км) [дб] (4)
Коефiцiiнт корисноi дii вихiдного ланцюга пiдсилювального каскаду η являi собою вiдношення потужностi сигналу Р~, що вiддаiться витiвкою ланцюгом, до споживанiй нею потужностi Ро вiд джерела живлення вихiдного ланцюга:
η=P~/P0 (5)
ККД вихiдного ланцюга i важливим показником економiчностi роботи каскаду i використовуiться для оцiнки властивостей рiзних режимiв роботи пiдсилювальних елементiв. Для оцiнки економiчностi роботи могутнiх пiдсилювачiв використовують поняття коефiцiiнта корисноi дii пiдсилювача ηпiдс, рiвного вiдношенню вiддаiться пiдсилювачем у навантаження потужностi сигналу Рнагр до сумарноi потужностi ΣР, споживаноi iм вiд усiх джерел харчування:
Ηпiдс= Рнагр/ ΣР (6)
Частотна i фазова характеристики.
Форма складного гармонiйного сигналу на виходi лiнiйного чотириполюсника вiдрiзняiться вiд форми сигналу на його входi, якщо
1) гармонiйнi складового вхiдного сигналу змiнюються (пiдсилюються або послабляються) чотириполюсником неоднаково. Змiни форми сигналу, викликанi цiiю причиною, називають частотними перекручуваннями;
2) внесенi чотириполюсником фазовi зрушення змiнюють взаiмне розташування гармонiйних складових у вихiдному сигналi. Викликуванi цим змiни форми вихiдного сигналу називають фазовими перекручуваннями.
Тому що частотнi i фазовi перекручування можуть виникати в лiнiйному електричному ланцюзi, що не мiстить нелiнiйних елементiв, них називають лiнiйними перекручуваннями.
Представивши вихiдну напругу пiдсилювача на частотi ω як вектор, зрушений на кут φω стосовно вектора вхiдноi напруги Uвх, на пiдставi (1) одержимо
К=
(7)
вiдкiля видно, що коефiцiiнт пiдсилення на будь-якiй частотi також i вектором, який характеризуiться модулем Кω=Uвих. ω/Uвх i фазовим кутом φω, який являi собою кут зрушення фази мiж вихiдною i вхiдною напругами пiдсилювача
Якщо вiдкласти вектор коефiцiiнта пiдсилення пiдсилювача Кω у площинi комплексних чисел або полярнiй системi координат, то при змiнi частоти сигналу ω вiд 0 до ∞ кiнець вектора опише криву, називану частно-фазовой характеристикою пiдсилювача або його годографом коефiцiiнта пiдсилення (рис 1.2). Частотнофазова характеристика мiстить повну iнформацiю як про залежностi величини коефiцiiнта пiдсилення вiд частоти, так i про змiну з частотою внесеного пiдсилювачем кута зрушення фази, характеристики такого типу (годографи) зручнi для аналiзу стiйкостi пiдсилювачiв з негативним зворотним зв'язком i визначення деяких iхнiх показникiв. Для судження про внесений пiдсилювачем лiнiйних викривлень частотнофазову характеристику не використовують тому що для цiii мети вона недостатньо наочна.

Рис.1.2 Частотнофазова характеристика пiдсилювача.

Рис.1.3 Частотна характеристика пiдсилювача
Оцiнку внесених пiдсилювачем частотних спотворень роблять по його частотнiй характеристицi (називаною також амплiтудно-частотною характеристикою), що представляi собою графiк залежностi модуля коефiцiiнта пiдсилення До вiд частоти (мал.1.3), де по вертикальнiй осi вiдкладають К в лiнiйному або логарифмiчному масштабi (або вихiдна напруга Uвих, що вiдповiдаi незмiнному значенню вхiдноi напруги Uвх) i по горизонтальнiй осi - частоту f у герцах (або кутову частоту ω=2πf) у логарифмiчному масштабi. Необхiднiсть застосування логарифмiчного масштабу на осi частот диктуiться широким дiапазоном робочих частот сучасних пiдсилювачiв.
Дiапазоном робочих частот пiдсилювача гармонiйних сигналiв називають смугу частот вiд нижчоi робочоi частоти fн до вищоi робочоi частоти fв, у межах якоi абсолютна величина (модуль) коефiцiiнта пiдсилення, а iнодi i його фаза не повиннi виходити за межi заданих допускiв.
Дiапазон робочих частот, а отже, i частоти fн i fв визначаються призначенням пiдсилювача; iх вибирають у вiдповiдностi зi спектральним складом посилюваних сигналiв.
Амплiтудна характеристика i динамiчний дiапазон.
Амплiтудною характеристикою пiдсилювача називають залежнiсть амплiтуди (або дiючого значення) напруги сигналу на виходi, вiд амплiтуди (або дiючого значення) напруги сигналу на входi. Тому що коефiцiiнт пiдсилення iдеального пiдсилювача надаi собою постiйну величину, що не залежить вiд величини вхiдного сигналу, його амплiтудна характеристика являi собою пряму. минаючу через початок координат; пiд кутом, обумовленим посиленням пiдсилювача (мал.1.4, пунктир).

Рис.1.4 Амплiтудна характеристика пiдсилювача
Амплiтудна характеристика реального пiдсилювача (мал.1.4, суцiльна лiнiя) не проходить через початок координат, а згинаiться при малих вхiдних напругах, перетинаючи вертикальну вiсь у точцi Uш, тому що при вiдсутностi вхiдного сигналу вихiдна напруга пiдсилювача дорiвнюi напрузi власних шумiв у його вихiдному ланцюзi Uш. При занадто великих вхiдних напругах реальна амплiтудна характеристика також розходиться з iдеальноi, згинаючи внаслiдок перевантаження нелiнiйних елементiв, що мiстяться в схемi пiдсилювача, в основному тому, що амплiтуда сигналу на останньому (вихiдному) пiдсилювальному елементi при цьому виходить за межi робочоi дiлянки його характеристики.
З мал.3 видно, що реальний пiдсилювач може пiдсилювати пiдведенi до його входу сигнали з напругою не нижче Uвхмiн тодi як бiльш слабкi сигнали будуть маскуватися (заглушатися) напругою власних шумiв пiдсилювача Uш, i не вище Uвхмакс тому що iнакше пiдсилювач буде вносити дуже великi нелiнiйнi спотворення. Вiдношення Uвхмакс/Uвх. мiн характеризуi дiапазон напруг сигналу, посилюваних даним пiдсилювачем без надмiрних перешкод i перекручувань, i називаiться динамiчним дiапазоном пiдсилювача:
Ду=Uвхмакс/Uвхмiн; Ду (дБ) =20lgДу=20lgUвх. макс/Uвх. мiн (8)
У бiльшостi випадкiв напруга сигналу, пiдведена до входу пiдсилювача, не i постiйною величиною, а змiнюiться вiд найбiльшого значення Uсигн. макс до найменшого Uсигн. мiн. Вiдношення найбiльшоi напруги до найменшого характеризуi робочий дiапазон напруг даного джерела сигналу i називаiться динамiчним дiапазоном сигналу:
Дс=Uсигн. макс/Uсигн. мiн; Дс (дБ) =20lgДс=20lgUсигн. макс/Uсигн. мiн (9)
Щоб пiдсилювач мiг пiдсилювати весь дiапазон напруг джерела сигналу, динамiчний дiапазон пiдсилювача повинний бути бiльше або дорiвнюi динамiчному дiапазоновi сигналу, тобто Ду=Дс. Якщо цю вимога задовольнити не вдаiться, то для посилення з припустимими спотвореннями i перешкодами сигналiв, що надходять на пiдсилювач, динамiчний дiапазон сигналу стискають за допомогою автоматичного регулятора посилення; iнодi для цiii мети використовують ручний регулятор.
Пiдсилювачi потужностi.
Основною задачею пiдсилювача потужностi i забезпечення на навантаженнi заданоi потужностi корисного сигналу. Бiльшiсть електронних пiдсилювачiв складаiться з декiлькох каскадiв попереднього посилення напруги сигналу й одного або двох каскадiв посилення потужностi, називаних вiдповiдно предоконечным i кiнцевим каскадами.
Пiдсилювачi потужностi мають ряд особливостей у порiвняннi з пiдсилювачами напруги. Зовнiшнiми навантаженнями кiнцевих каскадiв звичайно служать обмотки електродвигунiв, реле, динамiчних гучномовцiв i т.д., опору яких у бiльшостi випадкiв мають порядок одиниць i десяткiв омiв. У той же час вихiднi опори транзисторiв i ламп, до яких пiдключаiться зовнiшнi навантаження, складають тисячi омiв i бiльш. А тому що максимальна потужнiсть, видiлювана в навантаженнi, виникаi за умови рiвностi внутрiшнього опору джерела й опору навантаження, необхiдно погодити цi опори один з одним. Ця задача вирiшуiться за допомогою погоджуючого трансформатора погодить, називаного вихiдним. Первинну обмотку вихiдного трансформатора включають у колекторний ланцюг транзистора або анодний ланцюг лампи, а до вторинноi обмотки пiдключають зовнiшнi навантаження пiдсилювача потужностi. Тодi опiр зовнiшнього навантаження Rн, приведений до первинноi обмотки трансформатора, буде мати величину R'н, обумовлену коефiцiiнтом трансформацii трансформатора kт.
R'н= Rн kт2= Rн (ω1/ω2) 2, (10)
де ω1 i ω2 - вiдповiдно число виткiв первинноi i вторинноi обмоток трансформатора.
Пiдбором коефiцiiнта трансформацii можна домогтися оптимального режиму роботи пiдсилювача потужностi. При вихiдному опорi пiдсилювача потужностi Rвих= R'н формули (10) знаходимо
kт=ω1/ω2=
(11)
Величина вихiдноi потужностi Рвих узалежностi вiд призначення пiдсилювача може складати вiд часток вата до десяткiв кiловатiв i бiльш. Ця потужнiсть передаiться навантаженню Rн пiдсилювача i дорiвнюi
Рвих=
Uвих. т/Rн (12)
де Uвих. m=IнmRн - амплiтуда перемiнноi напруги на навантаженнi Rн.
Чим бiльше вихiдна потужнiсть пiдсилювача, тим бiльшого практичного значення набуваi його коефiцiiнт корисноi дii (ККД), тому що споживання енергii вiд джерел живлення може виявитися досить значним. Тому в пiдсилювачах потужностi часто використовують режим класу В, що забезпечуi бiльш високий ККД, чим режим класу А. Але в режимi класу В виникають значнi нелiнiйнi перекручування. Для iхнього зменшення служать спецiальнi двотактнi пiдсилювачi потужностi, а в однотактных пiдсилювачах потужностi приходиться застосовувати тiльки режим класу А.
Як правило, двотактнi схеми пiдсилювачiв потужностi на лампах застосовують при вихiднiй потужностi понад 2-6 Вт, а на транзисторах - уже при потужностi бiльш 50-100 мВт. Для одержання значноi вихiдноi потужностi (порядку сотень ват i вище) застосовують потужнi генераторнi лампи.
Однотактные пiдсилювачi потужностi.
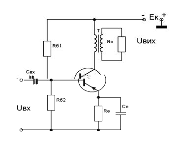
На мал.1.5 представлена схема однотактного пiдсилювача потужностi на транзисторi.

Рис.1.5 Схема однотактного пiдсилювача потужностi.
Конденсатори Свх i вхiдними роздiловими, резистори Rб1 i Rб2 утворять дiльник, що створюi необхiдний зсув на базу транзисторiв, а резистор Rе i конденсатор Се i елементами температурноi стабiлiзацii режиму роботи каскаду.
Розрахунок основних величин, що характеризують режим роботи пiдсилювача потужностi, проводять графоаналiтичним методом по вихiдних характеристиках транзистора або анодних характеристик лампи. При цьому граничнi експлуатацiйнi величини пiдсилювальних приладiв не повиннi бути перевищенi. Для транзистора цими величинами i максимальна напруга колектора Uкмакс максимальний струм колектора Iкмакс i максимальна потужнiсть, що розсiюiться на колекторi транзистора, Ркмакс.
Двотактнi пiдсилювачi потужностi.
Схема двотактного пiдсилювача потужностi на транзисторах i часових дiаграмах, що пояснюють принцип його роботи, данi на мал.1.6 а i б.
Двотактний пiдсилювач потужностi складаiться з двох симетричних плiч на транзисторах VI i V2 з максимально близькими параметрами i працюючими в однакових режимах. Звичайно двотактнi пiдсилювачi потужностi працюють у режимi посилення класу В, тому що при цьому iхнiй КПД найбiльший. Напруга зсуву на бази транзисторiв у режимi класу У вибирають таким чином, щоб робоча крапка знаходилася на нижньому кiнцi лiнii навантаження й обоi транзистора при вiдсутностi сигналу були замкненi. У схемi мал.1.6 а, це досягаiться пiдбором спiввiдношення опору резисторiв RВместе с этим смотрят:
РЖсторiя виникнення та розвитку масажу
Азотные и кислородные ванны, нафталановая нефть
Акушерська операцiя - накладання акушерських щипцiв
