Лазерные терапевтические приборы
В настоящее время лазерное излучение с большим или меньшим успехом применяется в различных областях науки. Уникальные свойства излучения лазеров, такие, как монохроматичность, когерентность, малая расходимость и возможность при фокусировке получать очень высокую плотность мощности на облучаемой поверхности обеспечили широкое применение лазеров. Использование квантовой электроники оказалось, в частности, очень полезным для клинической медицины. В медицинских целях используются, в основном, твердотельные и газовые лазеры. Импульсные твердотельные лазеры применяют преимущественно в офтальмологии для операций поВа устранению отслоения сетчатки глаза и при лечении глаукомы. Для этих целей была разработана специальная аппаратура с использованием неодимовых и рубиновых лазеров. Для операций с рассечением тканей импульсные лазеры оказались непригодны, поэтому для этих целей применяют лазеры непрерывного действия. В России лазеры применяются в биологии и медицине уже более 30 лет. Исторически сложилось так, что приоритет в раскрытии механизмов и в биологическом применении находится в странах бывшего СССР. В Советском Союзе была создана хирургическая аппаратура на СО2 лазерах. Такие хирургические установки применяют в общей хирургии, онкологии и других областях. [3]
Установками на основе аргоновых лазеров непрерывного действия с использованием специальных световодов пользуются медики при внутриполостных операциях.
В лазеротерапии применяются световые потоки низкой интенсивности, не более 100 мВт/см кв., что сопоставимо с интенсивностью излучения Солнца на поверхности Земли в ясный день. Поэтому такой вид лазерного воздействия называют низкоинтенсивным лазерным излучением (НИЛИ) , в англоязычной литературе Low Level Laser Therapy (LLLT)
В терапии разных болезней широко применяются газовые гелий-неоновые лазеры (ГНЛ). ГНЛ приводит к увеличению содержания в ядрах клеток человека ДНК и РНК, что свидетельствует об интенсификации процессов транскрипции (делений). Это первый этап процесса биосинтеза белков. В связи с этим возникает вопрос о запуске мутаций. Однако доказано, что частота хромосомных мутаций в клетках человека вызванных химическими мутагентами, при воздействии ГНЛ уменьшается. ГНЛ оказывает антимутагенный эффект, активизирует синтез ДНК и ускоряет восстановительные процессы в клетках подвергнутых потоку нейтронов или гамма - радиации. Это позволяет использовать лазерное излучение в онкологии, на вредных производствах, в военной медицине, как профилактический, так и лечебный фактор в комбинации с медикаментами. Положительные результаты получены при лечении трофических язв, ран, воспалительных процессов, некоторых сосудистых заболеваний и в кардиологии. За последние 15 лет механизмы действия во многом раскрыты и уточнены. Воздействие низкоинтенсивных лазеров приводит к быстрому стиханию острых воспалительных явлений, стимулирует репаративные (восстановительные) процессы, улучшает микроциркуляцию тканей, нормализует общий иммунитет, повышает резистентность (устойчивость) организма. [5]
Основными преимуществами, стимулирующими применение лазеров в медицине, являются радикальность лечения, снижение сроков вмешательства, уменьшение числа осложнений, кровопотери, улучшение условий стерильности и т. д.[4]
1. Обзор методов для лечебного воздействия на пациентов
Эффективность лазерной терапии во многом зависит от выбора методов воздействия и (или) их сочетания, а также от того, насколько технически правильно эти методы реализованы [1]
Исключительно важно понимать, что различные методы лазерной терапии не заменяют, а существенно дополняют друг друга, т. к. обеспечивают не только включение нескольких механизмов регулирования и поддержания гомеостаза, но и различных путей их реализации. Это принципиально необходимо для достижения гарантированного и максимально устойчивого эффекта.
Основная цель и задача каждого метода лазерной терапии тАФ пространственно-временная организация лазерного воздействия при оптимальной плотности дозы. Каждая методика имеет свои особенности как в техническом (локализация и площадь светового пятна, доза, время, частота модуляции и др.), так и в клиническом плане. Грамотное, основанное на знании физиологических механизмов действия НИЛИ применение методик лазерной терапии в сочетании с достаточно строгим соблюдением основных принципов синергизма тАФ основа максимально эффективного лечения. Основное разделение методов происходит по локализации воздействия:[1]
В· наружное;
В· внутриполостное;
В· внутрисосудистое;
В· сочетанное или комбинированное.
1.1 Метод наружного воздействия
Наружное воздействие
Обеспечивается следующими основными методиками: контактная, контактно-зеркальная и дистантная. В большинстве случаев применяют стабильный метод, когда излучающая головка находится на одном месте. Значительно реже используют лабильную методику, сканирование (движение) лазерной головкой, например, при сочетанном лазерно-вакуумном массаже [1]
Наружное воздействие дифференцируется также по предполагаемым органам-мишеням НИЛИ. Важно понимать, что в каждом случае мы имеем свои особенности развития ответных физиологических реакций организма, определяющих конечный (лечебный) эффект. Варьирование пространственно-временными параметрами воздействия позволяет с достаточно высокой степенью уверенности задавать направленность отклика (реакции).
1) Местное воздействие на раны, травмы, ожоги, язвы и т. д. предполагает как местное влияние НИЛИ (в первую очередь), так и генерализованные эффекты. Стимулируются в большей степени пролиферация и микроциркуляция, оказывается местное противовоспалительное и иммуно-модулирующее действие.
2) Воздействие на рефлекторные зоны, а именно:
на точки акупунктуры (ТА) тАФ корпоральные и аурикулярные;
на зоны ЗахарьинатАФГеда;
паравертебрально.
3) Воздействие на проекции внутренних органов.
4) Воздействие на проекции сосудистых пучков.
5) Воздействие на проекции иммунокомпетентных органов.
Местное воздействие
Если патологический процесс локализован в поверхностных слоях кожи или слизистой оболочки (повреждения различной этиологии, воспалительные процессы и др.), то воздействие НИЛИ направлено непосредственно на него. В этом случае предоставляются самые широкие возможности в выборе параметров метода. Возможно применение практически любой длины волны излучения или сочетание нескольких спектральных диапазонов; использование импульсных или непрерывных лазеров, а также различных видов модуляции излучения; применение матричных излучателей; сочетание НИЛИ с лекарственными препаратами местного действия (лазерофорез), с постоянным магнитом (магнитолазерная терапия), с вакуумным массажем и т. д.
Различают следующие методики воздействия:
1. контактную, когда излучающая головка находится в непосредственном контакте с облучаемой поверхностью;
2. контактно-зеркальную, когда излучающая головка находится в контакте с облучаемой поверхностью через зеркальную или зеркально-магнитную насадку;
3. дистантную (неконтактную) методику, когда имеется пространство между излучающей головкой и облучаемой поверхностью.(рис.1)

Рис. 1
К контактно-зеркальной методике можно отнести и магнитолазерную терапию, когда используют чаще всего (для АЛТ ВлМатриксВ») зеркальный магнит на 50 мТл (ЗМ-50) для головок ЛО1-ЛО7 или КЛО1-КЛО7, а также магнитную насадку ММ-50 для матричных излучателей МЛ01К и МЛ01КР.
При дистантной методике излучатель иногда находится на значительном расстоянии от поверхности тела, например, накручивается на вакуумную банку или иппликатор при лазерно-вакуумном массаже. Увеличение расстояния приводит к увеличению площади воздействия, следовательно, к снижению дозы. К дистантной, стабильной следует отнести вариант методики лазерно-вакуумной терапии для реализации методики ЛЛОД при лечении эректильной дисфункции.
Воздействие на рефлекторные зоны
Воздействие на точки акупунктуры тАФ корпоральные и аурикулярные.
Точка акупунктуры (ТА) тАФ это проецируемый на кожу участок наибольшей активности системы взаимодействия: покров тела тАФ внутренние органы. Раздражение ТА сопровождается изменениями физиологических характеристик соответствующих органов, нормализующими их нарушенную деятельность. Органонаправленные, сегментарные и общие реакции организма могут иметь не только тонизирующий, но и снижающий тонус характер.
Особенности методик лазерной рефлексотерапии:
малая зона воздействия (диаметр 0,5тАФ3 мм);
неспецифический характер фотоактивации рецепторных структур;
возможность вызвать направленные рефлекторные реакции;
неинвазивность воздействия, асептичность, комфортность;
возможность точного дозирования воздействия;
возможность применения метода для решения практических задач на определенном этапе лечения тАФ как самостоятельного, так и в сочетании с различными медикаментозными, дието- и фитотерапевтическими видами лечения.
Врач должен хорошо знать локализацию ТА и сразу ставить оптическую насадку аппарата на зону нужной ТА с небольшой компрессией мягких тканей перпендикулярно поверхности кожи. (рис.2)

Рис.2
Параметры воздействия при акупунктурной методике: непрерывным или модулированным красным (0,63 мкм) лазерным излучением (АЛТ ВлМатриксВ», головка КЛО3 с акупунктурной насадкой А-3), мощность на торце акупунктурной насадки 0,8тАФ2 мВт (без модуляции) и 0,3тАФ0,8 мВт (с модуляцией), экспозиция на корпоральную ТА 15тАФ30 с. Частота модуляции излучения чаще всего в диапазоне 2тАФ4 Гц [Буйлин В.А., 2002]. При воздействии на аурикулярные точки применяют лазерное излучение с длиной волны 0,532 мкм (зеленый спектр, излучающая головка ЛО-532-1 с акупун-ктурной насадкой А-3), т. к. излучение с данной длиной волны поглощается значительно сильнее, нет рассеяния, и таким образом обеспечивается избирательность воздействия. Мощность на торце акупунктурной насадки 0,5тАФ1,0 мВт (диаметр световода 0,8тАФ1 мм), без модуляции, экспозиция на аурикулярную ТА 5тАФ10 с [1]
Воздействие на зоны Захарьина-Геда
Важным диагностическим критерием для врача служит повышение тактильной и болевой чувствительности в ограниченных участках кожи, наблюдающееся при заболеваниях внутренних органов. Предполагают, что болевые и неболевые кожные афферентные волокна и висцеральные афференты, принадлежащие определенному сегменту спинного мозга, конвергируют на одних и тех же нейронах спиноталами-ческого пути. При этом в какой-то степени теряется информация о том, от каких внутренних органов поступило возбуждение, и кора головного мозга ВлприписываетВ» это возбуждение раздражению соответствующих областей кожи. Подобные кожные боли, наблюдающиеся при заболеваниях внутренних органов, называются отраженными болями, а области, где возникают эти боли, тАФ зонами ЗахарьинатАФГеда. Границы этих зон обычно размытые и соответствуют корешковому распределению кожной чувствительностиВаВаВаВаВа [10].(рис.3)

Рис. 3
Параметры воздействия на зоны ЗахарьинатАФГеда (дерматомы). Чаще всего применяют матрицы из импульсных ИК-лазеров тАФ МЛ01К или импульсных красных лазеров МЛ01КР для АЛТ ВлМатриксВ». Частота повторения импульсов 80 Гц, мощность 40тАФ50 Вт (30тАФ35 Вт для МЛ01КР), в течение 1,5тАФ2 мин, контактно.
Воздействие на паравертебральные зоны
Известно, что низкоинтенсивное лазерное излучение способно непосредственно воздействовать на нервные клетки и влиять на механизмы нейрогуморальной регуляции. Экспериментально-клинические исследования и многолетний практический опыт подтвердили возможность существенного повышения эффективности лазерной терапии при одновременном воздействии на очаг патологии и паравертебральную зону, соответствующую этому очагу. Такое комбинирование методик позволяет усилить эффекты местного воздействия НИЛИ и обеспечить ответную реакцию нервной системы, как на уровне всего организма, так и направленную на очаг патологии [1].
Параметры паравертебральной методики. В урологической практике чаще всего задействуются зоны нижней части грудного, поясничный и крестцовый отделы спинного мозга. Используют две излучающие головки ЛО2 (ЛО3), длина волны излучения 0,89 мкм, импульсная мощность 5тАФ12 Вт, частота 80тАФ300 Гц, контактно-зеркальная методика или МЛТ с зеркальной насадкой 50 мТл (ЗМ-50), стабильно, паравертебрально, 0,5тАФ2 мин на зону.
Воздействие на проекции внутренних органов
Является одним из наиболее распространенных методов. Ранее использовали практически только импульсные инфракрасные (длина волны 0,8тАФ0,9 мкм) лазеры, излучение которых проникает глубже, а импульсный режим оказался наиболее эффективным. В ходе экспериментальных и клинических работ с импульсными лазерами, излучающими в красной области спектра, нами была доказана высокая эффективность ЛТ такими лазерами [1]. Наши данные также позволяют с уверенностью говорить о более высокой эффективности комбинированного воздействия лазерным излучением ИК и красной областей. Для данной методики впервые в мире нами был разработан импульсный лазер, работающий в красной области спектра (0,63тАФ0,65 мкм) [1]. Такие лазеры используются в излучающих головках ЛОК2, МЛ01КР и МЛС-1 для АЛТ ВлМатриксВ».
Применение матричных импульсных лазеров (большая площадь воздействия с равномерно распределенной плотностью мощности излучения) позволяет также значительно повысить эффективность лазерной терапии и получить более стабильный эффект. За счет рассредоточения источников излучения на поверхности тела световой поток воздействует на больший объем биологических тканей по сравнению с точечным излучателем. Благодаря этому обеспечивается наиболее вероятное ВлпопаданиеВ» энергии на патологический очаг, локализация которого не всегда точно известна и может меняться относительно поверхности тела при изменении положения самого пациента.
Параметры методики: матричная импульсная ИК-лазерная головка МЛ01К для АЛТ ВлМатриксВ», длина волны 0,89 мкм, мощность 40тАФ50 Вт (30тАФ35 Вт для МЛ01КР), стабильно контактно 1,5тАФ2 мин на зону. Часто используют МЛТ с магнитной насадкой 50 мТл (ММ-50). При комбинировании импульсного красного и ИК-лазеров временной интервал между воздействиями составляет 1,5тАФ2 мин [1].
Воздействие на проекции сосудистых пучков
Осуществляется как на кровеносные, так и на лимфатические сосуды. Наиболее известна методика воздействия на синокаротидную зону (проекции внешних сонных артерий) симметрично, чаще всего при различных цереброваскулярных патологиях [10]. Метод может использоваться как альтернатива внутривенному лазерному облучению крови (ВЛОК). Эффекты, вызываемые как внутривенным, так и различными вариантами надартериального или надвенного лазерного облучения крови, идентичны, но подавляющее большинство врачей на основе своего клинического опыта отдает предпочтение ВЛОК.
Параметры методики: АЛТ ВлМатриксВ», матричная импульсная ИК-лазерная головка МЛ01К, длина волны 0,89 мкм, мощность 40тАФ50 Вт (30тАФ35 Вт для МЛ01КР), стабильно контактно 1,5тАФ2 или 5 мин на зону. Иногда используют МЛТ с магнитной насадкой 50 мТл (ММ-50). Менее эффективно использовать излучающие головки с одним лазером. В любом случае применяют импульсные лазеры. При комбинировании импульсного красного и ИК лазеров временной интервал между воздействиями составляет 1,5тАФ2 мин [1].
Воздействие на проекции иммунокомпетентных органов
Метод используется при различных иммунодефицитных состояниях, осуществляется воздействие непосредственно на проекцию составляющих иммунной системы. Исследования показали, что НИЛИ влияет практически на все тАФ как гуморальные, так и клеточные тАФ компоненты иммунной системы, однако направленность воздействия может меняться в зависимости от очень многих факторов. Выбор методики достаточно индивидуален для каждой нозологии, но литературы по этой теме вполне достаточно, чтобы определиться с назначением оптимальной схемы лечения каждому специалисту в своей области.
Параметры методики: АЛТ ВлМатриксВ», матричная импульсная ИК-лазерная головка МЛ01К, длина волны 0,89 мкм, мощность 40тАФ50 Вт (30тАФ35 Вт для МЛ01КР), стабильно контактно 1,5тАФ2 мин на зону. Иногда используют МЛТ с магнитной насадкой 50 мТл (ММ-50). Вполне допустимо использование излучающих головок с одним лазером. В любом случае применяют импульсные лазеры. При комбинировании импульсного красного и ИК-лазеров временной интервал между воздействиями составляет 1,5тАФ2 мин [1].
1.2 Внутриполостные методы
Внутриполостные методы лазерной терапии
Различаются по локализации доступа к полым органам. Процедуры проводят с помощью специализированных оптических насадокВа посредством которых лазерное излучение доставляют в необходимую область с заданным пространственным распределением энергии. Используют как непрерывное, так импульсное излучение практически всех спектральных диапазонов. Поскольку площадь воздействия строго задана формой оптической насадки, мощность излучения устанавливается, как правило, на максимальный уровень (напоминаем, что у насадок есть потери). Варьирование дозой в данном случае осуществляется только временем воздействия и частотой для импульсного режима.
В урологии наибольшее распространение получила внутриполостная методика сочетанной лазерной терапии неспецифических воспалительных заболеваний предстательной железы с использованием специальной вибро-магнитолазерной головки ВМЛГ-10, которая описана подробно в соответствующем разделе частных методик.
1.3 Внутрисосудистый метод воздействия.
Внутривенное лазерное облучение крови (ВЛОК)
Одним из наиболее распространенных способов терапевтического воздействия НИЛИ на организм человека является ВЛОК, которое в настоящее время успешно используется в самых различных областях медицины. Глубокая научная проработка вопроса и прогнозируемость результатов терапии способствуют применению ВЛОК как самостоятельно, так и в комплексе с другими методами лечения. Трудно найти аналог ВЛОК по простоте применения, универсальности и эффективности лечения.
Появившаяся недавно уникальная аппаратура, разработанная совместно Научно-исследовательским центром ВлМатриксВ» и ФГУ ВлГНЦ лазерной медицины РосздраваВ» тАФ лазерный терапевтический аппарат ВлМатрикс-ВЛОКВ» тАФ позволяет проводить воздействие излучением с несколькими длинами волн, от 0,36 (УФО) до 0,9 мкм, и мощностью от 1 до 35 мВт, что обеспечивает максимально эффективные режимы лечения.
Универсальность биологического действия НИЛИ в целом, и метода ВЛОК непосредственно, обусловлена влиянием на низший (субклеточный и клеточный) уровень регулирования и поддержания гомеостаза, а при возникающих нарушениях этих механизмов, являющихся истинной причиной многих заболеваний, воздействие НИЛИ корректирует и стратегию адаптации (физиологических реакций) более высокого уровня организации живого. Например, улучшение под действием НИЛИ кислородно-транспортной функции эритроцитов и реологических свойств крови приводит, в свою очередь, к улучшению трофического обеспечения и микроциркуляции практически во всех органах и тканях. А уже в зависимости от конкретной локализации патологического очага мы говорим о той или иной области медицины, в которой получен положительный эффект от применения ВЛОК.
Всю совокупность изменений в крови, наблюдаемых при ВЛОК, необходимо рассматривать в значительной степени как отклик системы регулирования гомеостаза на патологические процессы в отдельных органах и тканях, не выделяя принципиально одно звено как ведущее. Основными механизмами лечебных факторов ВЛОК являются:
коррекция клеточного и гуморального иммунитета;
повышение фагоцитарной активности макрофагов;
усиление бактерицидной активности сыворотки крови и системы комплемента;
снижение уровня С-реактивного белка, уровня средних молекул и токсичности плазмы;
возрастание в сыворотке крови содержания иммуноглобулинов IgA, IgM, IgG, а также изменение уровня циркулирующих иммунных комплексов;
увеличение количества лимфоцитов и изменение их функциональной активности;
увеличение способности Т-лимфоцитов к розеткообразованию и ДНК-синтетической активности лимфоцитов, стабилизация соотношения субпопуляции Т-хелперов/Т-супрессоров;
повышение неспецифической резистентности организма;
улучшение реологических свойств крови и микроциркуляции;
регуляция гемостатического потенциала крови;
сосудорасширяющее действие;
противовоспалительное действие;
аналгезирующее действие;
нормализация ионного состава крови;
повышение кислородно-транспортной функции крови, а также уменьшение парциального напряжения углекислого газа;
увеличивается артериовенозная разница по кислороду, что является признаком нормализации тканевого метаболизма;
нормализация протеолитической активности крови;
повышение антиоксидантной активности крови;
нормализация процессов ПОЛ в мембранах клеток;
стимуляция эритропоэза;
стимуляция внутриклеточных систем репарации ДНК при радиационных поражениях;
нормализация обменных процессов (белкового, липидного, углеводного, внутриклеточного энергетического баланса);
нормализация и стимуляция регенераторных процессов.
Показания для внутривенного лазерного облучения крови определяются механизмами биологического действия НИЛИ (см. выше) и особенностями клинического применения метода.
Противопоказания. Необходимо обратить внимание на то обстоятельство, что некоторые противопоказания для общеклинической практики отнюдь не являются таковыми для узких специалистов, работающих в специализированных учреждениях или подразделениях.
Существует также ряд ограничений для проведения ВЛОК. В литературе упоминаются следующие противопоказания:
все формы порфирии и пеллагра;
фотодерматозы и повышенная чувствительность к солнечным лучам;
гипогликемия и склонность к ней;
приобретенные гемолитические анемии;
геморрагический инсульт;
подострый период инфаркта миокарда;
почечная недостаточность;
гемобластозы в терминальной стадии;
кардиогенный шок;
крайне тяжелые септические состояния;
выраженная артериальная гипотония;
гипокоагуляционный синдром;
застойная кардиомиопатия;
лихорадочные состояния неясной этиологии;
повышенная кровоточивость.
Не следует назначать ВЛОК пациентам, которые получают гепарин и другие антикоагулянты.[2]
2. Обзор известных технических средств для проведения лазерной терапии
лазерная терапия лечебный
2.1 Аппарат для магнитолазерной терапии ВлМИЛТА-Ф-8-01В»
Аппарат ВлМИЛТА-Ф-8-01В» - современная модель аппаратов серии ВлМИЛТАВ», предназначенная для оснащения лечебных учреждений различного профиля. Изобретение относится к медицинской технике, а именно к устройствам для диагностики и физиотерапевтического воздействия инфракрасным лазерным и светодиодным излучениями в сочетании с магнитным полем на внутренние и внешние ткани биологического объекта, в том числе при диагностике и лечении нарушений в сердечной деятельности.[7]
Лечебные эффекты: противовоспалительный, иммуномодулирующий, анальгетический, бактерицидный, противоотечный, нейротрофический и др.
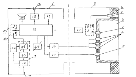
Аппарат для диагностики и магнитолазерной терапии состоит из терминала 2 и пульта управления 1.(рис.4)
Пульт управления 1 содержит блок цифровой индикации 11, блок звуковой индикации 25, источник питания светодиодов 13, соединенный со светодиодами 4 терминала 2, источник питания лазерного излучателя 14, соединенный с лазерным излучателем 5 терминала 2, а также синхронизатор 18, состоящий из последовательно соединенных усилителя сигналов сердечного ритма 19, вход которого является сигнальным входом аппарата, селектора R-зубцов 20, формирователя пачек импульсов 21, первого переключателя 24, соединенного с выходом формирователя пачек импульсов 21, дисплея 22, второй вход которого соединен со вторым выходом усилителя сигналов сердечного ритма 19, пульт управления содержит также микропроцессор 12, блок адаптации 15 и блок переключения режимов 26, соединенный с входом коммутации микропроцессора.
Терминал 2 содержит светодиоды 4, фотодиод 7, лазерный излучатель 5, источник постоянного магнитного поля 6, одна сторона которого представляет лицевую часть терминала 2, фотоприемник 10, второй переключатель 9, по крайней мере, один дополнительный фотодиод 8 и камеру 3, внутренняя поверхность которой выполнена с возможностью отражения оптического излучения, причем камера 3 размещена между внутренними поверхностями источника постоянного магнитного поля 6, одно из оснований камеры 3 представляет лицевую плоскость терминала 2, а на другом основании камеры 3 жестко установлены светодиоды 4, фотодиод 7, лазерный излучатель 5, при этом дополнительный фотодиод 8 установлен в отверстии, выполненном в источнике постоянного магнитного поля 6, и через второй переключатель 9 подключен к фотоприемнику 10, к которому через второй переключатель 9 также подключен и фотодиод 7, при этом выход фотоприемника 7 соединен с индикаторным входом микропроцессора 12, к индикаторному выходу которого подключен блок цифровой индикации 11, а к выходу микропроцессора 12 подключен блок звуковой индикации 25, при этом к первому и второму запускающим выходам микропроцессора 12 подключены соответственно вход источника питания светодиодов 13 и вход источника питания лазерного излучателя 14, при этом запускающий вход микропроцессора 12 через первый переключатель 24 подключен к запускающему входу аппарата 23, а информационный вход-выход микропроцессора через блок адаптации 15 подключен к информационному входу-выходу аппарата 16.
Лечебно-диагностический магнитолазерный аппарат может работать:
- в автономном режиме;
- в режиме внешнего запуска лазера от постороннего генератора;
- в кардиологическом режиме.
1. В автономном режиме работы микропроцессор 12 формирует импульсы запуска лазера, которые через запускающий выход микропроцессора поступают на источник питания лазерного излучателя 14. Частота следования импульса и временная экспозиция работы аппарата дискретно задаются микропроцессором 12 и устанавливаются с помощью блока переключения режимов 26, а величина их отображается на блоке цифровой индикации 11. После установления требуемых частоты повторения лазерного излучения и экспозиции устанавливается заданный уровень излучения светодиодов 4. Для этого терминал 2 размещается в специальное ложе на корпусе пульта управления 1, к фотоприемнику 10 через переключатель 9 подключается фотодиод 7, включаются светодиоды 4 и по отраженному от ложа терминала сигналу, по показаниям блока цифровой индикации 11 устанавливается требуемый уровень мощности излучения светодиодов 4. Излучение отключается. Аппарат готов к работе.
Терминал 2 накладывают на биообъект и кнопкой "Пуск" включают излучение лазерного излучателя 5 и светодиодов 4, отраженный от биообъекта сигнал поступает соответственно на фотодиоды 7 и 8, причем на фотодиод 7 поступает сигнал, отраженный от поверхностных слоев биообъекта, а на фотодиод 8 - от подповерхностных (внутренних) слоев. Величина этих отраженных сигналов зависит от многих факторов, в том числе от наличия патологии (опухоль, гной, перелом, ожог и т.д.). Подключая к фотоприемнику 10 фотодиод 7 или фотодиод 8, можно диагностировать наличие патологии на поверхности или внутри биообъекта и ее локализацию по показаниям блока цифровой индикации 11.
Микропроцессор 12 формирует сигнал, поступающий на блок звуковой индикации 25, сигнал которого извещает о готовности аппарата к работе и об окончании облучения (конец экспозиции).
Блок адаптации 15 аппарата позволяет управлять микропроцессором, задавая с внешнего компьютера необходимый режим работы для конкретного пациента и получать на компьютере информацию о результатах работы с пациентом (мощность излучения светодиодов, частота повторения лазерного излучателя, энергия (доза), полученная пациентом за время сеанса, коэффициент отражения от биообъекта и др.).
2. В режиме внешнего запуска аппарата на запускающий вход аппарата 23 от внешнего генератора поступает запускающий импульс, который через первый переключатель 24 поступает на микропроцессор 12, где формируется импульс запуска лазера с частотой, определяемой внешним генератором. Все остальные операции при работе с аппаратом и биообъектом такие же, как и при автономном режиме, за исключением установки частоты повторения лазерного излучения, которая теперь задается внешним генератором.
3. В кардиологическом режиме работы сигналы от электродов, установленных на биообъекте, поступают на сигнальный вход аппарата 17 и через усилитель сигналов сердечного ритма 19 - на дисплей 22 и селектор R - зубцов 20. Усилитель сигналов сердечного ритма 19 формирует электрический сигнал, соответствующий электрокардиограмме сердца пациента, который и наблюдается на дисплее 22. Селектор R-зубцов 20 формирует импульс, синхронный с R-зубцом, который поступает на формирователь пачки импульсов 21.
Оператор с помощью пульта управления 1 может регулировать количество импульсов в пачке от 1 до 20 и их задержку по отношению к R-зубцу в пределах цикла сердечной деятельности. Сформированный в формирователе пачек импульсов 21 сигнал через первый переключатель 24 поступает в микропроцессор 12, где формируется пачка импульсов, запускающая лазерный излучатель 5.
Одновременно с формирователя пачки импульсов 21 на дисплей 22 поступает строб-импульс, позволяющий на кардиограмме наблюдать фазу (время задержки) пачки импульсов по отношению к R-зубцу.
При работе с пациентом терминал 2 накладывается на область сердца со стороны груди. Все остальные операции при работе с аппаратом и биообъектом такие же, как и в автономном режиме, за исключением установки частоты повторения лазерного излучения, которая в данном случае определяется частотой биения сердца.[7]

Рис.4
1 - Пульт управления; 2 тАУ Терминал; 3 тАУ Камера; 4 тАУ Светодиоды;5 - Лазерный излучатель; 6 - Источник постоянного магнитного поля; 7 тАУ Фотодиод;
8 - Дополнительный фотодиод; 9 - Второй переключатель;10 - Фотоприемник
11 - Блок цифровой индикации;12 тАУ Микропроцессор;13 - Источник питания светодиодов;14 - Источник питания лазерного излучателя;15 - Блок адаптации
16 - Информационный вход-выход аппарата;17 - Сигнальный вход аппарата
18 тАУ Синхронизатор;19 - Усилитель сигналов сердечного ритма; 20 - Селектор R-зубцов ; 21 - Формирователь пачек импульсов; 22 тАУ Дисплей;
23 - Запускающий вход аппарата; 24 - Первый переключатель; 25 - Блок звуковой индикации;26 - Блок переключения режимов.
Технические характеристики ВлМИЛТА-Ф-8-01В» [9]
Лазерное излучение, длина волны, мкм ВаВаВаВаВаВа 0,85-0,89 инфракрасное
Импульсная мощность лазера, Вт ВаВаВаВаВаВаВаВаВаВаВаВаВаВаВаВаВа 5-7
Частота повторения импульсов лазера, ГцВаВаВаВаВа ВаВаВаВаВаВаВа 8 частот:
Мощность излучения светодиодов, мВт ВаВаВаВаВаВаВа любое значение от 0 до 120
Встроенный фоторегистратор (Уст. дозу обл.)ВаВаВа есть
Напряжение электропитания, ВВаВаВаВаВаВаВаВаВаВаВаВаВаВа ВаВаВаВаВаВаВа ВаВаВаВаВаВаВаВаВаВа220
Потребляемая мощность, ВтВаВаВаВаВаВаВаВа ВаВаВаВаВаВаВаВаВаВаВаВаВаВаВаВаВаВаВаВаВаВаВаВаВаВаВаВаВа 35
Габаритные размеры (д/ш/в),ммВаВа ВаВаВаВаВаВаВаВаВаВаВаВаВаВаВаВаВаВаВа 240х215х215
Масса в кейсе-футляре, кгВаВаВа ВаВаВаВаВаВаВаВаВаВаВаВаВаВаВаВаВаВаВаВаВаВаВаВаВаВаВаВаВаВа 3,5
Габаритные размеры (с упаковкой), мм ВаВаВаВаВаВаВаВаВаВа 330х260х120
2.2 Аппарат для проведения лазерной терапии ВлУзорВ»
Изобретение относится к медицинской технике, а именно к приборам, основанным на импульсном лазерном излучении, применяемым в терапии.
Известный аппарат применяется для лечения круга заболеваний, таких как суставной ревматизм. Отсутствие в аппарате возможности изменения (путем регулировки) импульсной мощности лазерного излучения не позволяет оптимизировать лазерное воздействие на организм пациента. Под оптимизацией понимается возможность индивидуального подбора параметров излучения при данном конкретном заболевании индивидуально для данного пациента для достижения оптимального терапевтического эффекта, с одной стороны, при недопущении избыточного облучения, с другой стороны.
К достоинствам известного аппарата относится то, что он обладает техническими характеристиками, позволяющими эффективно использовать его для лазерной терапии и диагностики в различных областях экспериментальной медицины. К недостаткам аппарата относится то, что он может работать только в стационарных условиях в силу своих габаритных размеров и веса, а также и то, что использование высокого напряжения для работы аппарата снижает его электробезопасность в целом. [7]
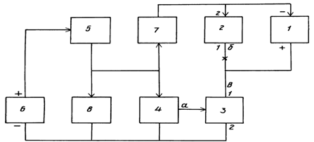
На рис. 5 представлена функциональная схема предлагаемого лазерного аппарата.

Рис.5
Полупроводниковый инжекционный излучатель 1, накопитель энергии 2, транзисторный ключ 3, генератор 4 последовательности импульсов, таймер 5, источник 6 питания, стабилизатор 7 напряжения, индикатор 8 напряжения питания.
В аппарате имеется внутренний узел контроля напряжения питания. Он с помощью светодиода сигнализирует о состоянии источника питания. При нормальном напряжении питания светодиод излучает непрерывно. При снижении напряжения питания ниже порогового уровня светодиод мигает. Это значит, что необходимо сменить источник питания или зарядить его.
Аппарат выключается повторным нажатием кнопки пуск/стоп, либо автоматически, через время, определяемое положением встроенного в схему регулятора.
Технические характеристики аппарата ВлУзорВ».[9]
Режим излученияВаВаВаВаВаВаВа ВаВаВаВаВаВаВаВаВаВаВаВаВаВаВаВаВаВаВаВаВаВаВаВаВаВаВаВаВаВаВаВаВаВаВаВаВаВаВаВаВаВаВаВаВаВаВаВаВаВаВаВаВаВаВаВаВаВаВаВаВаВаВаИмпульсный
Длина волны излученияВаВаВаВаВаВаВаВаВаВаВаВаВаВаВаВаВаВаВаВаВаВаВаВаВаВаВаВаВаВаВаВаВаВаВаВаВаВаВаВаВаВаВаВаВаВаВаВаВаВаВаВаВаВаВаВаВаВаВа 0,89 мкм
Частота повторения импульсовВаВаВаВаВаВаВаВаВаВаВаВаВаВаВаВаВаВаВаВаВаВаВаВаВаВаВаВаВаВаВаВаВаВаВаВаВаВаВаВаВаВаВаВаВаВаВа 300-3000 Гц
Частота следования пачек импульсовВаВаВаВаВаВаВаВаВаВаВаВаВаВаВаВаВаВаВаВаВаВаВаВаВаВаВаВаВаВаВаВаВаВаВаВаВа 1-100 Гц
Длительность импульса лазерного излученияВаВаВаВаВаВаВаВаВаВаВаВаВаВаВаВаВаВаВаВа не менее 70 нс
Мощность импульса лазерного излученияВаВаВаВаВаВаВаВаВаВаВаВаВаВаВаВаВаВаВаВаВаВаВаВаВаВаВаВаВаВаВаВаВаВаВаВаВа 1-10 Вт
Средняя мощность лазерного излучения, регулируемая доВаВаВаВаВаВаВаВаВаВа 5 мВт
Напряжение питанияВаВаВаВаВаВаВаВаВаВаВаВаВаВаВаВаВаВаВаВаВаВаВаВаВаВаВаВаВаВаВаВаВаВаВаВаВаВаВаВаВаВаВаВаВаВаВаВаВаВаВаВаВаВаВаВаВаВаВаВаВаВаВаВаВаВаВаВаВаВаВаВаВа 6-9 В
Максимальный ток потребленияВаВаВаВаВаВаВаВаВаВаВаВаВа ВаВаВаВаВаВаВаВаВаВаВаВаВаВаВаВаВаВаВаВаВаВаВаВаВаВаВаВаВаВаВаВаВаВаВаВаВаВаВаВаВа50 мА
Максимальная потребляемая мощностьВаВаВаВаВаВаВаВаВаВаВаВаВаВаВаВаВаВаВаВаВаВаВаВаВаВаВаВаВаВаВаВаВаВаВаВаВаВаВаВа 350 мВт
Время автономной работы в максимальных режимахВаВаВаВаВаВаВаВаВаВаВаВаВаВаВаВаВаВаВаВаВа 2 ч
Среднее время работы без технического обслуживанияВаВаВа ВаВаВаВаВаВаВаВаВаВаВаВаВа2000 ч
Габаритные размерыВаВаВаВаВаВаВаВаВаВаВаВаВаВаВаВаВаВаВаВаВаВаВаВаВаВаВаВаВаВаВаВаВаВаВаВаВаВаВаВаВаВаВаВаВаВаВаВаВаВаВа 280 х диаметр 30 мм
Масса,ВаВаВаВаВаВаВаВаВаВаВаВаВаВаВаВаВаВаВаВаВаВаВаВаВаВаВаВаВаВаВаВаВаВаВаВаВаВаВаВаВаВаВаВаВаВаВаВаВаВаВаВаВаВаВаВаВаВаВаВаВаВаВаВаВаВаВаВаВаВаВаВаВаВаВаВаВаВаВаВаВаВаВаВаВаВа не более 300 г
Диапазон рабочих температурВаВаВаВаВаВаВаВаВаВаВаВаВаВаВаВаВаВаВаВаВаВаВаВаВаВаВаВаВаВаВаВаВаВаВаВаВаВаВаВаВаВаВаВаВаВаВаВаВаВаВаВаВаВаВа 0-45оС
2.3 Аппарат для проведения лазерной терапии ВлУГХ-01Л ЭЛАТ.В»
Изобретение относится к медицинской технике, а именно к устройствам для физиотерапевтического воздействия лазерным излучением. Данное лазерное терапевтическое устройство относится к устройствам управляемой генерации лазерного излучения медицинского назначения, использующим в качестве источников полупроводниковые лазер
Вместе с этим смотрят:
РЖсторiя виникнення та розвитку масажу
Азотные и кислородные ванны, нафталановая нефть
Акушерська операцiя - накладання акушерських щипцiв