Разработка печатного узла
Современные электронные средства проектируются с использованием интегральных схем высокой степени интеграции и элементной базы, монтируемой на поверхность. Это позволяет существенно расширить функциональные возможности аппаратуры. Монтаж на поверхность тАУ это крепление и монтаж компонентов специальной конструкции непосредственно на поверхность печатной платы. Главная особенность конструкций компонентов, монтируемых на поверхность (КМП) тАУ отсутствие штыревых или планарных выводов. Взамен их для присоединения к плате используются металлизированные торцы корпусов компонентов или настолько миниатюрные выводы, что они в незначительной мере увеличивают площадь платы для монтажа такого компонента.
В основном в конструкциях радиоэлектронных узлов в современных радиоэлектронных аппаратурах наблюдается сочетание методов монтажа в отверстия и монтажа на поверхность, а так же поблочное. Последнее позволяет быстрый ремонт за счет замены не исправного блока на аналогичный исправный.
В данной курсовой работе будет разработан печатный узел, в котором будет максимально использован монтаж на поверхность.
В общем виде проектирование конструкции печатного узла и технологии его изготовления в данной курсовой работе состоит из следующих глав:
− анализ технического задания;
− разработка конструкции узла;
− проверочный расчет;
В данной курсовой работе представлены чертежи схемы электрической принципиальной, печатной платы и сборочного чертежа
1 Анализ технического задания
печатный узел плата электрическая принципиальная
Конкретное конструктивное исполнение функционального узла (ФУ) на печатной плате (ПП) во многом зависит от условий эксплуатации (от уровня механических и климатических воздействий), схемотехнического назначения (вида аппаратуры, диапазона частот, рассеиваемых мощностей и т.д.), используемой элементной базы, особенностей установки ФУ в конструктивы старшего уровня, тиражности выпуска.
Основные требования вытекают из технического задания, которое задается в виде шифра, в нашем случае 515ТВ4-24.
Первый элемент обозначения указывает на тип аппаратуры. В данном случае цифра 5 означает, что аппаратура является морской. Радиоаппаратура, в зависимости от назначения, может расчленяться на несколько функционально законченных частей и должна отвечать следующим условиям:
- Защищенность РЭС от значительных случайных ударов и вибрационных нагрузок при перемещении вместе;
Ва- Требования высокой надежности;
Ва- Малый вес (за плечами тАУ 10кг, на ремне через плечо тАУ 3кг, в кармане тАУ 1 кг.)
Ва- Возможность работы РЭС на ходу и на ощупь (в темное время суток);
Ва- Защищенность от попадания пыли, влаги, конденсата.
Ва- Стойкость к циклическим сменам температуры
Тип аппаратуры обуславливает так же уровень механических воздействий применительно к объекту установки. Для морской аппаратуры установлены следующие требования к уровню механических воздействий:
Корпус:
- частота вибраций - 1тАж15 Гц;
- амплитуда тАУ 1,5тАж3
- ударное ускорение - 200тАж400 g.
- линейное ускорение тАУ до6 g.
Второй элемент обозначения указывает на конструктивное исполнение. Цифра 1 означает, что аппаратура эксплуатируется в виде автономного блока (прибора, устройства). Автономный блок не требует, как правило, использования стандартных размеров плат по обеспечению их входимости в блоки и субблоки.
Третий элемент обозначения определяет условия производства. В данном случае цифра 5 указывает на крупносерийное производство с выпуском изделия в количестве 105=100000 штук в год. В зависимости от объема производства изменяются иВа требования к автоматизации установки элементов, способам маркировки, методам изготовления, классам точностиВа печатных плат. В виду крупносерийности производства желательно автоматизировать процесс, применить к печатной плате минимально возможный класс точности и наиболее простой способ ее изготовления.
Четвертый и пятый элемент, буквенный код В и цифра 4, указывают на климатическое исполнение, т.е. на климатический район иВа категорию размещения. Буквенный код характеризует климатический район: В- всеклиматическое исполнение для суши и моря(кроме Антарктиды).Цифра определяет категорию размещения: 4 означает размещение аппаратуры в отапливаемых помещениях с исскуственным климатом. Значения температур окружающего воздуха для данного климатического исполнения следующие:
- верхнее значение +350 С;
- нижнее значение +10 С;
- среднее значение +100 С;
- предельный рабочий диапазон +10тАж+350 С.
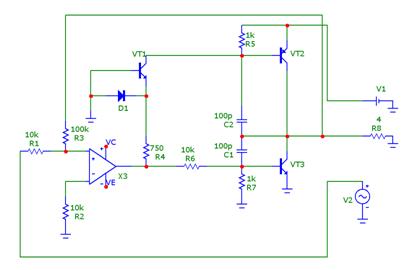
Последнее число в шифре технического задания тАУ это номер варианта, указывающий на схему электрическую принципиальную, для которой и требуется разработать печатный узел. В данном случае это схема формирователя однополярных импульсов. Его схема электрическая принципиальная представлена на рисунке 1.

Рисунок 1 - Схема электрическая принципиальная.
Таблица 1 тАУ Параметры элементов схемы усилителя постоянного тока
| Позиционное обозначение | Выполняемые функции и характеристики |
| DA1 | ОУ общего применения |
| С1, С2 | Конденсатор 100 пФ |
| R1,R2, R6 | Резистор общего применения 10 кОм |
| R3 | Резистор общего применения 100 кОм |
| R4 | Резистор общего применения 750 Ом |
| R5 | Резистор общего применения 1,5 кОм |
| R5, R7 | Резистор общего применения 1 кОм |
| VD1 | Диод высокочастотный импульсный |
| VT1, VT3 | n-p-n транзистор большой мощности, средней частоты |
| VT2 | p-n-p транзистор большой мощности, средней частоты |
Вместе с этим смотрят:
IP-телефония. Особенности цифровой офисной связи