Розрахунок схеми пiдсилювача з двополярним джерелом електроживлення
ЗМРЖСТ
Вступ
1. Загальнi вiдомостi
2. Розробка структурноi та принциповоi схем
3. Електричний розрахунок
3.1 Розрахунок напруги джерела електроживлення
3.2 Вибiр транзисторiв кiнцевого каскаду
3.3 Розрахунок колекторного кола кiнцевого каскаду
3.4 Розрахунок базового кола кiнцевого каскаду
3.5 Вибiр складених транзисторiв УТ4, УТ5 кiнцевого каскаду
3.6 Вибiр транзистора i розрахунок кiл передкiнцевого каскаду
3.7 Розрахунок коефiцiiнта загальних гармонiйних спотворень
3.8 Розрахунок кола загального зворотного негативного зв'язку за змiнному струму
3.9 Розрахунок диференцiйного вхiдного каскаду
3.10 Розрахунок елементiв кiл змiщення i стабiлiзацii режиму транзисторiв кiнцевого каскаду
3.11 Розрахунок результуючих характеристик пiдсилювача потужностi
3.12 Розрахунок iмностi конденсаторiв пiдсилювача потужностi
Висновки
Список використаноi лiтератури
Список нормативноi лiтератури
ВСТУП
Електричнi сигнали використовують у всiх галузях науки та технiки. Так, у пристроях електрозв'язку вони передають iнформацiю на вiдстань. Рiзнi процеси як у технiцi так i у живiй природi супроводжуються появою електричних потенцiалiв та струмiв. У бiльшостi випадкiв значення електричних сигналiв, вiдображаючи iнформацiю о процесах та явищах у природi та технiцi, дуже малi. Тому, щоб скористатися цими сигналами iх необхiдно пiдсилити за допомогою пiдсилюючих пристроiв.
Пiдсилюючi пристроi почали застосовувати з 1910 р. коли В.РЖ.Коваленко запропонував для пiдсилення електричних сигналiв використовувати електронну лампу. Початок робот по теорii пiдсилювачiв було покладено М. А. Бонч-Бруiвичем у 20-х роках. Групою спецiалiстiв пiд керiвництвом А.РЖ.Берга були розробленi теорiя та методика розрахунку пiдсилюючих пристроiв.
З кiнця 50-х рокiв в електроннiй апаратурi почали застосовуватися транзистори. Завдяки позитивним якостям транзисторiв у наш час електронна апаратура будуiться в основному на напiвпровiдникових приборах. На основi iнтегральних мiкросхем виготовляють складнi та високо надiйнi електроннi пiдсилювачi малих розмiрiв.
Пiдсилюючi пристроi у складi вимiрювальних пристроiв застосовуються у всiх галузях народного господарства. За iх допомогою слабкi електричнi сигнали пiдсилюються, в результатi чого значення цих сигналiв стають достатнiми для приводу у дiю виконуючих пристроiв.
1. ЗАГАЛЬНРЖ ВРЖДОМОСТРЖ
1.1 Основнi показники якостi пiдсилювачiв
Коефiцiiнт посилення напруги КUтАФ вiдношення напруги сигналу на виходi пiдсилювача до напруги сигналу, пiдведеного до його входу.
Коефiцiiнт посилення потужностi КP тАФ вiдношення потужностi сигналу на виходi пiдсилювача до потужностi сигналу, пiдведеноi до його входу. Часто коефiцiiнт посилення виражають в децибелах КдБ= 20 lg, КU = 10 lg KP.
Амплiтудно-частотна характеристика тАФ залежнiсть коефiцiiнта посилення напруги вiд частоти. Елементами АХЧ i номiнальний дiапазон вiдтворних частот i ii нерiвномiрнiсть в цьому дiапазонi.
Нерiвномiрнiсть АЧХ тАФ вiдношення найбiльшого i якнайменшого коефiцiiнтiв посилення напруги в заданому дiапазонi частот. Дiапазон вiдтворних частот тАФ дiапазон частот, в межах якого нерiвномiрнiсть АЧХ не перевищуi заданою.
Вхiдний опiр тАФ опiр входу пiдсилювача для змiнного струму. Звичайно нормують активну складову вхiдного опору i вхiдну мiсткiсть.
Вихiдний опiр тАФ опiр виходу пiдсилювача для змiнного струму. Чим менше вихiдний опiр пiдсилювача, тим краще АЧХ по звуковому тиску.
Амплiтудна характеристика пiдсилювача тАФ залежнiсть амплiтуди вихiдноi напруги сигналу вiд амплiтуди напруги сигналу на входi.
Нелiнiйнi спотворення обумовленi нелiнiйнiстю ВАХ транзисторiв i характеристик намагнiчення магнiтопроводiв трансформаторiв. Цi спотворення виявляються у виглядi нових компонентiв спектру частот, вiдсутнiх у вхiдному сигналi. Спотворення, пов'язанi з появою на виходi ПП комбiнацiйних компонентiв, називають iнтермодуляцiонними спотвореннями.
Рiвень нелiнiйних спотворень оцiнюють коефiцiiнтами гармонiк i iнтермодуляцiонних спотворень (iнтермодуляцii).
Коефiцiiнт гармонiк тАФ вiдношення середньоi квадратичноi суми вищих гармонiк до середньоi квадратичноi суми всiх гармонiк сигналу (ГОСТ 9783-79).
Коефiцiiнт iнтермодуляцiонних спотворень тАФ вiдношення середньоi квадратичноi суми комбiнацiйних компонентiв до компоненту вихiдного сигналу, частота якого рiвна частотi бiльш високочастотноi вхiдного сигналу. Коефiцiiнти iнтермодуляцii i iнтермодуляцiонних спотворень визначають при заданому спiввiдношеннi амплiтуд вхiдних гармонiйних сигналiв.
Коефiцiiнти гармонiк i iнтермодуляцiонних спотворень взаiмозв'язанi. При нелiнiйностi малого порядку (другого або третього) вони мають близькi значення. При вищих порядках нелiнiйностi коефiцiiнт iнтермодуляцiонних спотворень перевищуi коефiцiiнт гармонiк. Тому нормувати i визначати iх при оцiнцi якостi ПП слiд окремо. Суб'iктивне сприйняття нелiнiйних спотворень при звуковiдтвореннi залежить в основному вiд вiдносних амплiтуд комбiнацiйних компонентiв.
Динамiчнi спотворення тАФ особливий вид спотворень, якi виявляються в транзисторних ПП, охоплених глибокою НЗЗ, Цi спотворення обумовленi
перевантаженням каскадiв пiдсилювача унаслiдок запiзнювання напруги НЗЗ по вiдношенню до напруги вхiдного сигналу. Динамiчнi спотворення залежать, зокрема, вiд швидкостi наростання вихiдного сигналу, яку можна визначити по перехiднiй характеристицi пiдсилювача.
Перехiдна характеристика пiдсилювача тАФ залежнiсть вихiдноi напруги вiд часу, що пройшов пiсля подачi на вхiд пiдсилювача стрибка вхiдноi напруги.
Динамiчнi спотворення можна роздiлити на гармонiйнi i iнтермодуляцiйнi. При гармонiйних динамiчних спотвореннях змiнюiться форма синусоiдального сигналу, якщо його амплiтуда i частота перевищують критичнi значення, визначуванi максимальною швидкiстю наростання вихiдноi напруги. РЖнтермодуляцiйнi динамiчнi спотворення виникають за тих же умов, якщо посилюiться складний сигнал.
Завади в пiдсилювачах обумовленi власними шумами, фоном (пульсацii живлячих напруг) i наведеннями.
Рiвень власних шумiв пiдсилювача тАФ вiдношення середньоi квадратичноi напруги шумiв (у заданiй смузi частот) на виходi пiдсилювача до напруги, вiдповiдноi номiнальнiй потужностi. Рiвень шумiв прийнято виражати в децибелах.
Рiвень фону тАФ вiдношення середньоi квадратичноi напруги суми складових фону (гармонiк частоти живлячоi мережi) до вихiдноi напруги при номiнальнiй потужностi. Аналогiчно оцiнюють i рiвень наведень.
Вихiдна потужнiсть пiдсилювача.
Максимальна вихiдна потужнiсть тАФ вихiдна електрична потужнiсть, при якiй обмеження по максимуму вихiдного сигналу збiльшуi коефiцiiнт гармонiк по напрузi до 10%.
Номiнальна вихiдна потужнiсть тАФ вихiдна потужнiсть, що вказана в нормативно-технiчнiй документацii i i необхiдною умовою при вимiрюваннi iнших параметрiв, наприклад, коефiцiiнта гармонiк, рiвня перешкод i iн.
Чутливiсть пiдсилювача тАФ напруга сигналу на входi, при якому вихiдна потужнiсть рiвна номiнальною.
Динамiчний дiапазон амплiтуд тАФ вiдношення (звично в децибелах) амплiтуд найсильнiшого i найслабкiшого сигналiв, якi можуть бути посиленi даним пiдсилювачем при допустимих спотвореннях i рiвнi перешкод. Рiвень найслабкiшого пiдсилюваного сигналу обмежуiться рiвнем перешкод, найсильнiшого тАФ нелiнiйними спотвореннями. Для хорошоi якостi вiдтворного сигналу динамiчний дiапазон амплiтуд повинен складати 60 дБ.
1.2 Зворотнi зв'язки в пiдсилювачах
Зворотним зв'язком називаiться зв'язку мiж вихiдними i вхiдними ланцюгами якого-небудь пристрою. Залежно вiд спiввiдношення фаз коливань, що поступають на вхiд пiдсилювача вiд джерела сигналу i з виходу пiдсилювача через ланцюг зворотного зв'язку, зворотний зв'язок може бути позитивним або негативним. При ПЗЗ фази цих коливань спiвпадають i коефiцiiнт посилення зростаi. При НЗЗ коефiцiiнт посилення менше, нiж без зворотного зв'язку. Зворотнi зв'язки дiляться на кориснi, спецiально вводяться i шкiдливi, або
паразитнi (зокрема внутрiшнi). За способом здiйснення розрiзняють зворотний зв'язок по напрузi, струму i змiшану (комбiновану), а за способом введення напруги зворотного зв'язку у вхiдний ланцюг пiдсилювача тАФ паралельну i послiдовну.
Щоб визначити, яким i зворотний зв'язок тАФ по струму або по напрузi, необхiдно враховувати, що зворотний зв'язок по струму зникаi при обривi навантаження, а зворотний зв'язок по напрузi тАФ при короткому замиканнi. Щоб визначити, i зворотний зв'язок паралельним або послiдовним, необхiдно враховувати, що послiдовний зворотний зв'язок зникаi при обривi джерела сигналу, а паралельна тАФ при короткому замиканнi джерела сигналу. При дуже малому вихiдному опорi джерела сигналу паралельний зворотний зв'язок неможливий, оскiльки джерело сигналу закорочуiтся ланцюг зворотного зв'язку. При дуже великому вихiдному опорi джерела сигналу неможливий послiдовний зворотний зв'язок ланцюг зворотного зв'язку розiрваний.
Вплив НЗЗ на параметри пiдсилювача залежить вiд виду зв'язку. Характер змiни коефiцiiнтiв посилення напруги i струму, а також вхiдного опору повнiстю визначаiться способом пiдключення ланцюга НЗЗ до входу пiдсилювача. При послiдовнiй НЗЗ коефiцiiнт посилення струму не змiнюiться.
При паралельнiй НЗЗ коефiцiiнт посилення напруги не змiнюiться, коефiцiiнт посилення струму зменшуiться в п раз, вхiдний опiр зменшуiться в п раз.
Вплив НЗЗ на вихiдний опiр пiдсилювача залежить тiльки вiд способу зняття сигналу зворотного зв'язку з виходу пiдсилювача, тобто вiд виду зв'язку (по струму або по напрузi). При введеннi НЗЗ по струму вихiдний опiр збiльшуiться, при введеннi НЗЗ по напрузi тАФ зменшуiться.
Параметри пiдсилювача стабiлiзуються при введеннi НЗЗ, що часто i визначальним чинником при рiшеннi питання про доцiльнiсть застосування зворотного зв'язку. При частотно - незалежноi НЗЗ по напрузi стабiлiзуiться вихiдна напруга, отже, зменшуiться нерiвномiрнiсть АХЧ. За допомогою частотно-залежноi НЗЗ можна додати АЧХ пiдсилювача рiзну форму.
При введеннi послiдовноi НЗЗ по напрузi зменшуiться коефiцiiнт гармонiк за умови, що зворотний зв'язок i негативним як для першоi, так i для вищих гармонiк сигналу. Якщо для якоi-небудь вищоi гармонiки зворотний зв'язок виявиться позитивним (унаслiдок фазових зрушень на вищих частотах), коефiцiiнт гармонiк може зрости. Якщо ФЧХ пiдсилювача i ланцюга зворотного зв'язку лiнiйнi, а коефiцiiнт посилення постiйний в дiапазонi частот до даноi гармонiки, коефiцiiнт гармонiк при послiдовнiй НЗЗ по напрузi зменшуiться в раз. Проте введенням НЗЗ не можна зробити спотворення меншими, нiж вони були на входi пiдсилювача. Рiвень власних шумiв пiдсилювача при введеннi послiдовноi НЗЗ по напрузi також зменшуiться.
Стiйкiсть пiдсилювача з НЗЗ залежить вiд коефiцiiнта посилення i коефiцiiнта передачi ланцюга зворотного зв'язку, тобто вiд глибини НЗЗ. При глибокiй НЗЗ фазовi зрушення на вищих i нижчих робочих частотах обумовлюють появу ПЗЗ, яка викликаi нестiйкiсть роботи пiдсилювача, а iнодi i самозбудження. У зв'язку з цим 6 пiдсилювачах з глибокою НЗЗ необхiдно розширювати дiапазон частот з лiнiйною ФЧХ. Для полiпшення ФЧХ пiдсилювача з НЗЗ в ньому не слiд використовувати частотно-залежнi регулювання i трансформатори. Якщо застосування трансформатора неминуче, то його конструюють так, щоб iндуктивнiсть розсiяння i власна мiсткiсть були мiнiмальними. Для додаткового полiпшення ФЧХ пiдсилювача можна застосовувати спецiальнi коректуючi ланцюги.
Використовування ПЗЗ дозволяi пiдвищити коефiцiiнт посилення або одержати негативний вихiдний опiр пiдсилювача, що необхiдне для полiпшення роботи АС. Одночасно з ПЗЗ необхiдно обов'язково застосовувати НЗЗ. РЖнакше робота пiдсилювача буде нестiйкою.
Вплив паразитних зворотних зв'язкiв. При слабких паразитних зв'язках з'являються додатковi частотнi i фазовi, а iнодi i нелiнiйнi спотворення. При сильному паразитному зворотному зв'язку пiдсилювач може самозбудиться. У ПП паразитнi зворотнi зв'язки обумовленi наступними причинами:
1) електричними зв'язками мiж ланцюгами;
2) магнiтними зв'язками мiж окремими каскадами (унаслiдок розсiяння магнiтного потоку трансформаторiв);
3) живленням вiд загального джерела.
Для ослаблення електричних i магнiтних зв'язкiв застосовують вiдповiдне екранування. Ослаблення зв'язку через джерело живлення досягаiться зменшенням його вихiдного опору i включенням розв'язуючих фiльтрiв. Крiм того, не повинно бути зайвого запасу посилення.
1.3 Багатокаскаднi пiдсилювачi
Принципи побудови багатокаскадних пiдсилювачiв.
У двохкаскадних пiдсилювачах на БТ використовуються рiзнi комбiнацii включення транзисторiв. Якщо вихiдний опiр джерела сигналу i опiр навантаження пiдсилювача приблизно рiвнi i складають одиницi або десятки килоом, слiд застосовувати каскади з ОЕ; при малих опорах (менше 100 Ом) тАФ перший каскад з ОЕ або Про i другий каскад з ОК, а при великих опорах (бiльше 100 кОм) тАФ перший каскад з ОК i другий з ОЕ.
Якщо опiр навантаження пiдсилювача значно перевищуi опiр джерела сигналу, слiд використовувати обидва каскади з ОЕ. При опорi навантаження пiдсилювача меншому, нiж вихiдний опiр джерела сигналу, рекомендуiться використовувати обидва каскади з ОЕ або перший каскад з ОЕ, а другий тАФ з ОК.
Для багатокаскадних пiдсилювачiв приведенi вище рекомендацii вiдносяться до першого i останньому каскадам. Промiжнi каскади виконуються з ОЕ.
Гiбриднi пiдсилювачi, що мiстять ПТ i БТ, мають iстотнi переваги в порiвняннi з пiдсилювачами, в яких використовуються транзистори якого-небудь одного вигляду. Наприклад, в пiдсилювачах, в яких чергуються каскади на ПТ i БТ, досягаiться значно бiльший коефiцiiнт посилення потужностi, оскiльки ПТ, включенi з ОРЖ або ОС, дозволяють одержати дуже великий коефiцiiнт посилення струму, а БТ тАФ велике посилення напруги (при навантаженнi високим вхiдним опором ПТ). Вхiдний опiр таких, пiдсилювачiв легко зробити високим, а вихiдний тАФ низьким. Гiбриднi пiдсилювачi можуть бути однонаправленими, тобто володiти наступною властивiстю: при подачi напруги сигналу на вихiд напруга на входi вiдсутня. Однонаправленiсть пiдсилювача дозволяi досягти великого посилення напруги при стiйкiй роботi.
Пiдсилювачi з вхiдними каскадами на ПТ характеризуються дуже великим вхiдним опором.
Двокаскадний пiдсилювач, в якому перший каскад з ОРЖ, другий - з ОБ (ОРЖ - ОБ), характеризуiться високими коефiцiiнтом посилення напруги i вхiдним опором, а також хорошiй АЧХ. Такий пiдсилювач i практично однонаправленим, якщо опiр навантаження каскаду з Про не дуже велике. Для отримання великого коефiцiiнта посилення напруги опiр навантаження повинен бути великим, проте при цьому погiршуiться АЧХ пiдсилювача у областi вищих частот
Пiдсилювач, в якому перший каскад з ОС, другою з ОБ (ОС - ОБ), вiдрiзняiться меншою вхiдною мiсткiстю i великим вхiдним опором в порiвняннi з пiдсилювачем по схемi ОРЖ тАФ ОБ, проте його коефiцiiнт посилення напруги менше. Пiдсилювач по схемi ОРЖ тАФ ОЕ маi порiвняно малий вихiдний опiр (бiльш нiж на порядок менше в порiвняннi з пiдсилювачами ОРЖ тАФ ОБ i ОС тАФ ОБ) i значно бiльший коефiцiiнт посилення струму; АЧХ у областi вищих частот дещо гiрший. Дуже близький по властивостях до цього пiдсилювача пiдсилювач, виконаний по схемi ОС тАФ ОЕ. Пiдсилювач, в якому перший каскад з ОРЖ, другий з ОК (ОРЖ тАФ ОК); маi середнiй коефiцiiнт посилення напруги, високий вхiдний i дуже низький вихiдний опiр, тому використовуiться як перетворювач опорiв. Недолiком цього пiдсилювача i порiвняно велика вхiдна мiсткiсть. Пiдсилювач, в якому перший каскад з ОС, другою з ОК (ОС тАФ ОК), не пiдсилюi напругу, може мати найменшу вхiдну мiсткiсть i найбiльший вхiдний опiр. Використовуiться як перетворювач опорiв.
Пiдсилювачi з безпосереднiм зв'язком мiж каскадами характеризуються простотою (мiстять мало деталей), високими показниками якостi (порiвняно з широким дiапазоном робочих частот i малими нелiнiйними спотвореннями), стабiльнiстю параметрiв при замiнi транзисторiв, змiнах напруги живлення i температури навколишнього середовища. Стабiльнiсть параметрiв досягаiться введенням сильноi НЗЗ по постiйному струму, що подаiться з виходу пiдсилювача на перший каскад або охоплюi два-три каскади.
З великого числа можливих варiантiв подiбних схем стабiлiзацii режиму роботи транзисторiв доцiльно застосовувати тiльки такi, якi дозволяють досягти високоi стабiльностi режиму i мiстять меншу кiлькiсть елементiв. Одним з критерiiв високоi ефективностi стабiлiзацii i малий опiр резисторiв, включених в ланцюзi баз транзисторiв. При збiльшеннi опору в ланцюзi бази рiзко зростаi дiя зворотного струму колектора, що дестабiлiзуi.
Пiдсилювачi з RC - зв'язком мiж каскадами також, як i пiдсилювачi з безпосереднiм зв'язком, характеризуються простотою, малими габаритними розмiрами i масою. Проте унаслiдок впливу реактивних елементiв зв'язку вони мають дещо гiршу АЧХ i менш економiчнi при однакових вимогах, що пред'являються до стабiльностi параметрiв.
1.4 Пiдсилювачi потужностi
Могутнiм каскадом прийнято рахувати каскад, в якому транзистори вiддають в навантаження потужнiсть, близьку до максимально можливоi. Основними вимогами, що пред'являються до могутнiх вихiдних каскадiв, i отримання необхiдноi потужностi в навантаженнi i максимальний КПД при допустимих спотвореннях сигналу. Вимога максимального КПД маi найбiльше значення для пiдсилювачiв з живленням вiд автономних джерел. Максимальне посилення потужностi тАФ другорядна вимога, оскiльки необхiдне посилення може бути одержане в iнших каскадах.
Чим вищий КПД каскаду, тим менш могутнiй транзистор потрiбен для отримання необхiдноi потужностi. Максимальний КПД досягаiться при оптимальному навантаженнi. Проте опiр навантаження, як правило буваi задано. Якщо воно значне вiдрiзняiться вiд оптимального, то для отримання високого КПД навантаження включають через трансформатор, що погоджуi. Використовування трансформатора, що погоджуi, на входi могутнього вихiдного каскаду дозволяi одержати максимальний коефiцiiнт посилення потужностi передвихiдним каскадом i мiнiмальний рiвень спотворень при заданiй потужностi в навантаженнi пiдсилювача. Застосування трансформаторiв, що погоджують, в малогабаритних пiдсилювачах приводить до зниження КПД, оскiльки малогабаритнi недорогi трансформатори мають порiвняно малий КПД.
Режими роботи транзисторiв у вихiдних каскадах. Транзистори можуть працювати в режимах класiв А, В або АВ. Режимом класу А називають такий режим, при якому вихiдний струм протiкаi протягом всього перiоду пiдсилюваного сигналу. Режим з таким вiдсiченням, при якiй вихiдний струм протiкаi практично тiльки протягом напiвперiоду сигналу, називають режимом класу В. Промежуточний режим, при якому вихiдний струм протiкаi протягом бiльше одного напiвперiоду сигналу, називають режимом класу АВ. Вибiр режиму здiйснюiться подачею вiдповiдноi напруги мiж базою i емiтером. У режимах класiв АВ i В можуть працювати тiльки двотактнi каскади.
Однотактнi вихiднi каскади застосовуються iнодi в пiдсилювачах з малою вихiдною потужнiстю, оскiльки iх КПД не перевищуi 40 %. Включення транзистора з Про i ОК. не застосовуiться, оскiльки приводить до зниження посилення потужностi.
1.5 Схеми безтрансформаторних вихiдних каскадiв
Безтрансформаторнi вихiднi каскади виконуються по рiзних схемах i вiдрiзняються видом провiдностi транзисторiв, способом iх включення, режимом роботи (класи АВ i В), а також видом зв'язку з попереднiм каскадом i навантаженням. Кращi показники якостi мають каскади, 6 якi використовуються транзистори рiзного виду провiдностi е достатньо близькими значеннями параметрiв (комплементарнiпари). Каскади, в яких використовуються транзистори одного виду провiдностi (квазiкомплементарнi пари), i принципово несиметричними, оскiльки транзистори повиннi бути включенi по рiзних схемах (звично з ОЕ i ОК). Щоб зменшити нелiнiйнi спотворення, доводиться вводити глибоку НЗЗ, що створюi умови для появи динамiчних спотворень. Тому квазiкомплементарнi пари транзисторiв використовуються за вiдсутностi комплементарних в пiдсилювачах, до яких не пред'являються вимоги високоi якостi вiдтворення сигналiв, або в пiдсилювачах, в яких спотворення зменшуються спецiальними методами. Для отримання Малого вихiдного опору пiдсилювача транзистори вихiдного каскаду включають по схемi з ОК. Режим транзисторiв установлюють, змiнюючи опiр мiж базам транзисторiв. Для стабiлiзацii режиму способом термокомпенсацii мiж базами включаiться елемент з вiдтАЩiмним ТКС (термiстор або напiвпровiдниковий дiод в прямому включеннi). При безпосередньому зв'язку з попереднiм каскадом для стабiлiзацii режиму вводять глибоку НЗЗ по постiйному струму.
При включеннi транзисторiв вихiдного каскаду по схемi з ОК коефiцiiнт посилення напруги завжди менше одиницi, тому амплiтуда вхiдного сигналу перевищуi амплiтуду напруги на навантаженнi. Максимальна амплiтуда напруги на навантаженнi повинна бути близька до половини напруги живлення (для отримання високого КПД каскаду). При живленнi пiдсилювача вiд однополярного джерела навантаження доводиться включати через роздiловий конденсатор. В цьому випадку корисна потужнiсть в навантаженнi i КПД каскаду на нижчих частотах зменшуються унаслiдок падiння напруги на конденсаторi.
2. РОЗРОБКА СТРУКТУРНОРЗ РЖ ПРИНЦИПОВОРЗ СХЕМИ ПРЖДСИЛЮВАЧА
2.1 Розробка та обТСрунтування структурноi схеми пiдсилювачiв
В пiдсилювачах використовуються рiзноманiтнi схеми. Для наочного зображення пристрою пiдсилювача користуються схемою електричною структурною(рисунок 1), на якiй прямокутниками з написами зображують основнi частини пристрою, виконуючi певнi функцii, та основнi взаiмозв'язки мiж ними.
Звичайно пiдсилення сигналу, створюване одним каскадом, i недостатнiм, тому застосовують багатокаскаднi схеми пiдсилювачiв. Сигнал, пiдсилений першим каскадом, подаiться на вхiд другого, з виходу другого - на вхiд третього i т.д. Тобто, здiйснюiться послiдовне пiдсилювання сигналу колом каскадiв.

Рисунок 2.1 - Структурна електрична схема пiдсилювача
Вхiдний каскад i входом пiдсилювача. Призначення вхiдного каскаду - забезпечення узгодження вихiдного опору джерела сигналу з вхiдним опором першого каскаду попереднього пiдсилювання. Якщо вихiдний опiр джерела сигналу рiвний вхiдному опору попереднього каскаду або набагато бiльший, то в цьому випадку вхiдний каскад не треба застосовувати, а якщо менше то слiд застосувати.
Як вхiдний каскад використовують каскад з загальним колектором, загальний витоком - такi каскади називають повторювачами.
Вимоги до каскадiв попереднього пiдсилення виходять з iх призначення - пiдсилювати напругу або струм, створенi джерелом сигналу на входi, до величини, необхiдноi для збудження каскадiв пiдсилення потужностi. Тому найбiльш важливими показниками для попереднього каскаду i коефiцiiнти пiдсилення напруги та струму, частотна характеристика i частотнi спотворення.
Передкiнцевий каскад (драйвер)i джерелом сигналу для кiнцевого каскаду. Вiн повинен забезпечити такi умови роботи вхiдного кола кiнцевого каскаду, при яких останнiй зможе вiддати в навантаження максимальну неспотворену потужнiсть. Основнi вимоги, якi ставлять до передкiнцевого каскаду, - велика амплiтуда неспотвореного сигналу на виходi та малий вихiдний опiр. Вибiр схеми передкiнцевого каскаду в конкретному пiдсилювачi залежить вiд виду та режиму кiнцевого каскаду.
Кiнцевi каскадивiдрiзняються вiд каскадiв попереднього пiдсилювання, в першу чергу, великим рiвнем потужностi сигналу. В пiдсилювачах низькоi частоти, працюючих на низькоомне навантаження, кiнцевий каскад повинен вiддавати визначену потужнiсть на заданому опорi навантаження при коефiцiiнтi нелiнiйних спотворень, який не перевищуi допустимоi величини.
Умови роботи каскадiв потужного пiдсилення залежить також вiд характеру зовнiшнього навантаження. Наприклад, для пiдсилювачiв низькоi частоти за навантаження можуть правити електродинамiчнi гучномовцi, опiр яких носить комплексний характер - мiстить iндуктивну складову i отже, зростаi зi збiльшенням частоти. Однак на середнiх звукових частотах (порядку сотень Герц), на яких ведуть розрахунок корисноi потужностi, вiддаваiмоi пiдсилюючими елементами, опiр корисного навантаження здебiльшого можна вважати активним, що сильно спрощуi побудову лiнiй навантаження i динамiчних характеристик. Розрахунок каскадiв ^потужного пiдсилення звичайно ведуть на активне навантаження.
ОбТСрунтуванням вибору структурноi схеми пiдсилювача i його якiснi i кiлькiснi характеристики та параметри i iх сукупнiсть.
2.2 Розробка та обТСрунтування принциповоi схеми пiдсилювача
За способами пiдключення кiнцевого каскаду до навантаження можна розподiлити: на каскади з безпосереднiм включенням навантаження, резисторнi, дросельнi та трансформаторнi.
Найбiльш високий ККД мають дросельнi та трансформаторнi каскади потужного пiдсилення. Максимальний ККД в них вдвiчi бiльше, нiж при безпосередньому пiдключеннi навантаження, та майже в 6 разiв бiльше, нiж у резисторного. Однак у резисторного каскаду смуга пiдсилених частот ширше, нiж у дросельного, i значно ширше трансформаторного. Вартiсть, маса, габаритнi розмiри як дросельного, так i трансформаторного, набагато бiльше вiд резисторного.
Найпростiшим способом пiдключення навантаження до каскаду потужного пiдсилювача i безпосереднi введення навантаження у вихiдне коло пiдсилювального елемента без вихiдного пристрою. До переваг такоi схеми вiдноситься ii простота, вiдсутнiсть додаткових деталей, втрат потужностi у вихiдному каскадi, додаткових нелiнiйних, частотних та перехiдних спотворень i можливiсть посилення сигналiв у широкiй смузi частот. До недолiкiв - протiкання через навантаження постiйноi складовоi струму живлення.
В резисторному каскадi потужного пiдсилення навантаження пiдключаiться в вихiдне коло через резисторно-iмнiсний пристрiй RС. Струм живлення тут через навантаження не проходить; крiм того, навантаження поiднано з загальним проводом схеми, що часто буваi необхiдно. Резисторний каскад простий, але маi недолiки в порiвняннi з каскадом з безпосереднiм включенням - наявнiсть конденсатора, який звужуi смугу пропуску пiдсилювача; розмiр конденсатора збiльшуються в дiлянцi низьких частот.
Навантаження, яке пiдключене безпосередньо та через конденсатор - застосовуiться в безтрансформаторних кiнцевих каскадах, а навантаження, пiдключене через дросель та трансформатор у трансформаторних кiнцевих каскадах.
Можливiсть використання безтрансформаторних схем саме в транзисторних кiнцевих каскадах обумовлена, по-перше тим, що транзистори працюють при порiвняно низькiй напрузi живлення (тому безпосереднi пiдключення гучномовця не шкiдливе для обслуговуючого персоналу), по-друге, вони можуть працювати на меншому опорi навантаження.
В безтрансформаторних схемах звичайно застосовуiться послiдовне живлення транзисторiв вiд одного чи двох джерел постiйноi напруги.
При розрахунку кiнцевого каскаду з великою потужнiстю застосовують схеми на складених транзисторах. Складенi транзистори мають великi коефiцiiнти струму, великий вхiдний i малий вихiдний опори. До недолiкiв слiд вiднести звуження частотного дiапазону складеного транзистора в порiвняннi з одинарним.
Залежно вiд способу включення i типу застосовуваних транзисторiв розрiзняють двi схеми - схему Дарлiнгтона та схему Шиклоi. Комбiнацiя складених транзисторiв в вихiдних каскадах дозволяi створити декiлька рiзновидiв схем кiнцевого каскаду.
Характеризуючи цi схеми, можливо вiдмiтити:
- коефiцiiнти передачi за струмом верхнього та нижнього плеч у всiх схемах практично рiвнi коефiцiiнту передачi за струмом складених транзисторiв;
- в квазiкомплектарних схемах спостерiгаiться несиметричнiсть вихiдного сигналу з-за нерiвностi коефiцiiнта пiдсилення плеч каскаду за напругою, а також iз-за нерiвностi вхiдного та вихiдного опорiв. Однак введення глибокого зворотного негативного зв'язку приводить до незначних вiдмiн цих параметрiв.
- коефiцiiнти передачi за струмом верхнього та нижнього плеч у всiх схемах практично рiвнi коефiцiiнту передачi за струмом складених транзисторiв;
- в квазiкомплектарних схемах спостерiгаiться несиметричнiсть вихiдного сигналу з-за нерiвностi коефiцiiнта пiдсилення плеч каскаду за напругою, а також iз-за нерiвностi вхiдного та вихiдного опорiв. Однак введення глибокого зворотного негативного зв'язку приводить до незначних вiдмiн цих параметрiв.
Основнi вимоги, якi ставлять до передкiнцевого каскаду тАФ одержання максимального пiдсилення за напругою для компенсацii малих коефiцiiнтiв пiдсилення за напругою вихiдного та вхiдного каскадiв.
При однотактному кiнцевому каскадi, а також двотактному безтрансформаторному з послiдовним збудженням плеч або з паралельним збудженням транзисторiв рiзного типу (р-п-р i п-р-п)вiд передкiнцевого каскаду потрiбна однофазна вихiдна напруга. У цьому випадку за передкiнцевий може
правити звичайний резисторний каскад, в якому транзистор частiше всього ввiмкнутий за схемою з загальним емiтером, з безпосереднiм або iмнiсним зв'язком з кiнцевим каскадом.
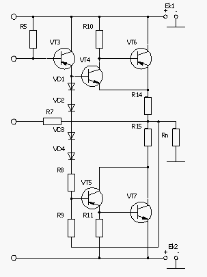
Функцiю передкiнцевого каскаду на схемi, наведеноi на рисунку 2 виконуi транзистор УТ1.
Амплiтуда сигналу у попереднiх каскадахзвичайно мала, тому нелiнiйнi спотворення переважно невеликi. Найбiльше поширення в попереднiх каскадах одержала схема включення транзистора з загальним емiтером, яка дозволяi отримати найбiльше пiдсилення i маi достатньо великий вхiдний опiр. Цим вимогам вiдповiдаi резистивний каскад, який може забезпечити рiвномiрне пiдсилення в широкiй смузi частот при малих спотвореннях i не схильний наводкам вiд зовнiшнiх магнiтних полiв.
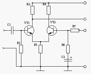
З можливих способiв стабiлiзацii режиму в попереднiх каскадах найбiльше поширення одержала емiтерна стабiлiзацiя як найбiльш ефективна i проста за схемою. При використаннi безпосереднiх зв'язкiв поряд з емiтерною стабiлiзацiiю вводиться негативний загальний зворотний зв'язок за постiйним струмом. Для пiдвищення лiнiйностi пiдсилювача, одержання великого вхiдного опору, розв'язання за постiйним струмом входу пiдсилювача та кола зворотного зв'язку, бiльш високоi температурноi стабiльностi, полiпшення динамiчних характеристик у ролi вхiдного каскаду застосовують диференцiйний каскад (рисунок 3).

Рисунок 2.2 тАУ Схема кiнцевого каскаду, зiбраного на складених комплементарних транзисторах.

Рисунок 2.3 тАУ Принципова схема диференцiйного каскаду
Одним iз основних напрямiв створення високоякiсних пiдсилювачiв i застосування зворотного зв'язку. В пiдсилювачах застосовуiться зворотний негативний зв'язок за змiнним та постiйним струмом. Застосування НЗЗ за струмом дозволяi зменшити лiнiйнi i нелiнiйнi спотворення, якi вносяться пiдсилювачем, знизити вихiдний опiр пiдсилювача потужностi.
Негативний зворотний зв'язок за постiйним струмом стабiлiзуi напругу спокою транзисторiв кiнцевого каскаду. Застосування грубого НЗЗ (бiльш 40-50 дБ) не рекомендуiться, тому що це приводить до виникнення динамiчних спотворень. Якщо потрiбно одержати коефiцiiнт загальних гармонiйних спотворень менше 0,1-0,5 %, в пiдсилювач вводиться НЗЗ бiльше 50 дБ.
Для пiдвищення амплiтуди вихiдноi напруги належить застосовувати вихiднi транзистори з можливо меншим значенням опору насичення, а попереднiй каскад будувати за схемою, яка забезпечуi найбiльшу амплiтуду сигналу на базах транзисторiв фазоiнвертерного каскаду.
Для цього в схемi попереднього каскаду пiдсилювача повинна обов'язково бути "Вольтдобавка",а опiр в емiтерному колi транзистора повинен бути мiнiмальним чи зовсiм вiдсутнiм.
В той же час повиннi бути вжити заходи щодо жорсткоi стабiлiзацii постiйноi напруги в точцi з'iднання вихiдних транзисторiв при змiнi температури.
Для забезпечення добрих демпфувальних властивостей пiдсилювача, вихiдний опiр транзисторiв кiнцевого каскаду повинен бути принаймнi в 3-5 разiв менше опору навантаження. Подальше зменшення вихiдного опору не маi смислу, тому що в коло демпфувального струму, що виникло за рахунок е.р.с. котушки гучномовця, крiм вихiдного опору входить опiр навантаження.
"Вольтдобавка" звичайно вводиться за допомогою позитивного зворотного зв'язку (ПЗЗ), напруга якого з виходу пiдсилювача подаiться на вiдвiд опору навантаження передкiнцевого каскаду. ПЗЗ приводить до збiльшення опору пiдсилювача. Збiльшення напруги на передкiнцевому каскадi приводить до зменшення нелiнiйних спотворень.
В безтрансформаторних вихiдних каскадах найбiльш часто застосовують режими В або АВ. При використовуваннi режиму класу В в пiдсилювачах на дiлянцi малих струмiв виникають перехiднi спотворення, якi виявляються у виглядi вiдсiчки струму. Кiлькiсно перехiднi спотворення оцiнюються часом переключення пiдсилюючих елементiв. Зменшення перехiдних спотворень досягаiться застосуванням режиму класу АВ, при якому на вхiд пiдсилюючого елемента подаiться вiдповiдна напруга змiщення. Напруга змiщеная створюiться за допомогою дiодного кола чи за допомогою транзисторноi схеми.
Режим роботи транзисторiв кiнцевого каскаду визначаi струм спокою, який протiкаi через транзистор при вiдсутностi керуючого сигналу. Змiна температурних умов приводить до змiни струму спокою i, вiдповiдно, режиму роботи транзисторiв кiнцевого каскаду, що приводить до збiльшення нелiнiйних перехiдних спотворень.
Найбiльш часто в пiдсилювачах використовуiться дiодна стабiлiзацiя струму, заснована на температурнiй залежностi вольтамперних характеристик дiоду. Напруга змiщення забезпечуiться характеристиками дiоду. Рекомендуiться застосовувати кiлькiсть дiодiв, яка дорiвнюi кiлькостi транзисторiв в кiнцевому каскадi. Але при такому способi складно забезпечити з достатньою точнiстю потрiбне змiщення. Для бiльшоi точностi пiдстроювання напруги змiщення послiдовно з дiодами включаiться опiр.
Так як вхiдний опiр достатньо великий в якостi вхiдного каскаду була обрана схема диференцiйного каскаду, а в якостi кiнцевого каскаду з урахуванням заданоi потужностi була обрана схема кiнцевого каскаду, зiбраного на комплементарних транзисторах.
3. ЕЛЕКТРИЧНИЙ РОЗРАХУНОК
Таблиця 3.1 Вхiднi данi.
| Номер варiанту | Тема курсового проекту | Номiнальна вихiдна потужнiсть | Опiр навантаження | Джерело сигналу | Дiапазон вiдтворених частот | Допустимi вiдхилення частотноi характеристики | Коефiцiент загальних гармонiчних спотворень | Вместе с этим смотрят:
IP-телефония. Особенности цифровой офисной связи РЖсторiя звтАЩязку та його розвиток | |||