Математическая модель цифрового вольтметра
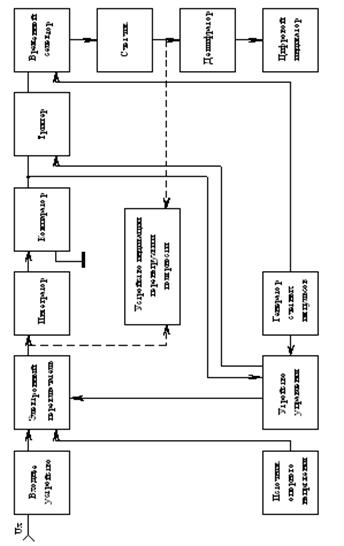
1. Структурная схема цифрового вольтметра
2. Расчет основных параметров вольтметра
3. Схемотехника узлов цифрового вольтметра
3.1 Расчет входного устройства. Рассчитаем делитель:
3.2 Электронный переключатель
3.3 Интегратор
3.4 Компаратор
3.5 Триггер
3.8Генератор счетных импульсов и устройство управления
4 Расчет погрешности вольтметра
5 Расчет потребляемой мощности ЦВ
6 Блок питания
Заключение
Литература
Приложение А
Приложение Б
Приложение В
Измерительная техника - один из важнейших факторов ускорения научно-технического прогресса практически во всех отраслях народного хозяйства.
При описании явлений и процессов, а также свойств материальных тел используются различные физические величины, число которых достигает нескольких тысяч: электрические, магнитные, пространственные и временные; механические, акустические, оптические, химические, биологические и др. При этом указанные величины отличаются не только качественно, но и количественно и оцениваются различными числовыми значениями.
Установление числового значения физической величины осуществляется путем измерения. Результатом измерения является количественная характеристика в виде именованного числа с одновременной оценкой степени приближения полученного значения измеряемой величины к истинному значению физической величины. Нахождение числового значения измеряемой величины возможно лишь опытным путем, т.е. в процессе физического эксперимента.
Измерительная техника начала свое развитие с 40-х годов XVII в. и характеризуется последовательным переходом от показывающих (середина и вторая половина XIX в.), аналоговых самопишущих (конец XIX тАУ начало XX в.), автоматических и цифровых приборов (середина XX в. тАУ 50-е годы) к информационно-измерительным системам.
Конец XIX в. характеризовался первыми успехами радиосвязи и радиоэлектроники. Ее развитие привело к необходимости создания средств измерительной техники нового типа, рассчитанных на малые входные сигналы, высокие частоты и высокоомные входы. В этих новых средствах измерительной техники использовались радиоэлектронные компоненты - выпрямители, усилители, модуляторы и генераторы (ламповые, транзисторные, на микросхемах), электронно-лучевые трубки (при построении осциллографов) и др.
Развитие дискретных средств измерительной техники в настоящее время привело к созданию цифровых вольтметров постоянного тока, погрешность показаний которых ниже 0,0001%, а быстродействие преобразователей напряжение-код достигает нескольких миллиардов измерений в секунду.
Широкие возможности открылись перед измерительной техникой в связи с появлением микропроцессоров и микроЭВМ. Благодаря им значительно расширились области применения средств измерительной техники, улучшились их технические характеристики, повысились надежность и быстродействие, открылись пути реализации задач, которые ранее не могли быть решены.
По широте и эффективности применения микропроцессоров одно из первых мест занимает измерительная техника, причем все более широко применяются микропроцессоры в системах управления. Трудно переоценить значение микропроцессоров и микроЭВМ при создании автоматизированных средств измерений, предназначенных для управления, исследования, контроля и испытаний сложных объектов.
Развитие науки и техники требует постоянного совершенствования средств измерительной техники, роль которой неуклонно растет.
1. Структурная схема цифрового вольтметра
Структурная схема цифрового вольтметра с двойным интегрированием приведена на рисунке 1. Цикл преобразования состоит из двух интервалов времени Т1 и Т2.
В начале цикла устройство управления вырабатывает прямоугольный импульс калиброванной длительности Т1, который подается на электронный переключатель. И за время Т1 с входного устройства через электронный переключатель на интегратор подается входное напряжение постоянного тока. Начинается первый такт интегрирования тАЬвверхтАЭ, при котором выходное напряжение интегратора растет по линейному закону:
;
где Uвых тАУ напряжение на выходе интегратора, В;
R тАУ сопротивление, Ом;
C тАУ емкость конденсатора, Ф;
Uвх тАУ входное напряжение, В;
t1 тАУ начальный момент интегрирования (момент появления фронта импульса Т1);
t2 тАУ конечный момент интегрирования.
Крутизна этого напряжения пропорциональна входному напряжению Ux. В момент t1 (рисунок 2), когда наступило окончание первого импульса, триггер из состояния Вл0В» перебрасывается в состояние Вл1В» , а электронный переключатель отключает входное напряжение от интегратора и к интегратору подключается источник опорного напряжения.
Напряжение на компараторе остается равным Вл1В». И начинается второй такт интегрирования тАЬвнизтАЭ, т.к. источник опорного напряжения имеет противоположную полярность по отношению к измеряемому напряжению. Напряжение на выходе интегратора линейно убывает. И в момент t2, когда напряжение на выходе интегратора будет равно Вл0В», тогда компаратор переключится из состояния Вл1В» в состояние Вл0В». И в этот же момент триггер закроется, т.е. на его выходе будет состояние Вл0В» Во время второго такта, когда триггер открыт, через него проходят импульсы высокой частоты на временной селектор, т.е. во временном селекторе импульс, который приходит с триггера, заполняется импульсами высокой частоты, приходящих с генератора тактовой частоты. Это количество импульсов пропорционально измеряемому напряжению.
Начало следующего цикла задается фронтом импульса Т1.
Рис.

Рисунок 2 - Графики, поясняющие принцип работы вольтметра
2 Расч
ет основных параметров вольтметра
Напряжение на выходе интегратора при интегрировании ВлвверхВ» в произвольный момент времени (начало отсчета времени тАУ момент появления фронта импульса длительностью Т1):
;(1)
где RC тАУ постоянная времени интегратора; t тАУ независимая переменная величина (время).
В конце интервала интегрирования напряжение на выходе интегратора:
;
При интегрировании тАЬвнизтАЭ:
;
В момент
Вас учетом (1) имеем:
;(2)
Так как процесс интегрирования опорного напряжения заканчивается когда выходное напряжение интегратора становится равным нулю, то, положив в формуле (2)
, получим:
(3)
Перепишем (3) в виде:
; (4)
где tи - время управляющего импульса.
Так как у нас время измерения равно 0,05с., то время первого такта интегрирования равно :
с.
Для более точного расчёта примем
с.(исходя из того, что в сети существуют помехи и для уменьшения вероятности их появления Т1 возьмём кратным периоду колебания (f=50 Гц, Т1=1/f=0.02 c) ).
Для обеспечения заданной точности измерения (0.008%), входное напряжение должно измеряться с точностью 0,0008В. Следовательно в схеме индикации мы используем 5 индикаторов. Одному вольту входного напряжения у нас соответствует Nx=10000 импульсов. Так как максимальное время измерения Т1=0,02с., то частота счётных импульсов поступающих с генератора равна:
кГц
Частота управляющего импульса вычислим по формуле:
Гц
3. Схемотехника узлов цифрового вольтметра
3.1 Расчет входного устройства
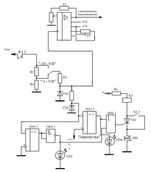
Входное устройство состоит из схемы защиты от перенапряжения, схемы индикации перегрузки и обратной полярности, а также делителя.
Делитель предназначен для выбора пределов измерения за счет деления входного напряжения. В нашем случае два предела измерения: -10 тАУ 0 B, -1тАУ0 B.
Рассчитаем делитель:В качестве R3, R4 и R5 используем прецизионные резисторы типа С5-60 мощностью 0.25 Вт и с допуском 0.001% с предельным рабочим напряжением 250В, что обеспечит необходимый запас прочности по напряжению. Подбираем окончательно значения сопротивлений резисторов делителя.
Суммарная максимальная погрешность делителя составляет![]()
![]()
примем входное сопротивление вольтметра равным 10 МОм, тогда R4= 9,9 МОм, R3= 90 кОм, R5= 10 кОм.
Для защиты от перенапряжения воспользуемся стабилитроном и резистором, ограничивающими ток на входе. Для данной схемы возьмём стабилитрон 2C311 [6], Iном которого равен 5 мА и напряжение стабилизации Uст равно 1.3 В. Тогда R6 выберем из расчёта:
![]()
Устройство индикации перенапряжения и полярности построено на двух компараторах К554СА3 и двух светодиодах АЛ341 тАФ DA3.2, DA4.1 и VD2,VD3 соответственно. Работа устройства: если напряжение с делителя не превышает десяти вольт, то на выходе компаратора DA3.2 тАУ нулевой сигнал. При увеличении измеряемого напряжения до величины более 10 В на выходе компаратора появляется сигнал логической 1 и светодиод VD1 начинает светиться.
Если напряжение на делителе положительное, то компаратор DA4.1 на выходе имеет сигнал Вл0В». Если же напряжение отрицательное, то на выходе DA4.1 тАУ Вл1В», и светодиод VD4 сигнализирует об обратной полярности измеряемого напряжения. Микросхема К554СА3 выбрана на основе [4], а светодиоды АЛ341 на основе [5], там же находятся их основные характеристики.
В схеме входного устройства для усиления напряжения в 10 раз воспользуемся операционным усилителем К140УД6.
Рассчитаем сопротивления R1 и R2:
,
, ![]()

Рисунок 5 тАУ Входное устройство
3.2 Электронный переключатель
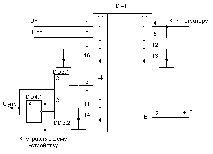
Электронный переключатель DA1 построен на микросхеме КР590КН8 [4]. Этот ключ работает следующим образом: при подаче управляющего импульса на #1, соединяется линия 1. При подаче управляющего импульса на #2, соединяется линия 2. На выходе ключа линии 1 и 2 соединены вместе. Элемент ВлИ-НЕВ» DD4.1 служит для переключения измеряемого напряжения на опорное напряжение в момент t1 (см рисунок 2), для того чтобы интегратор начал процесс интегрирования ВлвнизВ». Элементы DD 3.1 и 3.2 служат для того, чтобы интегрирование ВлвнизВ» останавливалось на нуле.

Рисунок 6 тАУ Электронный переключатель
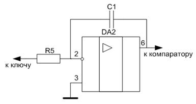
3.3 Интегратор
Интегратор предназначен для выполнения математической операции интегрирования. Напряжение на выходе этого устройства пропорционально интегралу от входного напряжения. Такую операцию выполняет инвертирующий усилитель с цепью обратной связи, образованной резистором R и конденсатором С.
Воспользуемся интегратором построенном на микросхеме К544УД1 [7]. Рассчитаем постоянную интегратора RC из следующего выражения:
![]()
Пусть R5=100 КОм, тогда ![]()

Рисунок 7 - Интегратор
3.4 Компаратор
Компаратор предназначен для сравнения двух напряжений, поступающих на его входы, и выдачи сигнала об их соотношении, например в момент их равенства. Любой операционный усилитель является компаратором. Если включить операционный усилитель без обратных связей, то при U1>U2 выходное напряжение будет максимально положительным, а при U1
, то точность данного компаратора составит 66.6 мкВ.

В нашем курсовом проекте используется компаратор серии К554СА3 [4].

Рисунок 9 - Компаратор
3.5 Триггер
В качестве триггера возьмём JK- триггер К155ТВ1 [4], схема подключения которого изображена на рисунке 10. Работа JK- триггера объясняется на основе таблицы состояний.

Рисунок 10 тАУ Триггер
3.6 Схема временного селектора
Схема временного селектора состоит из логического элемента ВлИВ». При подаче на вход импульса с триггера сигнала ВлединицыВ», на выходе будет последовательность импульсов, идущих с ГСИ. А если с триггера пойдет сигнал логическогоВлнуляВ», то на выходе всегда будет ВлнольВ».
Число импульсов прошедших за промежуток (t1;t2) подсчитывает счетчик, что пропорционально измеряемому напряжению.

Рисунок 11 тАУ Временной селектор
3.7 Система индикации
Для индикации измеряемого напряжения необходимо, прежде всего, преобразовать информацию, полученную на выходе счётчика импульсов, в цифры на индикаторах. Так как используется 5 индикаторов, то необходимо разбить число на выходе счётчика на 5 разряда. Затем полученные десятичные разряды с помощью дешифраторов подать на входы сегментных индикаторов.
В качестве счётчиков и дешифраторов выберем 5 микросхем К555ИЕ19 и 5 К555ИД2 соответственно [1]. Микросхемы К555ИЕ19 являются одновременно и четырех разрядные двоично-десятичные счетчики, и счётчиками-делителями на 10. Таким образом, соединив между собой последовательно эти микросхемы и к ним присоединить дешифраторы, а затем и индикаторы, получим систему индикации измеряемого напряжения. В дешифраторах имеются триггеры памяти, запись в которые производится по фронту положительного импульса по входу S.
В качестве индикаторов используем микросхемы АЛС314А [8,10].

Рисунок 12 тАУ Система индикации
|
